• 文献检索
  • 文档翻译
  • 深度研究
  • 学术资讯
  • Suppr Zotero 插件Zotero 插件
  • 邀请有礼
  • 套餐&价格
  • 历史记录
应用&插件
Suppr Zotero 插件Zotero 插件浏览器插件Mac 客户端Windows 客户端微信小程序
定价
高级版会员购买积分包购买API积分包
服务
文献检索文档翻译深度研究API 文档MCP 服务
关于我们
关于 Suppr公司介绍联系我们用户协议隐私条款
关注我们

Suppr 超能文献

核心技术专利:CN118964589B侵权必究
粤ICP备2023148730 号-1Suppr @ 2026

文献检索

告别复杂PubMed语法,用中文像聊天一样搜索,搜遍4000万医学文献。AI智能推荐,让科研检索更轻松。

立即免费搜索

文件翻译

保留排版,准确专业,支持PDF/Word/PPT等文件格式,支持 12+语言互译。

免费翻译文档

深度研究

AI帮你快速写综述,25分钟生成高质量综述,智能提取关键信息,辅助科研写作。

立即免费体验

SLC2A3 介导的维生素 C 摄取减少促进白血病进展并阻碍 TET2 的恢复。

Decreased vitamin C uptake mediated by SLC2A3 promotes leukaemia progression and impedes TET2 restoration.

机构信息

Cancer Research Institute, Seoul National University College of Medicine, Seoul, Republic of Korea.

Department of Internal Medicine, Seoul National University Hospital, Seoul National University College of Medicine, Seoul, Republic of Korea.

出版信息

Br J Cancer. 2020 May;122(10):1445-1452. doi: 10.1038/s41416-020-0788-8. Epub 2020 Mar 16.

DOI:10.1038/s41416-020-0788-8
PMID:32203209
原文链接:https://pmc.ncbi.nlm.nih.gov/articles/PMC7217885/
Abstract

BACKGROUND

Vitamin C suppresses leukaemogenesis by modulating Tet methylcytosine dioxygenase (TET) activity. However, its beneficial effect in the treatment of patients with acute myeloid leukaemia (AML) remains controversial. In this study, we aimed to identify a potential predictive biomarker for vitamin C treatment in AML.

METHODS

Gene expression patterns and their relevance to the survival of AML patients were analysed with The Cancer Genome Atlas (TCGA) and Therapeutically Applicable Research to Generate Effective Treatments (TARGET) database cases. In vitro experiments were performed on AML cell lines, a SLC2A3-knockdown cell line and patient-derived primary AML cells.

RESULTS

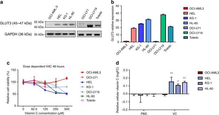
SLC2A3 expression was significantly decreased in leukaemic blast cells. Below-median SLC2A3 expression was associated with poor overall survival. Low SLC2A3 expression was associated with less effective demethylation, and a diminished vitamin C effect in the AML and lymphoma cell lines. SLC2A3 knockdown in the KG-1 cell line decreased the response of vitamin C. In patient-derived primary AML cells, vitamin C only restored TET2 activity when SLC2A3 was expressed.

CONCLUSION

SLC2A3 could be used as a potential biomarker to predict the effect of vitamin C treatment in AML.

摘要

背景

维生素 C 通过调节 Tet 甲基胞嘧啶双加氧酶(TET)活性来抑制白血病发生。然而,其在治疗急性髓系白血病(AML)患者中的有益作用仍存在争议。在这项研究中,我们旨在确定维生素 C 治疗 AML 的潜在预测生物标志物。

方法

利用癌症基因组图谱(TCGA)和治疗性应用研究以产生有效治疗方法(TARGET)数据库中的病例,分析基因表达模式及其与 AML 患者生存的相关性。在 AML 细胞系、SLC2A3 敲低细胞系和患者来源的原发性 AML 细胞中进行了体外实验。

结果

SLC2A3 在白血病原始细胞中的表达显著降低。低于中位数的 SLC2A3 表达与总生存期不良相关。低 SLC2A3 表达与去甲基化效果较差以及 AML 和淋巴瘤细胞系中维生素 C 作用减弱相关。在 KG-1 细胞系中敲低 SLC2A3 会降低维生素 C 的反应。在患者来源的原发性 AML 细胞中,只有在表达 SLC2A3 时,维生素 C 才能恢复 TET2 活性。

结论

SLC2A3 可作为预测 AML 患者维生素 C 治疗效果的潜在生物标志物。

https://cdn.ncbi.nlm.nih.gov/pmc/blobs/3e53/7217885/286cc340857f/41416_2020_788_Fig6_HTML.jpg
https://cdn.ncbi.nlm.nih.gov/pmc/blobs/3e53/7217885/87663d6b1ed3/41416_2020_788_Fig1_HTML.jpg
https://cdn.ncbi.nlm.nih.gov/pmc/blobs/3e53/7217885/b57843b0f82b/41416_2020_788_Fig2_HTML.jpg
https://cdn.ncbi.nlm.nih.gov/pmc/blobs/3e53/7217885/bb27828d90eb/41416_2020_788_Fig3_HTML.jpg
https://cdn.ncbi.nlm.nih.gov/pmc/blobs/3e53/7217885/2d4d29eec438/41416_2020_788_Fig4_HTML.jpg
https://cdn.ncbi.nlm.nih.gov/pmc/blobs/3e53/7217885/43ce04a84e1d/41416_2020_788_Fig5_HTML.jpg
https://cdn.ncbi.nlm.nih.gov/pmc/blobs/3e53/7217885/286cc340857f/41416_2020_788_Fig6_HTML.jpg
https://cdn.ncbi.nlm.nih.gov/pmc/blobs/3e53/7217885/87663d6b1ed3/41416_2020_788_Fig1_HTML.jpg
https://cdn.ncbi.nlm.nih.gov/pmc/blobs/3e53/7217885/b57843b0f82b/41416_2020_788_Fig2_HTML.jpg
https://cdn.ncbi.nlm.nih.gov/pmc/blobs/3e53/7217885/bb27828d90eb/41416_2020_788_Fig3_HTML.jpg
https://cdn.ncbi.nlm.nih.gov/pmc/blobs/3e53/7217885/2d4d29eec438/41416_2020_788_Fig4_HTML.jpg
https://cdn.ncbi.nlm.nih.gov/pmc/blobs/3e53/7217885/43ce04a84e1d/41416_2020_788_Fig5_HTML.jpg
https://cdn.ncbi.nlm.nih.gov/pmc/blobs/3e53/7217885/286cc340857f/41416_2020_788_Fig6_HTML.jpg

相似文献

1
Decreased vitamin C uptake mediated by SLC2A3 promotes leukaemia progression and impedes TET2 restoration.SLC2A3 介导的维生素 C 摄取减少促进白血病进展并阻碍 TET2 的恢复。
Br J Cancer. 2020 May;122(10):1445-1452. doi: 10.1038/s41416-020-0788-8. Epub 2020 Mar 16.
2
Pharmacological GLUT3 salvage augments the efficacy of vitamin C-induced TET2 restoration in acute myeloid leukemia.药物调控 GLUT3 摄取增强维生素 C 诱导 TET2 恢复在急性髓系白血病中的疗效。
Leukemia. 2023 Aug;37(8):1638-1648. doi: 10.1038/s41375-023-01954-5. Epub 2023 Jul 1.
3
Restoration of TET2 Function Blocks Aberrant Self-Renewal and Leukemia Progression.TET2功能的恢复可阻断异常自我更新和白血病进展。
Cell. 2017 Sep 7;170(6):1079-1095.e20. doi: 10.1016/j.cell.2017.07.032. Epub 2017 Aug 17.
4
TET2 expression is a potential prognostic and predictive biomarker in cytogenetically normal acute myeloid leukemia.TET2 表达是细胞遗传学正常的急性髓系白血病的一个潜在预后和预测生物标志物。
J Cell Physiol. 2018 Aug;233(8):5838-5846. doi: 10.1002/jcp.26373. Epub 2018 Feb 27.
5
Expression and prognosis analysis of family in acute myeloid leukemia.家族在急性髓系白血病中的表达与预后分析。
Aging (Albany NY). 2020 Mar 25;12(6):5031-5047. doi: 10.18632/aging.102928.
6
Prognostic significance of Tet methylcytosine dioxygenase 2 (TET2) gene mutations in adult patients with acute myeloid leukemia: a meta-analysis.成人急性髓系白血病患者中Tet甲基胞嘧啶双加氧酶2(TET2)基因突变的预后意义:一项荟萃分析。
Leuk Lymphoma. 2014 Dec;55(12):2691-8. doi: 10.3109/10428194.2014.893308. Epub 2014 Mar 31.
7
BCAT1 restricts αKG levels in AML stem cells leading to IDHmut-like DNA hypermethylation.BCAT1 限制 AML 干细胞中的 αKG 水平,导致 IDHmut 样 DNA 超甲基化。
Nature. 2017 Nov 16;551(7680):384-388. doi: 10.1038/nature24294. Epub 2017 Nov 8.
8
TET2 and MEG3 promoter methylation is associated with acute myeloid leukemia in a Hainan population.TET2和MEG3启动子甲基化与海南人群的急性髓系白血病相关。
Oncotarget. 2017 Mar 14;8(11):18337-18347. doi: 10.18632/oncotarget.15440.
9
The prognostic impact of tet oncogene family member 2 mutations in patients with acute myeloid leukemia: a systematic-review and meta-analysis.Tet 癌基因家族成员 2 突变对急性髓系白血病患者预后的影响:系统评价和荟萃分析。
BMC Cancer. 2019 Apr 25;19(1):389. doi: 10.1186/s12885-019-5602-8.
10
Low Ten-eleven-translocation 2 (TET2) transcript level is independent of TET2 mutation in patients with myeloid neoplasms.在骨髓肿瘤患者中,低水平的十-十一易位蛋白2(TET2)转录本与TET2突变无关。
Diagn Pathol. 2016 Mar 16;11:28. doi: 10.1186/s13000-016-0476-4.

引用本文的文献

1
TET2 mutation in acute myeloid leukemia: biology, clinical significance, and therapeutic insights.TET2 基因突变与急性髓系白血病:生物学、临床意义与治疗启示。
Clin Epigenetics. 2024 Nov 9;16(1):155. doi: 10.1186/s13148-024-01771-2.
2
TET3 downregulation and low 5-hydroxymethylcytosine are epigenetic signatures of head and neck carcinoma.TET3 下调和低 5-羟甲基胞嘧啶是头颈部癌的表观遗传特征。
Mol Biol Rep. 2024 Jul 31;51(1):877. doi: 10.1007/s11033-024-09714-z.
3
Development of Novel Epigenetic Anti-Cancer Therapy Targeting TET Proteins.
开发新型表观遗传抗癌疗法靶向 TET 蛋白。
Int J Mol Sci. 2023 Nov 15;24(22):16375. doi: 10.3390/ijms242216375.
4
Bone marrow stromal cells reduce low-dose cytarabine-induced differentiation of acute myeloid leukemia.骨髓基质细胞可降低低剂量阿糖胞苷诱导的急性髓系白血病分化。
Front Pharmacol. 2023 Oct 26;14:1258151. doi: 10.3389/fphar.2023.1258151. eCollection 2023.
5
Pharmacological GLUT3 salvage augments the efficacy of vitamin C-induced TET2 restoration in acute myeloid leukemia.药物调控 GLUT3 摄取增强维生素 C 诱导 TET2 恢复在急性髓系白血病中的疗效。
Leukemia. 2023 Aug;37(8):1638-1648. doi: 10.1038/s41375-023-01954-5. Epub 2023 Jul 1.
6
Epigenetic priming improves salvage chemotherapy in diffuse large B-cell lymphoma via endogenous retrovirus-induced cGAS-STING activation.表观遗传引发通过内源性逆转录病毒诱导的 cGAS-STING 激活改善弥漫性大 B 细胞淋巴瘤的挽救化疗。
Clin Epigenetics. 2023 May 3;15(1):75. doi: 10.1186/s13148-023-01493-x.
7
Relevant Membrane Transport Proteins as Possible Gatekeepers for Effective Pharmacological Ascorbate Treatment in Cancer.相关膜转运蛋白可能是癌症有效药理抗坏血酸治疗的守门人。
Antioxidants (Basel). 2023 Apr 12;12(4):916. doi: 10.3390/antiox12040916.
8
The m6A-regulation and single cell effect pattern in sunitinib resistance on clear cell renal cell carcinoma: Identification and validation of targets.舒尼替尼对透明细胞肾细胞癌耐药的m6A调控及单细胞效应模式:靶点的鉴定与验证
Front Pharmacol. 2023 Mar 31;14:1131610. doi: 10.3389/fphar.2023.1131610. eCollection 2023.
9
The Immuno-Oncology and Genomic Aspects of DNA-Hypomethylating Therapeutics in Acute Myeloid Leukemia.急性髓系白血病中 DNA 低甲基化治疗的免疫肿瘤学和基因组学方面。
Int J Mol Sci. 2023 Feb 13;24(4):3727. doi: 10.3390/ijms24043727.
10
The connection between innervation and metabolic rearrangements in pancreatic cancer through serine.通过丝氨酸介导的胰腺癌神经支配与代谢重排之间的联系。
Front Oncol. 2022 Dec 13;12:992927. doi: 10.3389/fonc.2022.992927. eCollection 2022.