Suppr超能文献

uL3 在结直肠癌细胞核仁应激与自噬串扰中的作用。

Role of uL3 in the Crosstalk between Nucleolar Stress and Autophagy in Colon Cancer Cells.

机构信息

Department of Pharmacy, University of Naples "Federico II", Via Domenico Montesano 49, 80131 Naples, Italy.

Telethon Institute of Genetics and Medicine (TIGEM), Via Campi Flegrei, 34, 80078 Pozzuoli, Naples, Italy.

出版信息

Int J Mol Sci. 2020 Mar 20;21(6):2143. doi: 10.3390/ijms21062143.

Abstract

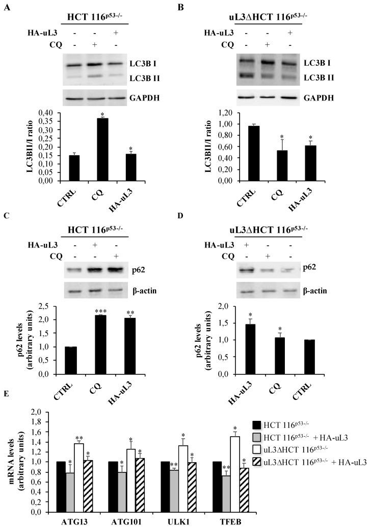
The nucleolus is the site of ribosome biogenesis and has been recently described as important sensor for a variety of cellular stressors. In the last two decades, it has been largely demonstrated that many chemotherapeutics act by inhibiting early or late rRNA processing steps with consequent alteration of ribosome biogenesis and activation of nucleolar stress response. The overall result is cell cycle arrest and/or apoptotic cell death of cancer cells. Our previously data demonstrated that ribosomal protein uL3 is a key sensor of nucleolar stress activated by common chemotherapeutic agents in cancer cells lacking p53. We have also demonstrated that uL3 status is associated to chemoresistance; down-regulation of uL3 makes some chemotherapeutic drugs ineffective. Here, we demonstrate that in colon cancer cells, the uL3 status affects rRNA synthesis and processing with consequent activation of uL3-mediated nucleolar stress pathway. Transcriptome analysis of HCT 116 cells expressing uL3 and of a cell sub line stably depleted of uL3 treated with Actinomycin D suggests a new extra-ribosomal role of uL3 in the regulation of autophagic process. By using confocal microscopy and Western blotting experiments, we demonstrated that uL3 acts as inhibitory factor of autophagic process; the absence of uL3 is associated to increase of autophagic flux and to chemoresistance. Furthermore, experiments conducted in presence of chloroquine, a known inhibitor of autophagy, indicate a role of uL3 in chloroquine-mediated inhibition of autophagy. On the basis of these results and our previous findings, we hypothesize that the absence of uL3 in cancer cells might inhibit cancer cell response to drug treatment through the activation of cytoprotective autophagy. The restoration of uL3 could enhance the activity of many drugs thanks to its pro-apoptotic and anti-autophagic activity.

摘要

核仁是核糖体生物发生的场所,最近被描述为多种细胞应激源的重要传感器。在过去的二十年中,已经充分证明,许多化疗药物通过抑制 rRNA 加工的早期或晚期步骤来发挥作用,从而改变核糖体生物发生并激活核仁应激反应。其总体结果是癌细胞的细胞周期停滞和/或凋亡细胞死亡。我们之前的数据表明,核糖体蛋白 uL3 是癌症细胞中常见化疗药物激活核仁应激的关键传感器,而这些细胞缺乏 p53。我们还证明了 uL3 的状态与化疗耐药性有关;uL3 的下调使一些化疗药物无效。在这里,我们证明在结肠癌细胞中,uL3 的状态会影响 rRNA 的合成和加工,从而激活 uL3 介导的核仁应激途径。用 Actinomycin D 处理表达 uL3 的 HCT 116 细胞和稳定耗尽 uL3 的细胞亚系的转录组分析表明,uL3 在调节自噬过程中具有新的非核糖体作用。通过共聚焦显微镜和 Western blot 实验,我们证明 uL3 是自噬过程的抑制因子;uL3 的缺失与自噬通量的增加和化疗耐药性有关。此外,在氯喹(一种已知的自噬抑制剂)存在的情况下进行的实验表明,uL3 在氯喹介导的自噬抑制中起作用。基于这些结果和我们之前的发现,我们假设癌细胞中 uL3 的缺失可能通过激活细胞保护自噬来抑制癌细胞对药物治疗的反应。由于 uL3 具有促凋亡和抗自噬活性,因此恢复 uL3 可以增强许多药物的活性。

https://cdn.ncbi.nlm.nih.gov/pmc/blobs/72dc/7139652/76461440bac0/ijms-21-02143-g001.jpg

文献检索

告别复杂PubMed语法,用中文像聊天一样搜索,搜遍4000万医学文献。AI智能推荐,让科研检索更轻松。

立即免费搜索

文件翻译

保留排版,准确专业,支持PDF/Word/PPT等文件格式,支持 12+语言互译。

免费翻译文档

深度研究

AI帮你快速写综述,25分钟生成高质量综述,智能提取关键信息,辅助科研写作。

立即免费体验