Suppr超能文献

Cullin-7(CUL7)在神经胶质瘤细胞中过表达,并通过 NF-κB 激活促进肿瘤发生。

Cullin-7 (CUL7) is overexpressed in glioma cells and promotes tumorigenesis via NF-κB activation.

机构信息

Department of Neurosurgery, Qilu Hospital of Shandong University, 107 Wenhua Xi Road, Jinan, 250012, Shandong Province, China.

Institute of Brain and Brain-Inspired Science, Shandong University, 107 Wenhua Xi Road, Jinan, 250012, Shandong Province, China.

出版信息

J Exp Clin Cancer Res. 2020 Apr 6;39(1):59. doi: 10.1186/s13046-020-01553-7.

Abstract

BACKGROUND

Cullin-7 (CUL7) is a member of the DOC domain-containing cullin family and is involved in the regulation of cell transformation. However, the clinical significance, potential mechanism and upstream regulators of CUL7 in malignant gliomas remain to be determined.

METHODS

Expression level data and clinical information were obtained via the Cancer Genome Atlas (TCGA) database, the Chinese Glioma Genome Atlas (CGGA) database, immunohistochemistry (IHC) and western blot analysis. Gene set enrichment analysis (GSEA) was used to explore the potential molecular mechanisms of CUL7. RNA silencing was performed using siRNA or lentiviral constructs in U87MG and U251 glioma cell lines and GSC267 glioma stem cells. CUL7 overexpression was performed using the GV141-CUL7 plasmid construct. In addition, overexpression of miR-3940-5p was performed and validated by quantitative real-time PCR (qRT-PCR). Cells were characterized in vitro or in vivo to evaluate their molecular status, cell proliferation, invasion, and migration by Cell Counting Kit (CCK)-8, EdU, flow cytometry, colony formation, Transwell and 3D tumour spheroid invasion assays. Coimmunoprecipitation (co-IP) and western blotting were performed to test the mechanisms of activation of the NF-κB signalling pathway.

RESULTS

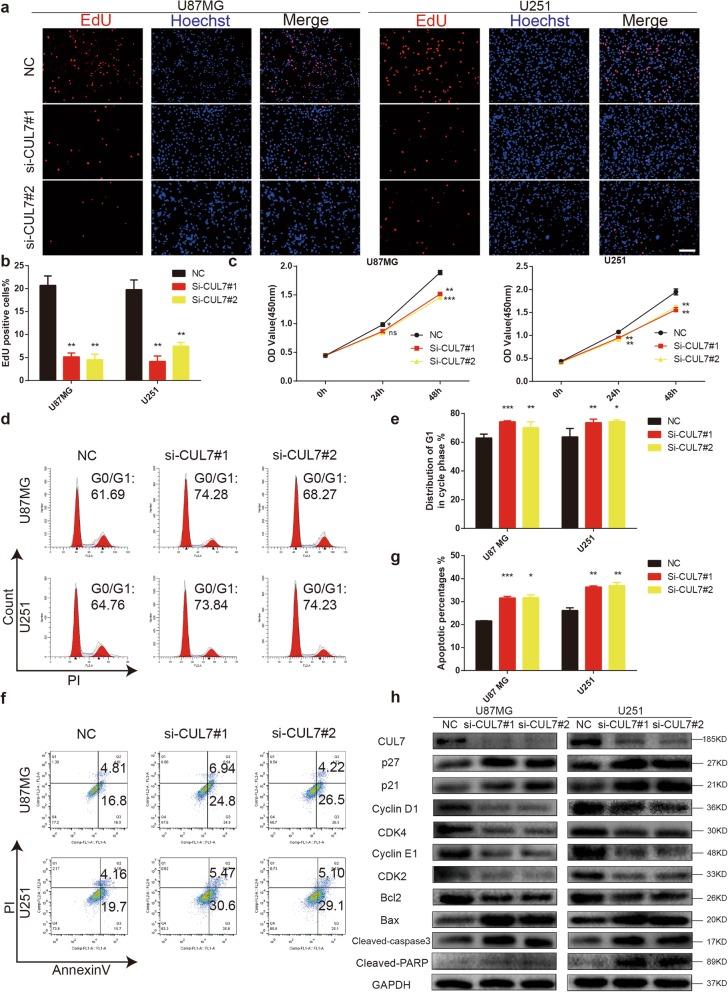
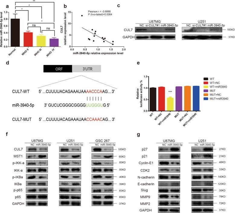
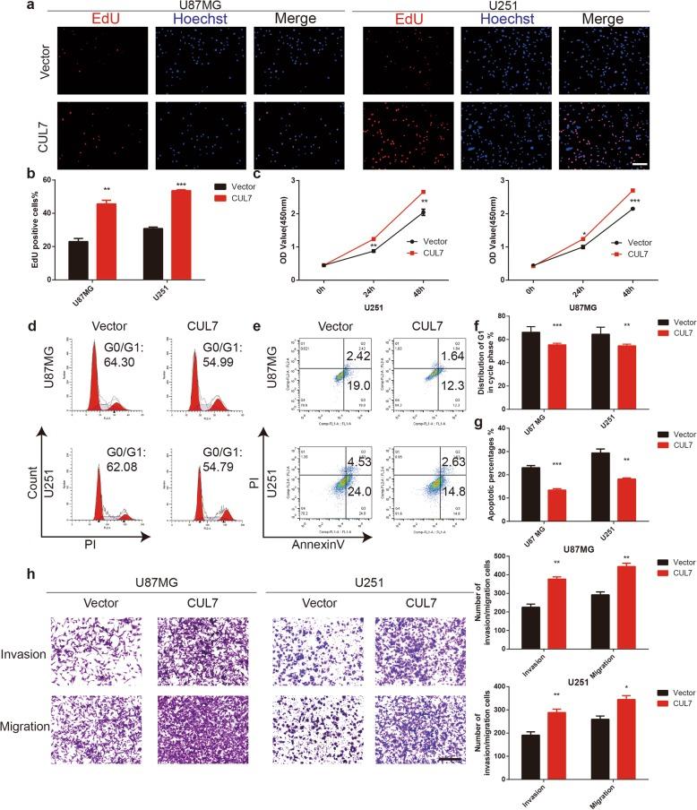
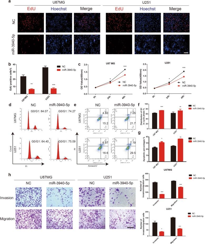
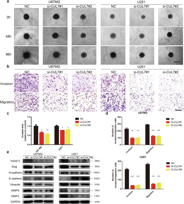
High CUL7 expression was associated with a high tumour grade, a mesenchymal molecular glioma subtype and a poor prognosis in patients. Gene silencing of CUL7 in U87MG and U251 cells significantly inhibited tumour growth, invasion and migration in vitro and in vivo. Western blot analysis revealed that cyclin-dependent kinase inhibitors and epithelial-mesenchymal transition (EMT) molecular markers changed under CUL7 silencing conditions. In contrast, CUL7 overexpression promoted tumour growth, invasion and migration. Gene set enrichment analysis (GSEA) and western blot analysis revealed that CUL7 was positively associated with the NF-κB pathway. Moreover, with coimmunoprecipitation assays, we discovered that CUL7 physically associated with MST1, which further led to ubiquitin-mediated MST1 protein degradation, which promoted activation of the NF-κB signalling pathway. Finally, CUL7 was found to be downregulated by miR-3940-5p, which suppressed the development of gliomas.

CONCLUSIONS

Our findings indicate that CUL7 plays a significant role in promoting tumorigenesis via NF-κB activation and that it can be negatively regulated by miR-3940-5p in human gliomas. Furthermore, CUL7 might be a candidate molecular target for the treatment of glioma.

摘要

背景

Cullin-7(CUL7)是 DOC 结构域包含的 Cullin 家族的成员,参与细胞转化的调节。然而,CUL7 在恶性神经胶质瘤中的临床意义、潜在机制和上游调节因子仍有待确定。

方法

通过癌症基因组图谱(TCGA)数据库、中国神经胶质瘤基因组图谱(CGGA)数据库、免疫组织化学(IHC)和 Western blot 分析获得表达水平数据和临床信息。使用基因集富集分析(GSEA)探索 CUL7 的潜在分子机制。使用 U87MG 和 U251 神经胶质瘤细胞系和 GSC267 神经胶质瘤干细胞中的 siRNA 或慢病毒构建体进行 RNA 沉默,并使用 GV141-CUL7 质粒构建体进行 CUL7 过表达。此外,通过定量实时 PCR(qRT-PCR)验证和过表达 miR-3940-5p。通过细胞计数试剂盒(CCK-8)、EdU、流式细胞术、集落形成、Transwell 和 3D 肿瘤球体侵袭测定,在体外或体内对细胞进行特征分析,以评估其分子状态、细胞增殖、侵袭和迁移。进行免疫共沉淀(co-IP)和 Western blot 以测试 NF-κB 信号通路激活的机制。

结果

高 CUL7 表达与肿瘤分级高、间充质分子神经胶质瘤亚型和患者预后不良相关。在 U87MG 和 U251 细胞中沉默 CUL7 基因可显著抑制肿瘤的生长、侵袭和迁移。Western blot 分析显示,CUL7 沉默条件下细胞周期蛋白依赖性激酶抑制剂和上皮-间充质转化(EMT)分子标志物发生变化。相反,CUL7 过表达促进了肿瘤的生长、侵袭和迁移。基因集富集分析(GSEA)和 Western blot 分析表明,CUL7 与 NF-κB 途径呈正相关。此外,通过免疫共沉淀实验,我们发现 CUL7 与 MST1 物理结合,进而导致 MST1 蛋白的泛素化降解,从而促进 NF-κB 信号通路的激活。最后,发现 CUL7 被 miR-3940-5p 下调,从而抑制了神经胶质瘤的发生。

结论

我们的研究结果表明,CUL7 通过激活 NF-κB 促进肿瘤发生,并且在人类神经胶质瘤中可被 miR-3940-5p 负向调节。此外,CUL7 可能是治疗神经胶质瘤的候选分子靶点。

https://cdn.ncbi.nlm.nih.gov/pmc/blobs/51fe/7132976/c63383aeec60/13046_2020_1553_Fig1_HTML.jpg

文献检索

告别复杂PubMed语法,用中文像聊天一样搜索,搜遍4000万医学文献。AI智能推荐,让科研检索更轻松。

立即免费搜索

文件翻译

保留排版,准确专业,支持PDF/Word/PPT等文件格式,支持 12+语言互译。

免费翻译文档

深度研究

AI帮你快速写综述,25分钟生成高质量综述,智能提取关键信息,辅助科研写作。

立即免费体验