Suppr超能文献

具有时变减速参数的引力尺度协变理论中的各向异性比安基V宇宙学模型。

Anisotropic bianchi V cosmological model in Scale Covariant Theory of Gravitation with a time-variable deceleration parameter.

作者信息

Zeyauddin Mohammad, Zia Rashid, Rao C V

机构信息

Department of General Studies (Mathematics), Jubail Industrial College, Jubail Industrial City, Jubail, 31961, Saudi Arabia.

Department of Mathematics, Ewing Christian College, Allahabad, Uttar Pradesh, 211003, India.

出版信息

Heliyon. 2020 Mar 30;6(3):e03676. doi: 10.1016/j.heliyon.2020.e03676. eCollection 2020 Mar.

Abstract

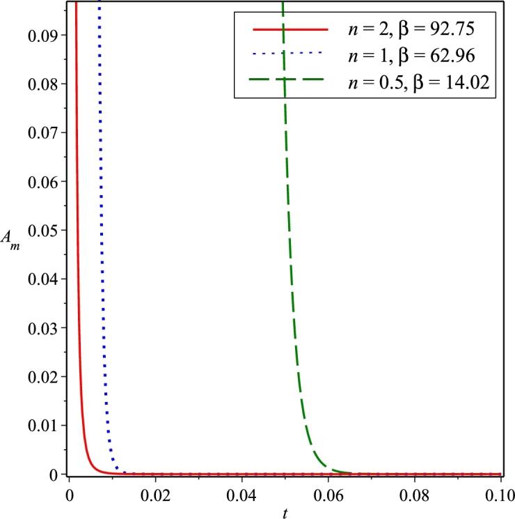
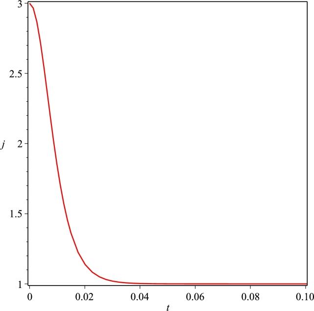
In this paper we solve the field equations for Scale covariant theory of gravitation which was introduced by Caunato et al. [1], for Bianchi V line element in the presence of perfect fluid medium. Here the deceleration parameter is considered to be time dependent which gives the average scale factor , where and are positive constants. This value of average scale factor is the key expression for solving the field equations. Using the recent observational value of and derived from BAO/CMB and H(z) data by Santos et al. (2016) [46], we have evaluated three different pairs of . We observe that the model represents a phase transition from early deceleration to a present accelerating phase for a particular choice of the pair . Applying some recently developed diagnostic tools like jerk parameter and statefinders, we find that the derived model is exactly in accordance with standard ΛCDM model. Along with these, many physical, geometric and kinematic properties of the model are thoroughly studied and found consistent with recent observations.

摘要

在本文中,我们求解了由考纳托等人[1]引入的引力尺度协变理论的场方程,该方程适用于存在理想流体介质的 Bianchi V 线元。这里减速参数被认为是时间相关的,它给出了平均尺度因子 ,其中 和 是正的常数。这个平均尺度因子的值是求解场方程的关键表达式。利用桑托斯等人(2016)[46]从 BAO/CMB 和 H(z) 数据中得出的 和 的最新观测值,我们评估了三对不同的 。我们观察到,对于特定的 对选择,该模型代表了从早期减速到当前加速阶段的相变。应用一些最近开发的诊断工具,如急动参数和状态发现者,我们发现导出的模型与标准 ΛCDM 模型完全一致。除此之外,对该模型的许多物理、几何和运动学性质进行了深入研究,发现与最近的观测结果一致。

https://cdn.ncbi.nlm.nih.gov/pmc/blobs/b1cd/7113631/dc7ef2f48df6/gr001.jpg

文献AI研究员

20分钟写一篇综述,助力文献阅读效率提升50倍。

立即体验

用中文搜PubMed

大模型驱动的PubMed中文搜索引擎

马上搜索

文档翻译

学术文献翻译模型,支持多种主流文档格式。

立即体验