Department of Neurobiology and Behavior, Stony Brook University, Stony Brook, NY 11794-5230, USA.
Local Micro-environment and Brain Development Laboratory, Istituto Italiano di Tecnologia, Genova, Italy; Università degli Studi di Genova, Genova, Italy.
Cell Rep. 2020 Apr 14;31(2):107519. doi: 10.1016/j.celrep.2020.03.083.
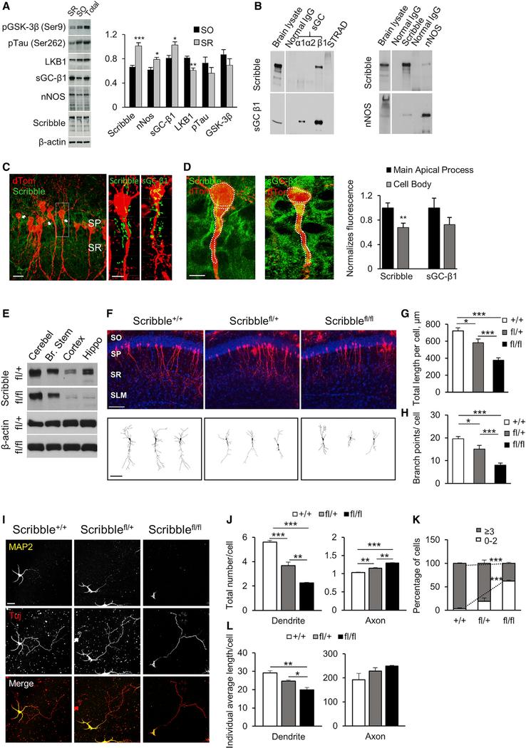
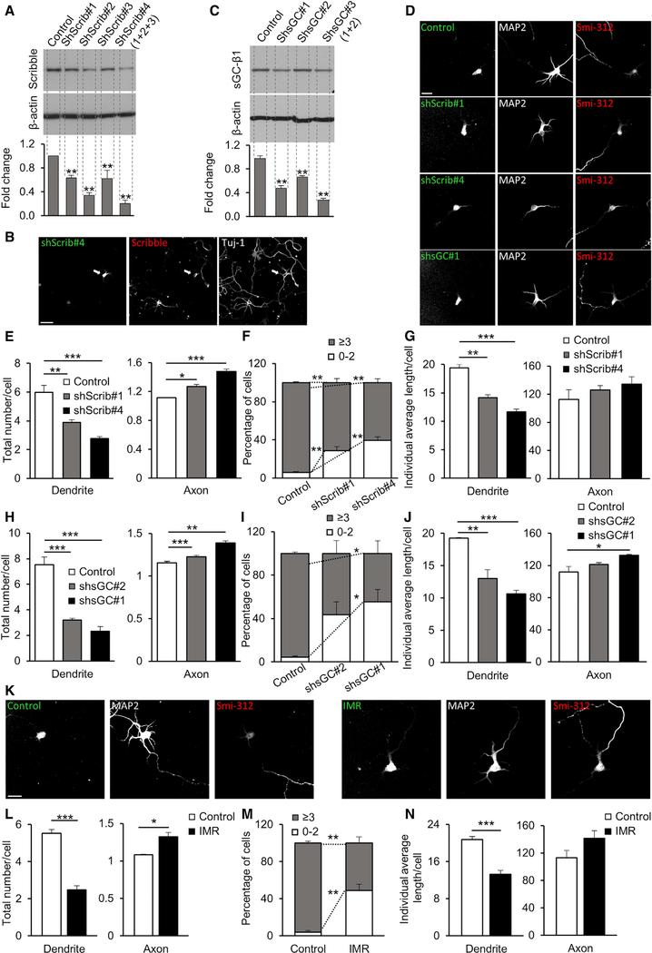
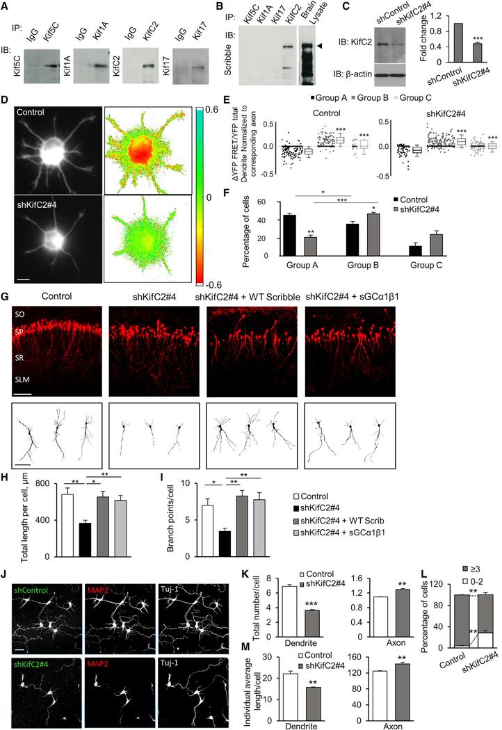
Studies in cultured neurons have established that axon specification instructs neuronal polarization and is necessary for dendrite development. However, dendrite formation in vivo occurs when axon formation is prevented. The mechanisms promoting dendrite development remain elusive. We find that apical dendrite development is directed by a localized cyclic guanosine monophosphate (cGMP)-synthesizing complex. We show that the scaffolding protein Scribble associates with cGMP-synthesizing enzymes soluble-guanylate-cyclase (sGC) and neuronal nitric oxide synthase (nNOS). The Scribble scaffold is preferentially localized to and mediates cGMP increase in dendrites. These events are regulated by kinesin KifC2. Knockdown of Scribble, sGC-β1, or KifC2 or disrupting their associations prevents cGMP increase in dendrites and causes severe defects in apical dendrite development. Local cGMP elevation or sGC expression rescues the effects of Scribble knockdown on dendrite development, indicating that Scribble is an upstream regulator of cGMP. During neuronal polarization, dendrite development is directed by the Scribble scaffold that might link extracellular cues to localized cGMP increase.
在培养的神经元中的研究已经证实,轴突特化指导神经元极化,并且对于树突发育是必需的。然而,当轴突形成被阻止时,树突在体内形成。促进树突发育的机制仍然难以捉摸。我们发现,树突顶端的发育是由局部环鸟苷酸单磷酸(cGMP)合成复合物指导的。我们表明,支架蛋白 Scribble 与 cGMP 合成酶可溶性鸟苷酸环化酶(sGC)和神经元型一氧化氮合酶(nNOS)相关联。Scribble 支架优先定位于树突并介导 cGMP 的增加。这些事件受到驱动蛋白 KifC2 的调节。Scribble、sGC-β1 或 KifC2 的敲低或破坏它们之间的关联会阻止 cGMP 在树突中的增加,并导致树突顶端发育的严重缺陷。局部 cGMP 升高或 sGC 表达挽救了 Scribble 敲低对树突发育的影响,表明 Scribble 是 cGMP 的上游调节剂。在神经元极化期间,树突发育由 Scribble 支架指导,该支架可能将细胞外线索与局部 cGMP 增加联系起来。