• 文献检索
  • 文档翻译
  • 深度研究
  • 学术资讯
  • Suppr Zotero 插件Zotero 插件
  • 邀请有礼
  • 套餐&价格
  • 历史记录
应用&插件
Suppr Zotero 插件Zotero 插件浏览器插件Mac 客户端Windows 客户端微信小程序
定价
高级版会员购买积分包购买API积分包
服务
文献检索文档翻译深度研究API 文档MCP 服务
关于我们
关于 Suppr公司介绍联系我们用户协议隐私条款
关注我们

Suppr 超能文献

核心技术专利:CN118964589B侵权必究
粤ICP备2023148730 号-1Suppr @ 2026

文献检索

告别复杂PubMed语法,用中文像聊天一样搜索,搜遍4000万医学文献。AI智能推荐,让科研检索更轻松。

立即免费搜索

文件翻译

保留排版,准确专业,支持PDF/Word/PPT等文件格式,支持 12+语言互译。

免费翻译文档

深度研究

AI帮你快速写综述,25分钟生成高质量综述,智能提取关键信息,辅助科研写作。

立即免费体验

醛固酮对 SIRT1 诱导的肺动脉高压内皮祖细胞衰老和增殖抑制的影响。

Effect of Aldosterone on Senescence and Proliferation Inhibition of Endothelial Progenitor Cells Induced by Sirtuin 1 (SIRT1) in Pulmonary Arterial Hypertension.

机构信息

School of Pharmaceutical Engineering and Life Science and School of Nursing, Changzhou University, Changzhou, Jiangsu, China (mainland).

Department of Thoracic and Cardiovascular Surgery, Changzhou No. 2 People's Hospital, Affiliated to Nanjing Medical University, Changzhou, Jiangsu, China (mainland).

出版信息

Med Sci Monit. 2020 Apr 18;26:e920678. doi: 10.12659/MSM.920678.

DOI:10.12659/MSM.920678
PMID:32303670
原文链接:https://pmc.ncbi.nlm.nih.gov/articles/PMC7191948/
Abstract

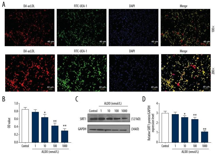
BACKGROUND Pulmonary arterial hypertension (PAH) is characterized by a progressive increase in pulmonary circulatory resistance. Pulmonary vascular endothelial dysfunction is one of the main causes of primary PAH. Endothelial progenitor cells (EPCs) can proliferate and differentiate into vascular endothelial cells and play an important role in maintaining normal endothelial function. Mineralocorticoid receptor inhibitor has been reported to be used in the treatment of PAH. However, the role and the underlying mechanism of aldosterone (ALDO) in PAH remains unclear. MATERIAL AND METHODS Rats were divided to 4 groups (n=10 per group) and treated with 0.9% normal saline, monocrotaline (MCT), spironolactone (SP), or MCT combined with SP. After the rats were sacrificed with an overdose of pentobarbital sodium, hematoxylin and eosin staining was performed to observe the pulmonary artery pathology section. Sirtuin 1 (SIRT1), p53, and p21 protein expression was detect by western blot. Immunofluorescence staining was performed to verify EPCs. EPCs were treated with different concentrations of ALDO. MTT assay and senescence-associated ß-galactosidase staining were used to measure cell viability and senescence. RESULTS MCT increased the vascular arterial wall thickness and wall area, inhibited SIRT1 protein expression and increased p53 and p21 protein expression in the lung tissue of rats, while SP partially reversed this effect. In addition, ALDO inhibited EPCs viability and induced senescence. The expression of p53 and p21 proteins in the EPCs were upregulated and the senescence was accelerated when EPCs were transfected with SIRT1 siRNA. CONCLUSIONS ALDO promoted EPCs senescence and inhibited EPCs proliferation by downregulating SIRT1, which regulates the p53/p21 pathway, thus promoting PAH.

摘要

背景

肺动脉高压(PAH)的特征是肺循环阻力逐渐增加。肺血管内皮功能障碍是原发性 PAH 的主要原因之一。内皮祖细胞(EPCs)可以增殖并分化为血管内皮细胞,在维持正常内皮功能方面发挥重要作用。已报道醛固酮(ALDO)受体抑制剂可用于治疗 PAH。然而,ALDO 在 PAH 中的作用及其潜在机制尚不清楚。

材料和方法

将大鼠分为 4 组(每组 10 只),分别用 0.9%生理盐水、野百合碱(MCT)、螺内酯(SP)或 MCT 联合 SP 处理。用过量戊巴比妥钠处死大鼠后,进行苏木精和伊红染色以观察肺动脉病理切片。通过 Western blot 检测 Sirtuin 1(SIRT1)、p53 和 p21 蛋白表达。通过免疫荧光染色验证 EPCs。用不同浓度的 ALDO 处理 EPCs。用 MTT 测定法和衰老相关β-半乳糖苷酶染色法测量细胞活力和衰老。

结果

MCT 增加了大鼠肺组织中的血管动脉壁厚度和壁面积,抑制了 SIRT1 蛋白表达,增加了 p53 和 p21 蛋白表达,而 SP 部分逆转了这种作用。此外,ALDO 抑制了 EPCs 的活力并诱导了衰老。当 EPCs 转染 SIRT1 siRNA 时,p53 和 p21 蛋白的表达上调,衰老加速。

结论

ALDO 通过下调 SIRT1 促进 EPCs 衰老和抑制 EPCs 增殖,从而调节 p53/p21 通路,促进 PAH。

https://cdn.ncbi.nlm.nih.gov/pmc/blobs/bd63/7191948/726b7052fdd2/medscimonit-26-e920678-g004.jpg
https://cdn.ncbi.nlm.nih.gov/pmc/blobs/bd63/7191948/62cd546b8108/medscimonit-26-e920678-g001.jpg
https://cdn.ncbi.nlm.nih.gov/pmc/blobs/bd63/7191948/909d9fc31c52/medscimonit-26-e920678-g002.jpg
https://cdn.ncbi.nlm.nih.gov/pmc/blobs/bd63/7191948/076b3a6acf0e/medscimonit-26-e920678-g003.jpg
https://cdn.ncbi.nlm.nih.gov/pmc/blobs/bd63/7191948/726b7052fdd2/medscimonit-26-e920678-g004.jpg
https://cdn.ncbi.nlm.nih.gov/pmc/blobs/bd63/7191948/62cd546b8108/medscimonit-26-e920678-g001.jpg
https://cdn.ncbi.nlm.nih.gov/pmc/blobs/bd63/7191948/909d9fc31c52/medscimonit-26-e920678-g002.jpg
https://cdn.ncbi.nlm.nih.gov/pmc/blobs/bd63/7191948/076b3a6acf0e/medscimonit-26-e920678-g003.jpg
https://cdn.ncbi.nlm.nih.gov/pmc/blobs/bd63/7191948/726b7052fdd2/medscimonit-26-e920678-g004.jpg

相似文献

1
Effect of Aldosterone on Senescence and Proliferation Inhibition of Endothelial Progenitor Cells Induced by Sirtuin 1 (SIRT1) in Pulmonary Arterial Hypertension.醛固酮对 SIRT1 诱导的肺动脉高压内皮祖细胞衰老和增殖抑制的影响。
Med Sci Monit. 2020 Apr 18;26:e920678. doi: 10.12659/MSM.920678.
2
High glucose and free fatty acids induce endothelial progenitor cell senescence via PGC-1α/SIRT1 signaling pathway.高糖和游离脂肪酸通过PGC-1α/SIRT1信号通路诱导内皮祖细胞衰老。
Cell Biol Int. 2017 Oct;41(10):1146-1159. doi: 10.1002/cbin.10833. Epub 2017 Aug 23.
3
Aldosterone Contributed to Pulmonary Arterial Hypertension Development via Stimulating Aquaporin Expression and Pulmonary Arterial Smooth Muscle Cells Proliferation.醛固酮通过刺激水通道蛋白表达和肺动脉平滑肌细胞增殖促进肺动脉高压的发展。
Pharmacology. 2020;105(7-8):405-415. doi: 10.1159/000504228. Epub 2020 Jan 29.
4
Endothelial progenitor cells from aged subjects display decreased expression of sirtuin 1, angiogenic functions, and increased senescence.衰老个体来源的内皮祖细胞表现出沉默调节蛋白 1 表达降低、血管生成功能下降和衰老增加。
Cell Biol Int. 2018 Sep;42(9):1212-1220. doi: 10.1002/cbin.10999. Epub 2018 Jun 15.
5
Mechanisms of cordycepin in the treatment of pulmonary arterial hypertension in rats based on metabonomics and transcriptomics.基于代谢组学和转录组学的蛹虫草素治疗大鼠肺动脉高压的机制。
Sci Rep. 2024 May 30;14(1):12431. doi: 10.1038/s41598-024-62163-3.
6
Visfatin attenuates the ox-LDL-induced senescence of endothelial progenitor cells by upregulating SIRT1 expression through the PI3K/Akt/ERK pathway.内脂素通过PI3K/Akt/ERK途径上调SIRT1表达,减轻氧化型低密度脂蛋白诱导的内皮祖细胞衰老。
Int J Mol Med. 2016 Aug;38(2):643-9. doi: 10.3892/ijmm.2016.2633. Epub 2016 Jun 9.
7
PARP1 inhibitor (PJ34) improves the function of aging-induced endothelial progenitor cells by preserving intracellular NAD levels and increasing SIRT1 activity.PARP1 抑制剂(PJ34)通过维持细胞内 NAD 水平和增加 SIRT1 活性来改善衰老诱导的内皮祖细胞的功能。
Stem Cell Res Ther. 2018 Aug 23;9(1):224. doi: 10.1186/s13287-018-0961-7.
8
Cigarette smoke extract mediates cell premature senescence in chronic obstructive pulmonary disease patients by up-regulating USP7 to activate p300-p53/p21 pathway.香烟烟雾提取物通过上调 USP7 激活 p300-p53/p21 通路介导慢性阻塞性肺疾病患者细胞提前衰老。
Toxicol Lett. 2022 Apr 15;359:31-45. doi: 10.1016/j.toxlet.2022.01.017. Epub 2022 Feb 1.
9
Cross-talk between aldosterone and angiotensin II in vascular smooth muscle cell senescence.血管平滑肌细胞衰老过程中醛固酮与血管紧张素II之间的相互作用。
Cardiovasc Res. 2007 Dec 1;76(3):506-16. doi: 10.1016/j.cardiores.2007.07.008. Epub 2007 Jul 24.
10
NAMPT regulates senescence, proliferation, and migration of endothelial progenitor cells through the SIRT1 AS lncRNA/miR-22/SIRT1 pathway.烟酰胺磷酸核糖转移酶(NAMPT)通过SIRT1反义长链非编码RNA/miR-22/SIRT1途径调节内皮祖细胞的衰老、增殖和迁移。
Biochem Biophys Res Commun. 2016 Sep 23;478(3):1382-8. doi: 10.1016/j.bbrc.2016.08.133. Epub 2016 Aug 26.

引用本文的文献

1
MicroRNA-34a Mediates the Aldosterone-Induced Acceleration of Endothelial Senescence.微小RNA-34a介导醛固酮诱导的内皮细胞衰老加速
Int J Hypertens. 2025 Feb 26;2025:2339598. doi: 10.1155/ijhy/2339598. eCollection 2025.
2
Pulmonary Hypertension: Molecular Mechanisms and Clinical Studies.肺动脉高压:分子机制与临床研究
MedComm (2020). 2025 Mar 10;6(3):e70134. doi: 10.1002/mco2.70134. eCollection 2025 Mar.
3
Liver Kinase B1 Protects Against Hypoxia-Induced Pulmonary Arterial Endothelial Cell Dysfunction via the AMP-Activated Protein Kinase Pathway.

本文引用的文献

1
Transthoracic Pulmonary Artery Denervation.经胸肺动脉去神经支配术
Arterioscler Thromb Vasc Biol. 2019 Jun;39(6):979-981. doi: 10.1161/ATVBAHA.119.312591.
2
Aldosterone stimulation mediates cardiac metabolism remodeling via Sirt1/AMPK signaling in canine model.醛固酮刺激通过 Sirt1/AMPK 信号转导介导犬模型的心脏代谢重构。
Naunyn Schmiedebergs Arch Pharmacol. 2019 Jul;392(7):851-863. doi: 10.1007/s00210-019-01641-2. Epub 2019 Mar 9.
3
SIRT1 knockdown up-regulates p53 and p21/Cip1 expression in renal adenocarcinoma cells but not in normal renal-derived cells in a deacetylase-independent manner.
肝激酶B1通过AMP激活的蛋白激酶途径保护细胞免受缺氧诱导的肺动脉内皮细胞功能障碍。
Biochem Genet. 2024 Dec 25. doi: 10.1007/s10528-024-11007-w.
4
Mineralocorticoid Receptors in Vascular Smooth Muscle: Blood Pressure and Beyond.血管平滑肌中的盐皮质激素受体:血压与超越血压。
Hypertension. 2024 May;81(5):1008-1020. doi: 10.1161/HYPERTENSIONAHA.123.21358. Epub 2024 Mar 1.
5
Endothelial progenitor cells in pregnancy-related diseases.妊娠期疾病相关的内皮祖细胞。
Clin Sci (Lond). 2023 Nov 29;137(22):1699-1719. doi: 10.1042/CS20230853.
6
Stem cell therapy in pulmonary hypertension: current practice and future opportunities.肺动脉高压的干细胞治疗:现状与未来机遇。
Eur Respir Rev. 2023 Sep 27;32(169). doi: 10.1183/16000617.0112-2023. Print 2023 Sep 30.
7
Comprehensive analysis of mA methylomes in idiopathic pulmonary arterial hypertension.特发性肺动脉高压中 mA 甲基组的综合分析。
Epigenetics. 2023 Dec;18(1):2242225. doi: 10.1080/15592294.2023.2242225.
8
Therapeutic targeting of mineralocorticoid receptors in pulmonary hypertension: Insights from basic research.肺动脉高压中盐皮质激素受体的治疗靶点:基础研究的见解
Front Cardiovasc Med. 2023 Jan 30;10:1118516. doi: 10.3389/fcvm.2023.1118516. eCollection 2023.
9
Emerging vascular cell-specific roles for mineralocorticoid receptor: implications for understanding sex differences in cardiovascular disease.醛固酮受体在血管细胞中出现的新作用:对理解心血管疾病中性别差异的意义。
Am J Physiol Cell Physiol. 2023 Jan 1;324(1):C193-C204. doi: 10.1152/ajpcell.00372.2022. Epub 2022 Nov 28.
10
Cellular Senescence in Adrenocortical Biology and Its Disorders.细胞衰老在肾上腺皮质生物学及其疾病中的作用。
Cells. 2021 Dec 9;10(12):3474. doi: 10.3390/cells10123474.
沉默信息调节因子1(SIRT1)基因敲低可上调肾腺癌细胞中p53和p21/Cip1的表达,但对正常肾源性细胞无此作用,且该调节方式不依赖于去乙酰化酶。
J Toxicol Sci. 2018;43(12):711-715. doi: 10.2131/jts.43.711.
4
PARP1 inhibitor (PJ34) improves the function of aging-induced endothelial progenitor cells by preserving intracellular NAD levels and increasing SIRT1 activity.PARP1 抑制剂(PJ34)通过维持细胞内 NAD 水平和增加 SIRT1 活性来改善衰老诱导的内皮祖细胞的功能。
Stem Cell Res Ther. 2018 Aug 23;9(1):224. doi: 10.1186/s13287-018-0961-7.
5
Pulmonary Artery Hypertension Model in Rats by Monocrotaline Administration.通过给予野百合碱建立大鼠肺动脉高压模型。
Methods Mol Biol. 2018;1816:233-241. doi: 10.1007/978-1-4939-8597-5_18.
6
Endothelial progenitor cells in age-related vascular remodeling.衰老相关血管重构中的内皮祖细胞。
Cell Transplant. 2018 May;27(5):786-795. doi: 10.1177/0963689718779345. Epub 2018 Jun 8.
7
Sex differences in pulmonary arterial hypertension: role of infection and autoimmunity in the pathogenesis of disease.肺动脉高压的性别差异:感染和自身免疫在疾病发病机制中的作用。
Biol Sex Differ. 2018 Apr 18;9(1):15. doi: 10.1186/s13293-018-0176-8.
8
NK cells of the oldest seniors represent constant and resistant to stimulation high expression of cellular protective proteins SIRT1 and HSP70.最年长老年人的自然杀伤细胞表现出细胞保护蛋白SIRT1和热休克蛋白70的持续且对刺激有抗性的高表达。
Immun Ageing. 2018 Mar 6;15:12. doi: 10.1186/s12979-018-0115-x. eCollection 2018.
9
Eplerenone attenuates pathological pulmonary vascular rather than right ventricular remodeling in pulmonary arterial hypertension.依普利酮可减轻肺动脉高压中的病理性肺血管重构而非右心室重构。
BMC Pulm Med. 2018 Mar 2;18(1):41. doi: 10.1186/s12890-018-0604-x.
10
Endothelial dysfunction in pulmonary arterial hypertension: loss of cilia length regulation upon cytokine stimulation.肺动脉高压中的内皮功能障碍:细胞因子刺激后纤毛长度调节功能丧失。
Pulm Circ. 2018 Apr-Jun;8(2):2045894018764629. doi: 10.1177/2045894018764629. Epub 2018 Feb 26.