Department of Pharmacology and Toxicology, Faculty of Pharmacy, Masaryk University, Palackeho tr. 1946/1, 612 42 Brno, Czech Republic.
Department of Chemical Drugs, Faculty of Pharmacy, Masaryk University, Palackeho tr. 1946/1, 612 42 Brno, Czech Republic.
Int J Mol Sci. 2020 May 12;21(10):3416. doi: 10.3390/ijms21103416.
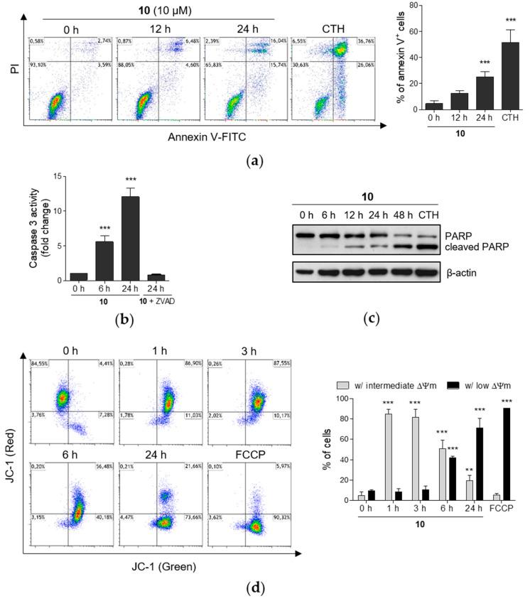
Ring-substituted 1-hydroxynaphthalene-2-carboxanilides were previously investigated for their antimycobacterial properties. In our study, we have shown their antiproliferative and cell death-inducing effects in cancer cell lines. Cell proliferation and viability were assessed by WST-1 assay and a dye exclusion test, respectively. Cell cycle distribution, phosphatidylserine externalization, levels of reactive oxygen or nitrogen species (RONS), mitochondrial membrane depolarization, and release of cytochrome c were estimated by flow cytometry. Levels of regulatory proteins were determined by Western blotting. Our data suggest that the ability to inhibit the proliferation of THP-1 or MCF-7 cells might be referred to - or -substituted derivatives with electron-withdrawing groups -F, -Br, or -CF at anilide moiety. This effect was accompanied by accumulation of cells in G1 phase. Compound also induced apoptosis in THP-1 cells in association with a loss of mitochondrial membrane potential and production of mitochondrial superoxide. Our study provides a new insight into the action of salicylanilide derivatives, hydroxynaphthalene carboxamides, in cancer cells. Thus, their structure merits further investigation as a model moiety of new small-molecule compounds with potential anticancer properties.
环状取代的 1-羟基萘-2-甲酰胺类化合物先前被研究过其抗分枝杆菌的特性。在我们的研究中,我们已经证明了它们在癌细胞系中的抗增殖和诱导细胞死亡的作用。细胞增殖和活力分别通过 WST-1 测定法和染料排除试验进行评估。通过流式细胞术估计细胞周期分布、磷脂酰丝氨酸外翻、活性氧或氮物种 (RONS) 水平、线粒体膜去极化和细胞色素 c 的释放。通过 Western 印迹法测定调节蛋白的水平。我们的数据表明,抑制 THP-1 或 MCF-7 细胞增殖的能力可能与苯胺部分具有吸电子基团 -F、-Br 或 -CF 的 - 或 - 取代衍生物有关。这种效应伴随着细胞在 G1 期的积累。化合物 还与线粒体膜电位丧失和线粒体超氧产生一起诱导 THP-1 细胞凋亡。我们的研究为水杨酰苯胺衍生物、羟基萘甲酰胺类化合物在癌细胞中的作用提供了新的见解。因此,它们的结构值得进一步研究,作为具有潜在抗癌特性的新型小分子化合物的模型部分。