MMWR Morb Mortal Wkly Rep. 2020 May 22;69(20):618-622. doi: 10.15585/mmwr.mm6920a2.
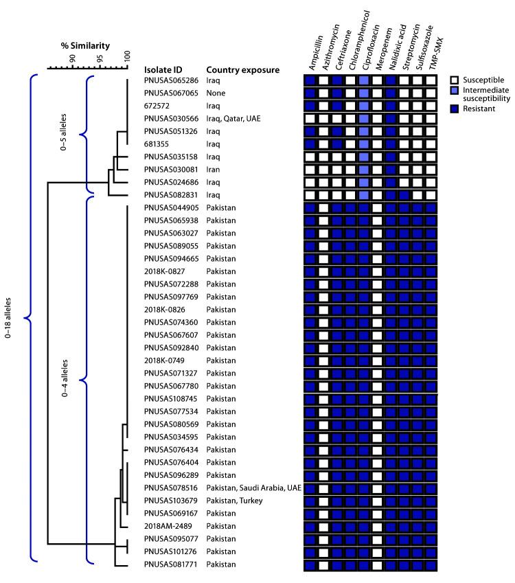
Ceftriaxone-resistant Salmonella enterica serotype Typhi (Typhi), the bacterium that causes typhoid fever, is a growing public health threat. Extensively drug-resistant (XDR) Typhi is resistant to ceftriaxone and other antibiotics used for treatment, including ampicillin, chloramphenicol, ciprofloxacin, and trimethoprim-sulfamethoxazole (1). In March 2018, CDC began enhanced surveillance for ceftriaxone-resistant Typhi in response to an ongoing outbreak of XDR typhoid fever in Pakistan. CDC had previously reported the first five cases of XDR Typhi in the United States among patients who had spent time in Pakistan (2). These illnesses represented the first cases of ceftriaxone-resistant Typhi documented in the United States (3). This report provides an update on U.S. cases of XDR typhoid fever linked to Pakistan and describes a new, unrelated cluster of ceftriaxone-resistant Typhi infections linked to Iraq. Travelers to areas with endemic Typhi should receive typhoid vaccination before traveling and adhere to safe food and water precautions (4). Treatment of patients with typhoid fever should be guided by antimicrobial susceptibility testing whenever possible (5), and clinicians should consider travel history when selecting empiric therapy.
对头孢曲松耐药的伤寒沙门氏菌血清型 Typhi(简称 Typhi)是引起伤寒的细菌,也是日益严重的公共卫生威胁。广泛耐药(XDR)的 Typhi 对头孢曲松和其他用于治疗的抗生素具有耐药性,包括氨苄西林、氯霉素、环丙沙星和复方磺胺甲噁唑(1)。为应对巴基斯坦正在发生的 XDR 伤寒疫情,CDC 于 2018 年 3 月开始加强对头孢曲松耐药 Typhi 的监测。CDC 曾报告过美国首批五例在巴基斯坦逗留过的 XDR Typhi 感染病例(2)。这些疾病是美国首例有记录的头孢曲松耐药 Typhi 感染(3)。本报告提供了与巴基斯坦相关的美国 XDR 伤寒病例的最新情况,并描述了与伊拉克相关的另一组新的、无关的头孢曲松耐药 Typhi 感染。前往伤寒流行地区的旅行者应在旅行前接种伤寒疫苗,并采取安全的食物和水预防措施(4)。在可能的情况下,应根据抗菌药物敏感性试验来指导伤寒患者的治疗(5),临床医生在选择经验性治疗时应考虑旅行史。