Suppr超能文献

寡聚(dT)引物 5'捕获 scRNAseq 分析细胞相关 DENV RNA。

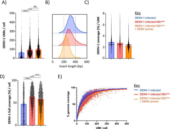
Analysis of cell-associated DENV RNA by oligo(dT) primed 5' capture scRNAseq.

机构信息

Viral Diseases Branch, Walter Reed Army Institute of Research, Silver Spring, MD, USA.

Department of Cell and Molecular Biology, Institute for Immunology and Informatics, University of Rhode Island, Providence, RI, USA.

出版信息

Sci Rep. 2020 Jun 3;10(1):9047. doi: 10.1038/s41598-020-65939-5.

Abstract

Dengue is one of the most widespread vector-borne viral diseases in the world. However, the size, heterogeneity, and temporal dynamics of the cell-associated viral reservoir during acute dengue virus (DENV) infection remains unclear. In this study, we analyzed cells infected in vitro with DENV and PBMC from an individual experiencing a natural DENV infection utilizing 5' capture single cell RNA sequencing (scRNAseq). Both positive- and negative-sense DENV RNA was detected in reactions containing either an oligo(dT) primer alone, or in reactions supplemented with a DENV-specific primer. The addition of a DENV-specific primer did not increase the total amount of DENV RNA captured or the fraction of cells identified as containing DENV RNA. However, inclusion of a DENV-specific cDNA primer did increase the viral genome coverage immediately 5' to the primer binding site. Furthermore, while the majority of intracellular DENV sequence captured in this analysis mapped to the 5' end of the viral genome, distinct patterns of enhanced coverage within the DENV polyprotein coding region were observed. The 5' capture scRNAseq analysis of PBMC not only recapitulated previously published reports by detecting virally infected memory and naïve B cells, but also identified cell-associated genomic variants not observed in contemporaneous serum samples. These results demonstrate that oligo(dT) primed 5' capture scRNAseq can detect DENV RNA and quantify virus-infected cells in physiologically relevant conditions, and provides insight into viral sequence variability within infected cells.

摘要

登革热是世界上分布最广泛的虫媒病毒病之一。然而,在急性登革病毒(DENV)感染期间,细胞相关病毒库的大小、异质性和时间动态仍不清楚。在这项研究中,我们利用 5' 捕获单细胞 RNA 测序(scRNAseq)分析了体外感染 DENV 的细胞和个体自然感染 DENV 后 PBMC,分别用 oligo(dT) 引物或补充 DENV 特异性引物的反应进行检测。在仅含有寡聚(dT)引物的反应中或在补充 DENV 特异性引物的反应中都检测到正链和负链 DENV RNA。添加 DENV 特异性引物不会增加捕获的 DENV RNA 总量或被鉴定为含有 DENV RNA 的细胞比例。然而,包含 DENV 特异性 cDNA 引物确实会增加引物结合位点 5' 处的病毒基因组覆盖率。此外,尽管在这项分析中捕获的大多数细胞内 DENV 序列映射到病毒基因组的 5' 端,但在 DENV 多蛋白编码区观察到明显的增强覆盖模式。PBMC 的 5' 捕获 scRNAseq 分析不仅通过检测病毒感染的记忆和幼稚 B 细胞重现了先前发表的报告,而且还鉴定了在同期血清样本中未观察到的细胞相关基因组变异。这些结果表明,寡聚(dT)引发的 5' 捕获 scRNAseq 可以在生理相关条件下检测 DENV RNA 和定量感染细胞的病毒,并深入了解感染细胞内的病毒序列变异。

https://cdn.ncbi.nlm.nih.gov/pmc/blobs/268f/7270085/250698fd2990/41598_2020_65939_Fig1_HTML.jpg

文献AI研究员

20分钟写一篇综述,助力文献阅读效率提升50倍。

立即体验

用中文搜PubMed

大模型驱动的PubMed中文搜索引擎

马上搜索

文档翻译

学术文献翻译模型,支持多种主流文档格式。

立即体验