Suppr超能文献

三叶苷通过介导活性氧/ p38 /半胱天冬酶3依赖性途径保护Aβ诱导的海马HT22细胞凋亡。

Trilobatin Protects Against Aβ-Induced Hippocampal HT22 Cells Apoptosis Through Mediating ROS/p38/Caspase 3-Dependent Pathway.

作者信息

Chen Nana, Wang Jiao, He Yuqi, Xu Yingshu, Zhang Yuchuan, Gong Qihai, Yu Changyin, Gao Jianmei

机构信息

Department of Clinical Pharmacotherapeutics, School of Pharmacy, Zunyi Medical University, Zunyi, China.

Key Laboratory of Basic Pharmacology of Guizhou Province, Zunyi Medical University, Zunyi, China.

出版信息

Front Pharmacol. 2020 May 19;11:584. doi: 10.3389/fphar.2020.00584. eCollection 2020.

Abstract

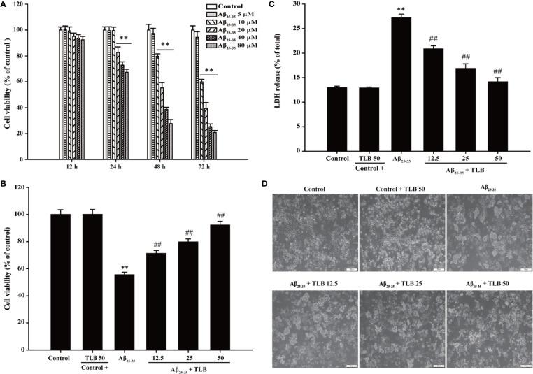
Emerging evidence reveals that an aberrant accumulation of β-amyloid (Aβ) is the main reason of Alzheimer's disease (AD) pathogenesis. Thus, inhibition of Aβ-induced neurotoxicity may be promising therapeutic tactics to mitigate AD onset and advance. The development of agent candidates by cultured neurons against Aβ-induced cytotoxicity is widely accepted to be an efficient strategy to explore the drug for AD patients. Previously, we have revealed that trilobatin (TLB), a small molecule monomer, derives from Rehd, possessed antioxidative activities on hydrogen peroxide-induced oxidative injury in PC12 cells. The present study was designed to investigate the effects and the underlying mechanism of TLB on Aβ-induced injury in hippocampal HT22 cells. The results demonstrated that TLB attenuated Aβ-induced HT22 cell death, as evidenced by MTT assay and LDH release. Furthermore, TLB dramatically mitigated cell death after Aβ insulted decreasing the intracellular and mitochondrial ROS overproduction and restoring antioxidant enzyme activities, as well as suppressing apoptosis. Of note, Aβ triggered increase in ratio of Bax/Bcl-2, activation of caspase-3, phosphorylation of tau, JNK, p38 MAPK, and decrease in Sirt3 expression, whereas TLB reversed these changes. Intriguingly, TLB could directly bind to p38, as evidenced by molecular docking and p38 inhibitor. Taken together, the results reveal that TLB effectively protects against Aβ-induced neuronal cell death activating ROS/p38/caspase 3-dependent pathway. Our findings afford evidence for the potential development of TLB to hinder neuronal death during AD.

摘要

新出现的证据表明,β-淀粉样蛋白(Aβ)的异常积累是阿尔茨海默病(AD)发病机制的主要原因。因此,抑制Aβ诱导的神经毒性可能是减轻AD发病和进展的有前景的治疗策略。通过培养神经元开发针对Aβ诱导的细胞毒性的候选药物被广泛认为是探索AD患者药物的有效策略。此前,我们已经揭示了三叶苷(TLB),一种源自Rehd的小分子单体,对过氧化氢诱导的PC12细胞氧化损伤具有抗氧化活性。本研究旨在探讨TLB对Aβ诱导的海马HT22细胞损伤的影响及其潜在机制。结果表明,MTT法和LDH释放实验证明TLB减轻了Aβ诱导的HT22细胞死亡。此外,TLB显著减轻了Aβ损伤后的细胞死亡,减少了细胞内和线粒体ROS的过量产生,恢复了抗氧化酶活性,并抑制了细胞凋亡。值得注意的是,Aβ引发了Bax/Bcl-2比值的增加、caspase-3的激活、tau、JNK、p38 MAPK的磷酸化以及Sirt3表达的降低,而TLB逆转了这些变化。有趣的是,分子对接和p38抑制剂实验证明TLB可以直接与p38结合。综上所述,结果表明TLB通过激活ROS/p38/caspase 3依赖性途径有效保护神经元免受Aβ诱导的细胞死亡。我们的研究结果为TLB在AD期间阻碍神经元死亡的潜在开发提供了证据。

https://cdn.ncbi.nlm.nih.gov/pmc/blobs/647f/7248209/173fec425c24/fphar-11-00584-g001.jpg

文献检索

告别复杂PubMed语法,用中文像聊天一样搜索,搜遍4000万医学文献。AI智能推荐,让科研检索更轻松。

立即免费搜索

文件翻译

保留排版,准确专业,支持PDF/Word/PPT等文件格式,支持 12+语言互译。

免费翻译文档

深度研究

AI帮你快速写综述,25分钟生成高质量综述,智能提取关键信息,辅助科研写作。

立即免费体验