Suppr超能文献

骨髓中的细胞色素 P4501B1 与间充质干细胞的关键标志物共表达。BMS2 细胞系模型模拟了 PAH 对骨髓龛发育功能的破坏。

Cytochrome P4501B1 in bone marrow is co-expressed with key markers of mesenchymal stem cells. BMS2 cell line models PAH disruption of bone marrow niche development functions.

机构信息

Department of Cell and Regenerative Biology, University of Wisconsin, Madison, WI 53705, United States of America.

Department of Cell and Regenerative Biology, University of Wisconsin, Madison, WI 53705, United States of America; Physiology Department, Faculty of Medicine, Tanta University, Egypt.

出版信息

Toxicol Appl Pharmacol. 2020 Aug 15;401:115111. doi: 10.1016/j.taap.2020.115111. Epub 2020 Jun 14.

Abstract

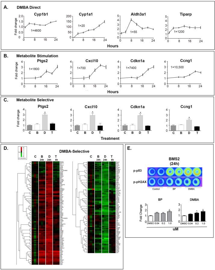
Polycyclic aromatic hydrocarbons (PAHs) are ubiquitous pollutants that are metabolized to carcinogenic dihydrodiol epoxides (PAHDE) by cytochrome P450 1B1 (CYP1B1). This metabolism occurs in bone marrow (BM) mesenchymal stem cells (MSC), which sustain hematopoietic stem and progenitor cells (HSPC). In BM, CYP1B1-mediated metabolism of 7, 12-dimethylbenz[a]anthracene (DMBA) suppresses HSPC colony formation within 6 h, whereas benzo(a)pyrene (BP) generates protective cytokines. MSC, enriched from adherent BM cells, yielded the bone marrow stromal, BMS2, cell line. These cells express elevated basal CYP1B1 that scarcely responds to Ah receptor (AhR) inducers. BMS2 cells exhibit extensive transcriptome overlap with leptin receptor positive mesenchymal stem cells (Lepr+ MSC) that control the hematopoietic niche. The overlap includes CYP1B1 and the expression of HSPC regulatory factors (Ebf3, Cxcl12, Kitl, Csf1 and Gas6). MSC are large, adherent fibroblasts that sequester small HSPC and macrophage in the BM niche (Graphic abstract). High basal CYP1B1 expression in BMS2 cells derives from interactions between the Ah-receptor enhancer and proximal promoter SP1 complexes, boosted by autocrine signaling. PAH effects on BMS2 cells model Lepr+MSC niche activity. CYP1B1 metabolizes DMBA to PAHDE, producing p53-mediated mRNA increases, long after the in vivo HSPC suppression. Faster, direct p53 effects, favored by stem cells, remain possible PAHDE targets. However, HSPC regulatory factors remained unresponsive. BP is less toxic in BMS2 cells, but, in BM, CYP1A1 metabolism stimulates macrophage cytokines (Il1b > Tnfa> Ifng) within 6 h. Although absent from BMS2 and Lepr+MSC, their receptors are highly expressed. The impact of this cytokine signaling in MSC remains to be determined.

摘要

多环芳烃(PAHs)是普遍存在的污染物,可被细胞色素 P450 1B1(CYP1B1)代谢为致癌二氢二醇环氧化物(PAHDE)。这种代谢发生在骨髓(BM)间充质干细胞(MSC)中,MSC 维持造血干细胞和祖细胞(HSPC)。在 BM 中,CYP1B1 介导的 7,12-二甲基苯并[a]蒽(DMBA)代谢在 6 小时内抑制 HSPC 集落形成,而苯并[a]芘(BP)产生保护性细胞因子。从贴壁 BM 细胞中富集的 MSC 产生了骨髓基质、BMS2 细胞系。这些细胞表达基础 CYP1B1 水平升高,但对 Ah 受体(AhR)诱导剂反应不大。BMS2 细胞与控制造血龛的瘦素受体阳性间充质干细胞(Lepr+MSC)表现出广泛的转录组重叠,包括 CYP1B1 和 HSPC 调节因子(Ebf3、Cxcl12、Kitl、Csf1 和 Gas6)的表达。MSC 是大型贴壁成纤维细胞,将小 HSPC 和巨噬细胞隔离在 BM 龛位中(摘要图)。BMS2 细胞中高基础 CYP1B1 表达源自 Ah 受体增强子和近端启动子 SP1 复合物之间的相互作用,自分泌信号增强了这种相互作用。PAH 对 BMS2 细胞的影响模拟了 Lepr+MSC 龛位活性。CYP1B1 将 DMBA 代谢为 PAHDE,产生 p53 介导的 mRNA 增加,这在体内 HSPC 抑制后很久才会发生。有利于干细胞的更快、直接的 p53 作用仍可能成为 PAHDE 的靶标。然而,HSPC 调节因子仍然没有反应。BP 在 BMS2 细胞中的毒性较小,但在 BM 中,CYP1A1 代谢在 6 小时内刺激巨噬细胞细胞因子(Il1b> Tnfa> Ifng)的产生。尽管 BMS2 和 Lepr+MSC 中不存在这些细胞因子的受体,但它们的受体表达水平很高。这种细胞因子信号在 MSC 中的影响仍有待确定。

https://cdn.ncbi.nlm.nih.gov/pmc/blobs/9d11/7293885/fa90c4b6a868/ga1_lrg.jpg

文献检索

告别复杂PubMed语法,用中文像聊天一样搜索,搜遍4000万医学文献。AI智能推荐,让科研检索更轻松。

立即免费搜索

文件翻译

保留排版,准确专业,支持PDF/Word/PPT等文件格式,支持 12+语言互译。

免费翻译文档

深度研究

AI帮你快速写综述,25分钟生成高质量综述,智能提取关键信息,辅助科研写作。

立即免费体验