Suppr超能文献

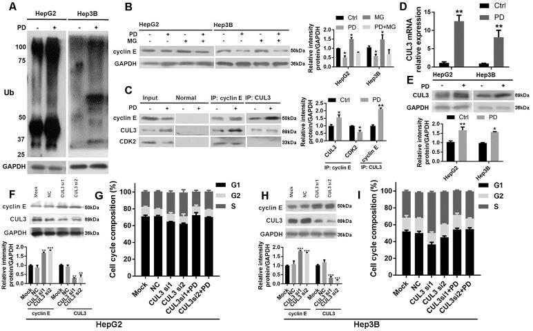
PD173074 通过 CUL3 介导的泛素蛋白酶在 HepG2 和 Hep3B 细胞中阻断 G1/S 期转换。

PD173074 blocks G1/S transition via CUL3-mediated ubiquitin protease in HepG2 and Hep3B cells.

机构信息

School of Pharmacy, Xi'an Jiaotong University Health Science Center, Xi'an, ShaanXi, China.

School of Forensic Science and Medicine, Xi'an Jiaotong University Health Science Center, Xi'an, ShaanXi, China.

出版信息

PLoS One. 2020 Jun 18;15(6):e0234708. doi: 10.1371/journal.pone.0234708. eCollection 2020.

Abstract

Fibroblast growth factor receptors (FGFRs) are frequently altered in a variety of human cancer cells and are overexpressed in hepatocellular carcinoma (HCC). Several literatures have proven that they are efficacious for HCC therapy, however, the underlying mechanism remains unclear. Here, we found FGFR4 was overexpressed in HCC cell lines HepG2 and Hep3B and we used PD173074, an FGFR4 inhibitor, to explore the role of FGFR4 and its underlying mechanism in these cell lines. The results showed that PD173074 significantly arrested HepG2 and Hep3B cells in G1 phase and inhibited cell proliferation. Furthermore, Western blot analysis revealed that PD173074 decreased the levels of P-FRS2α, P-ERK, CDK2, cyclin E and NF-κB (p65) in the nucleus while it increased the levels of ubiquitin and CUL3, an E3 ubiquitin ligase which involves in cyclin E degradation. Meanwhile, the data from RT-qPCR showed that PD173074 also decreased miR-141 level. In conclusion, these results suggest that FGFR4 is involved in HCC by ERK/CUL3/cyclin E signaling pathway, and the finding may provide a potential theoretical basis for treatment by targeting FGFR4 in HCC.

摘要

成纤维细胞生长因子受体 (FGFRs) 在多种人类癌细胞中经常发生改变,并且在肝细胞癌 (HCC) 中过度表达。有几项文献已经证明它们对 HCC 治疗有效,然而,其潜在机制尚不清楚。在这里,我们发现 FGFR4 在 HCC 细胞系 HepG2 和 Hep3B 中过度表达,我们使用 PD173074(一种 FGFR4 抑制剂)来探索 FGFR4 在这些细胞系中的作用及其潜在机制。结果表明,PD173074 可显著将 HepG2 和 Hep3B 细胞阻滞在 G1 期并抑制细胞增殖。此外,Western blot 分析显示,PD173074 降低了细胞核中 P-FRS2α、P-ERK、CDK2、cyclin E 和 NF-κB(p65)的水平,同时增加了泛素和 CUL3 的水平,CUL3 是一种参与 cyclin E 降解的 E3 泛素连接酶。同时,RT-qPCR 的数据表明,PD173074 还降低了 miR-141 的水平。总之,这些结果表明,FGFR4 通过 ERK/CUL3/cyclin E 信号通路参与 HCC 的发生,这一发现可能为通过靶向 FGFR4 治疗 HCC 提供潜在的理论基础。

https://cdn.ncbi.nlm.nih.gov/pmc/blobs/d219/7302471/54790c9b9111/pone.0234708.g001.jpg

文献AI研究员

20分钟写一篇综述,助力文献阅读效率提升50倍。

立即体验

用中文搜PubMed

大模型驱动的PubMed中文搜索引擎

马上搜索

文档翻译

学术文献翻译模型,支持多种主流文档格式。

立即体验