Suppr超能文献

APC 的失活诱导 CD34 上调,促进胰腺癌中的上皮-间充质转化和癌症干细胞特征。

Inactivation of APC Induces CD34 Upregulation to Promote Epithelial-Mesenchymal Transition and Cancer Stem Cell Traits in Pancreatic Cancer.

机构信息

Institute of Biomedical Sciences, National Sun Yat-Sen University, Kaohsiung 80424, Taiwan.

Division of Neurology, Department of Internal Medicine, Kaohsiung Armed Forces General Hospital, Kaohsiung 802, Taiwan.

出版信息

Int J Mol Sci. 2020 Jun 23;21(12):4473. doi: 10.3390/ijms21124473.

Abstract

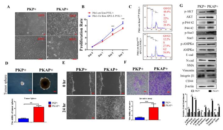
Pancreatic cancer (PC) is a highly lethal malignancy due to the cancer routinely being diagnosed late and having a limited response to chemotherapy. Pancreatic ductal adenocarcinoma (PDAC) is the most common form of pancreatic malignant tumor, representing more than 85% of all pancreatic cancers. In the present study, we characterized the phenotypes of concomitant P53 and APC mutations in pancreatic neoplasms driven by the oncogene KRAS in genetically modified mice (GEMM). In this GEMM setting, APC haploinsufficiency coupled with P53 deletion and KRAS activation resulted in an earlier appearance of pancreatic intraepithelial neoplasia (PanIN) lesions and progressed rapidly to highly invasive and metastatic PDAC. Through a microarray analysis of murine PDAC cells derived from our APC-deficient PDAC model, we observed that APC loss leads to upregulated CD34 expression in PDAC. CD34 is a member of a family of single-pass transmembrane proteins and is selectively expressed in hematopoietic progenitor cells, vascular endothelial cells, interstitial precursor cells, and various interstitial tumor cells. However, the functional roles of CD34 in pancreatic cancer remain unclear. Thus, in this study, we explored the mechanisms regarding how CD34 promotes the deterioration of pancreatic malignancy. Our results demonstrated that the increased expression of CD34 induced by APC inactivation promotes the invasion and migration of PDAC cells, which may relate to PDAC metastasis in vivo. Collectively, our study provides first-line evidence to delineate the association between CD34 and the APC/Wnt pathway in PDAC, and reveals the potential roles of CD34 in PDAC progression.

摘要

胰腺癌(PC)是一种高度致命的恶性肿瘤,其主要原因是癌症通常被诊断得较晚,并且对化疗的反应有限。胰腺导管腺癌(PDAC)是最常见的胰腺恶性肿瘤,占所有胰腺癌的 85%以上。在本研究中,我们在基因修饰小鼠(GEMM)中研究了由癌基因 KRAS 驱动的胰腺肿瘤中同时存在的 P53 和 APC 突变的表型。在这种 GEMM 模型中,APC 杂合不足与 P53 缺失和 KRAS 激活相结合,导致胰腺上皮内瘤变(PanIN)病变更早出现,并迅速进展为高度侵袭性和转移性 PDAC。通过对源自我们 APC 缺陷 PDAC 模型的小鼠 PDAC 细胞的微阵列分析,我们观察到 APC 缺失导致 PDAC 中 CD34 的表达上调。CD34 是单次跨膜蛋白家族的成员,选择性表达于造血祖细胞、血管内皮细胞、间质前体细胞和各种间质肿瘤细胞中。然而,CD34 在胰腺癌中的功能作用仍不清楚。因此,在本研究中,我们探讨了 CD34 促进胰腺恶性肿瘤恶化的机制。我们的结果表明,APC 失活诱导的 CD34 表达增加促进了 PDAC 细胞的侵袭和迁移,这可能与 PDAC 体内转移有关。总之,我们的研究提供了第一手证据,阐明了 CD34 与 APC/Wnt 通路在 PDAC 中的关联,并揭示了 CD34 在 PDAC 进展中的潜在作用。

https://cdn.ncbi.nlm.nih.gov/pmc/blobs/337c/7352299/d1578052a161/ijms-21-04473-g001.jpg

文献检索

告别复杂PubMed语法,用中文像聊天一样搜索,搜遍4000万医学文献。AI智能推荐,让科研检索更轻松。

立即免费搜索

文件翻译

保留排版,准确专业,支持PDF/Word/PPT等文件格式,支持 12+语言互译。

免费翻译文档

深度研究

AI帮你快速写综述,25分钟生成高质量综述,智能提取关键信息,辅助科研写作。

立即免费体验