Suppr超能文献

加勒比海八放珊瑚的微生物群随时间变化,但对环境变化具有抗性。

Microbiomes of Caribbean Octocorals Vary Over Time but Are Resistant to Environmental Change.

作者信息

McCauley Mark, Jackson Colin R, Goulet Tamar L

机构信息

Department of Biology, The University of Mississippi, University, MS, United States.

出版信息

Front Microbiol. 2020 Jun 12;11:1272. doi: 10.3389/fmicb.2020.01272. eCollection 2020.

Abstract

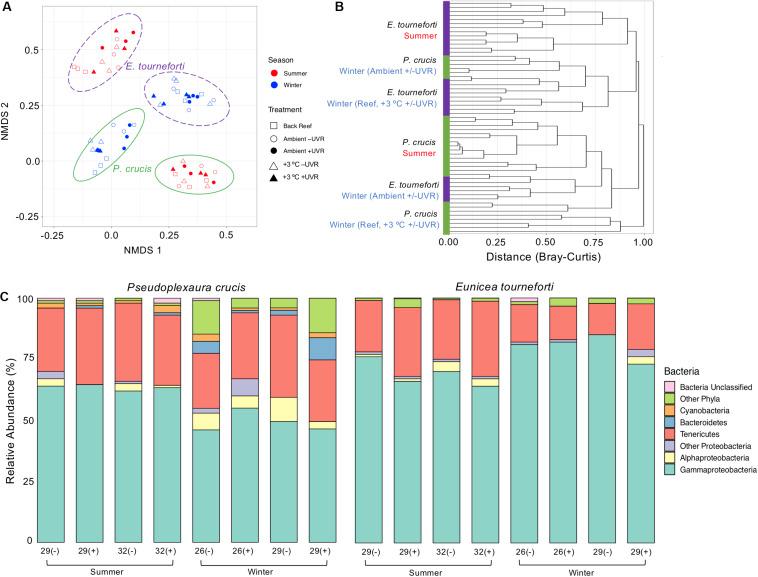
The bacterial microbiome is an essential component of many corals, although knowledge of the microbiomes in scleractinian corals far exceeds that for octocorals. This study characterized the bacterial communities present in shallow water Caribbean gorgonian octocorals over time and space, in addition to determining the bacterial assemblages in gorgonians exposed to environmental perturbations. We found that seven shallow water Caribbean gorgonian species maintained distinct microbiomes and predominantly harbored two bacterial genera, and Representatives of these taxa accounted for over 70% of the sequences recovered, made up the three most common operational taxonomic units (OTUs), and were present in most of the gorgonian species. Gorgonian species sampled in different seasons and/or in different years, exhibited significant shifts in the abundances of these bacterial OTUs, though there were few changes to overall bacterial diversity, or to the specific OTUs present. These shifts had minimal impact on the relative abundance of inferred functional proteins within the gorgonian corals. Sequences identified as were ubiquitous in gorgonian colonies sampled from a lagoon but not in colonies sampled from a back reef. Exposure to increased temperature and/or ultraviolet radiation (UVR) or nutrient enrichment led to few significant changes in the gorgonian coral microbiomes. While there were some shifts in the abundance of the prevalent bacteria, more commonly observed was "microbial switching" between different OTUs identified within the same bacterial genus. The relative stability of gorgonian coral bacterial microbiome may potentially explain some of the resistance and resilience of Caribbean gorgonian corals against changing environmental conditions.

摘要

细菌微生物群是许多珊瑚的重要组成部分,尽管关于石珊瑚目珊瑚微生物群的知识远超过八放珊瑚亚纲珊瑚。本研究描述了加勒比海浅水柳珊瑚八放珊瑚亚纲珊瑚中随时间和空间变化的细菌群落,此外还确定了受到环境扰动的柳珊瑚中的细菌组合。我们发现,七种加勒比海浅水柳珊瑚物种保持着独特的微生物群,并且主要含有两个细菌属, 和 。这些分类群的代表占回收序列的70%以上,构成了三个最常见的操作分类单元(OTU),并且存在于大多数柳珊瑚物种中。在不同季节和/或不同年份采样的柳珊瑚物种,这些细菌OTU的丰度出现了显著变化,不过总体细菌多样性或存在的特定OTU几乎没有变化。这些变化对柳珊瑚中推断的功能蛋白的相对丰度影响最小。在从泻湖采样的柳珊瑚群体中普遍存在被鉴定为 的序列,但在从后礁采样的群体中则不存在。暴露于升高的温度和/或紫外线辐射(UVR)或营养物质富集导致柳珊瑚微生物群几乎没有显著变化。虽然普遍存在的细菌丰度有一些变化,但更常见的是在同一细菌属内鉴定出的不同OTU之间的“微生物转换”。柳珊瑚细菌微生物群的相对稳定性可能潜在地解释了加勒比海柳珊瑚对不断变化的环境条件的一些抗性和恢复力。

https://cdn.ncbi.nlm.nih.gov/pmc/blobs/b5c1/7304229/9f0efe28f59f/fmicb-11-01272-g001.jpg

文献AI研究员

20分钟写一篇综述,助力文献阅读效率提升50倍。

立即体验

用中文搜PubMed

大模型驱动的PubMed中文搜索引擎

马上搜索

文档翻译

学术文献翻译模型,支持多种主流文档格式。

立即体验