Suppr超能文献

人类B细胞克隆性扩增及对严重急性呼吸综合征冠状病毒2的趋同抗体反应

Human B cell clonal expansion and convergent antibody responses to SARS-CoV-2.

作者信息

Nielsen Sandra C A, Yang Fan, Jackson Katherine J L, Hoh Ramona A, Röltgen Katharina, Stevens Bryan, Lee Ji-Yeun, Rustagi Arjun, Rogers Angela J, Powell Abigail E, Najeeb Javaria, Otrelo-Cardoso Ana R, Yost Kathryn E, Daniel Bence, Chang Howard Y, Satpathy Ansuman T, Jardetzky Theodore S, Kim Peter S, Wang Taia T, Pinsky Benjamin A, Blish Catherine A, Boyd Scott D

机构信息

Department of Pathology, Stanford University, Stanford, CA 94305, USA.

These authors contributed equally.

出版信息

bioRxiv. 2020 Jul 9:2020.07.08.194456. doi: 10.1101/2020.07.08.194456.

Abstract

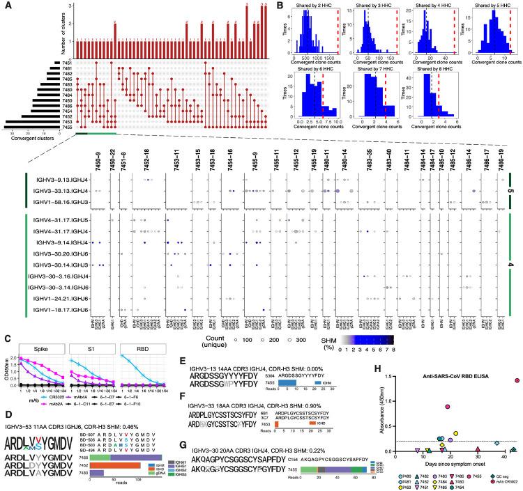
During virus infection B cells are critical for the production of antibodies and protective immunity. Here we show that the human B cell compartment in patients with diagnostically confirmed SARS-CoV-2 and clinical COVID-19 is rapidly altered with the early recruitment of B cells expressing a limited subset of IGHV genes, progressing to a highly polyclonal response of B cells with broader IGHV gene usage and extensive class switching to IgG and IgA subclasses with limited somatic hypermutation in the initial weeks of infection. We identify extensive convergence of antibody sequences across SARS-CoV-2 patients, highlighting stereotyped naïve responses to this virus. Notably, sequence-based detection in COVID-19 patients of convergent B cell clonotypes previously reported in SARS-CoV infection predicts the presence of SARS-CoV/SARS-CoV-2 cross-reactive antibody titers specific for the receptor-binding domain. These findings offer molecular insights into shared features of human B cell responses to SARS-CoV-2 and other zoonotic spillover coronaviruses.

摘要

在病毒感染期间,B细胞对于抗体的产生和保护性免疫至关重要。在此,我们表明,经诊断确诊为SARS-CoV-2感染且患有临床COVID-19的患者,其人类B细胞区室会迅速改变,早期招募表达有限子集IGHV基因的B细胞,在感染的最初几周内发展为具有更广泛IGHV基因使用的B细胞高度多克隆反应,并广泛类别转换为IgG和IgA亚类,同时体细胞超突变有限。我们确定了SARS-CoV-2患者之间抗体序列的广泛趋同,突出了对该病毒的定型幼稚反应。值得注意的是,在COVID-19患者中基于序列检测先前在SARS-CoV感染中报道的趋同B细胞克隆型,可预测存在针对受体结合域的SARS-CoV/SARS-CoV-2交叉反应抗体滴度。这些发现为人类B细胞对SARS-CoV-2和其他人畜共患溢出冠状病毒反应的共同特征提供了分子见解。

https://cdn.ncbi.nlm.nih.gov/pmc/blobs/e960/7359515/4a66bbd43f57/nihpp-2020.07.08.194456-f0001.jpg

文献AI研究员

20分钟写一篇综述,助力文献阅读效率提升50倍。

立即体验

用中文搜PubMed

大模型驱动的PubMed中文搜索引擎

马上搜索

文档翻译

学术文献翻译模型,支持多种主流文档格式。

立即体验