Suppr超能文献

新型白细胞介素-6 诱导基因 PDZ 结合激酶促进多发性骨髓瘤细胞的肿瘤生长。

Novel Interleukin-6 Inducible Gene PDZ-Binding Kinase Promotes Tumor Growth of Multiple Myeloma Cells.

机构信息

Department of Biochemistry, Aichi Medical University School of Medicine, Nagakute, Japan.

Division of Hematology, Department of Internal Medicine, Aichi Medical University School of Medicine, Nagakute, Japan.

出版信息

J Interferon Cytokine Res. 2020 Aug;40(8):389-405. doi: 10.1089/jir.2020.0111. Epub 2020 Jul 23.

Abstract

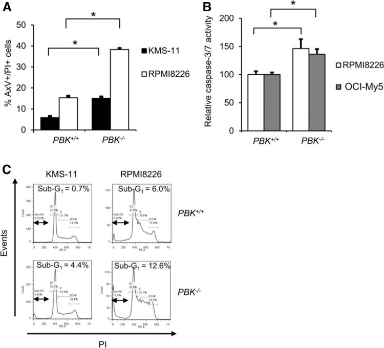
[Figure: see text] Multiple myeloma (MM) remains an intractable hematological malignancy, despite recent advances in anti-MM drugs. Here, we show that role of PDZ binding kinase (PBK) in MM tumor growth. We identified that interleukin-6 (IL-6) readily increases PBK expression. Kaplan-Meier analysis showed that the MM patients with higher expression of PBK have a significant shorter survival time compared with those with moderate/lower expression of PBK. Knockout of dramatically suppressed tumor growth in MM cells, while genome editing of changing from asparagine to serine substitution (rs3779620) slightly suppresses the tumor formation. Mechanistically, loss of increased the number of apoptotic cells with concomitant decrease in the phosphorylation level of Stat3 as well as caspase activities. A novel PBK inhibitor OTS514 significantly decreased KMS-11-derived tumor growth. These findings highlight the novel oncogenic role of PBK in tumor growth of myeloma, and it might be a novel therapeutic target for the treatment of patients with MM.

摘要

[图:见正文]尽管抗骨髓瘤药物最近取得了进展,但多发性骨髓瘤(MM)仍然是一种难以治疗的血液系统恶性肿瘤。在这里,我们展示了 PDZ 结合激酶(PBK)在 MM 肿瘤生长中的作用。我们发现白细胞介素-6(IL-6)可轻易增加 PBK 的表达。Kaplan-Meier 分析显示,与中/低表达 PBK 的 MM 患者相比,高表达 PBK 的 MM 患者的生存时间明显更短。敲除 显著抑制 MM 细胞的肿瘤生长,而将 从天冬酰胺突变为丝氨酸取代(rs3779620)的基因组编辑则轻微抑制肿瘤形成。在机制上,缺失 增加了凋亡细胞的数量,同时降低了 Stat3 的磷酸化水平和半胱天冬酶活性。新型 PBK 抑制剂 OTS514 显著降低了 KMS-11 衍生的肿瘤生长。这些发现强调了 PBK 在骨髓瘤肿瘤生长中的新致癌作用,它可能成为 MM 患者治疗的新的治疗靶点。

https://cdn.ncbi.nlm.nih.gov/pmc/blobs/fe9b/7462034/fa9465fbebac/jir.2020.0111_figure7.jpg

文献AI研究员

20分钟写一篇综述,助力文献阅读效率提升50倍。

立即体验

用中文搜PubMed

大模型驱动的PubMed中文搜索引擎

马上搜索

文档翻译

学术文献翻译模型,支持多种主流文档格式。

立即体验