Suppr超能文献

表达拉沙病毒包膜表面糖蛋白天然样形式的佐剂配方病毒样颗粒具有免疫原性,并诱导产生具有广泛中和活性的抗体。

Adjuvant formulated virus-like particles expressing native-like forms of the Lassa virus envelope surface glycoprotein are immunogenic and induce antibodies with broadly neutralizing activity.

作者信息

Müller Helena, Fehling Sarah Katharina, Dorna Jens, Urbanowicz Richard A, Oestereich Lisa, Krebs Yvonne, Kolesnikova Larissa, Schauflinger Martin, Krähling Verena, Magassouba N'Faly, Fichet-Calvet Elisabeth, Ball Jonathan K, Kaufmann Andreas, Bauer Stefan, Becker Stephan, von Messling Veronika, Strecker Thomas

机构信息

Institute of Virology, Philipps University Marburg, Marburg, Germany.

Institute of Immunology, Philipps University Marburg, Marburg, Germany.

出版信息

NPJ Vaccines. 2020 Aug 4;5(1):71. doi: 10.1038/s41541-020-00219-x. eCollection 2020.

Abstract

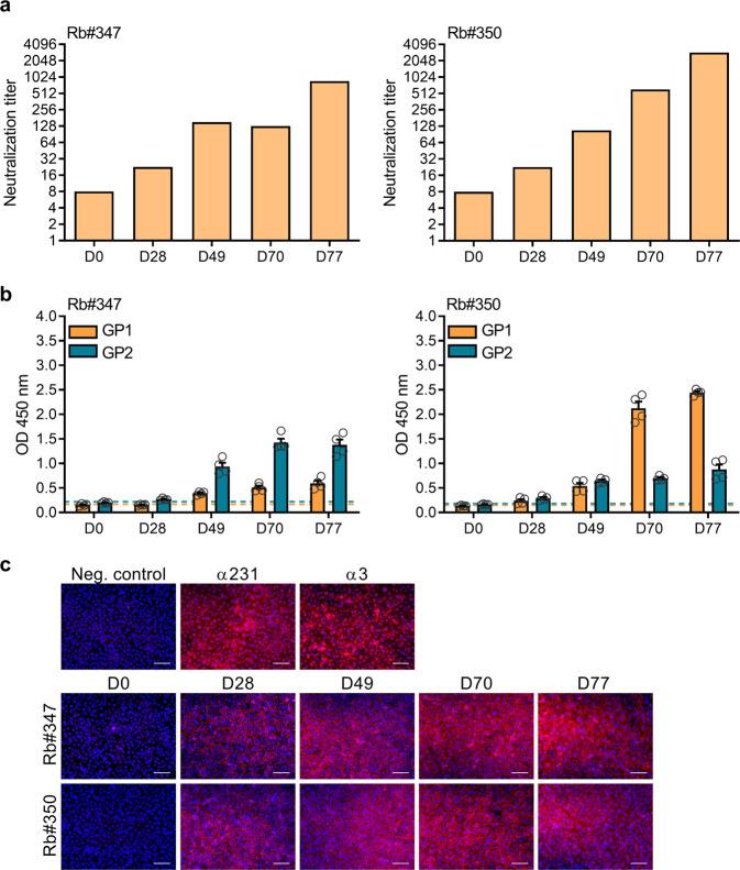
(LASV) is a rodent-borne arenavirus endemic to several West African countries. It is the causative agent of human Lassa fever, an acute viral hemorrhagic fever disease. To date, no therapeutics or vaccines against LASV have obtained regulatory approval. Polyclonal neutralizing antibodies derived from hyperimmunized animals may offer a useful strategy for prophylactic and therapeutic intervention to combat human LASV infections. The LASV envelope surface glycoprotein complex (GP) is the major target for neutralizing antibodies, and it is the main viral antigen used for the design of an LASV vaccine. Here, we assessed the immunogenic potential of mammalian cell-derived virus-like particles (VLPs) expressing GP from the prototypic LASV strain Josiah in a native-like conformation as the sole viral antigen. We demonstrate that an adjuvanted prime-boost immunization regimen with GP-derived VLPs elicited neutralizing antibody responses in rabbits, suggesting that effective antigenic epitopes of GP were displayed. Notably, these antibodies exhibited broad reactivity across five genetic lineages of LASV. VLP-based immunization strategies may represent a powerful approach for generating polyclonal sera containing cross-reactive neutralizing antibodies against LASV.

摘要

拉沙病毒(LASV)是一种由啮齿动物传播的沙粒病毒,在几个西非国家流行。它是人类拉沙热的病原体,拉沙热是一种急性病毒性出血热疾病。迄今为止,尚无针对拉沙病毒的治疗方法或疫苗获得监管批准。源自超免疫动物的多克隆中和抗体可能为预防和治疗人类拉沙病毒感染提供一种有用的策略。拉沙病毒包膜表面糖蛋白复合物(GP)是中和抗体的主要靶点,也是用于设计拉沙病毒疫苗的主要病毒抗原。在此,我们评估了表达原型拉沙病毒株约西亚(Josiah)的GP且呈天然样构象的哺乳动物细胞衍生病毒样颗粒(VLP)作为唯一病毒抗原的免疫原性潜力。我们证明,用源自GP的VLP进行佐剂初免 - 加强免疫方案可在兔中引发中和抗体反应,这表明GP的有效抗原表位得以展示。值得注意的是,这些抗体对拉沙病毒的五个基因谱系表现出广泛的反应性。基于VLP的免疫策略可能是一种强有力的方法,用于产生含有针对拉沙病毒的交叉反应性中和抗体的多克隆血清。

https://cdn.ncbi.nlm.nih.gov/pmc/blobs/e711/7403343/afc3b6d916ad/41541_2020_219_Fig1_HTML.jpg

文献检索

告别复杂PubMed语法,用中文像聊天一样搜索,搜遍4000万医学文献。AI智能推荐,让科研检索更轻松。

立即免费搜索

文件翻译

保留排版,准确专业,支持PDF/Word/PPT等文件格式,支持 12+语言互译。

免费翻译文档

深度研究

AI帮你快速写综述,25分钟生成高质量综述,智能提取关键信息,辅助科研写作。

立即免费体验