Suppr超能文献

SLIT2/ROBO1 信号通过对抗皮质细胞骨架重塑来抑制巨胞饮作用。

SLIT2/ROBO1-signaling inhibits macropinocytosis by opposing cortical cytoskeletal remodeling.

机构信息

Program in Cell Biology, The Hospital for Sick Children, Peter Gilgan Centre for Research and Learning, 686 Bay Street, Toronto, ON, M5G 0A4, Canada.

Department of Immunology, University of Toronto, Medical Sciences Building, 1 King's College Circle, Toronto, ON, M5S 1A8, Canada.

出版信息

Nat Commun. 2020 Aug 17;11(1):4112. doi: 10.1038/s41467-020-17651-1.

Abstract

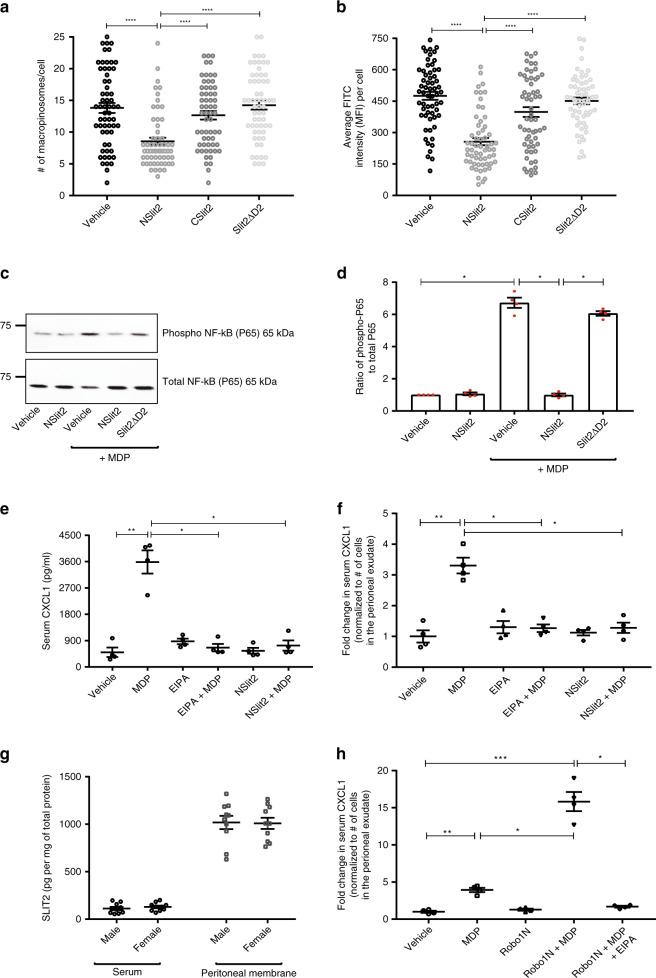
Macropinocytosis is essential for myeloid cells to survey their environment and for growth of RAS-transformed cancer cells. Several growth factors and inflammatory stimuli are known to induce macropinocytosis, but its endogenous inhibitors have remained elusive. Stimulation of Roundabout receptors by Slit ligands inhibits directional migration of many cell types, including immune cells and cancer cells. We report that SLIT2 inhibits macropinocytosis in vitro and in vivo by inducing cytoskeletal changes in macrophages. In mice, SLIT2 attenuates the uptake of muramyl dipeptide, thereby preventing NOD2-dependent activation of NF-κB and consequent secretion of pro-inflammatory chemokine, CXCL1. Conversely, blocking the action of endogenous SLIT2 enhances CXCL1 secretion. SLIT2 also inhibits macropinocytosis in RAS-transformed cancer cells, thereby decreasing their survival in nutrient-deficient conditions which resemble tumor microenvironment. Our results identify SLIT2 as a physiological inhibitor of macropinocytosis and challenge the conventional notion that signals that enhance macropinocytosis negatively regulate cell migration, and vice versa.

摘要

巨胞饮作用对于髓样细胞监测其周围环境和 RAS 转化的癌细胞生长是必不可少的。已知有几种生长因子和炎症刺激物可诱导巨胞饮作用,但内源性抑制剂仍难以捉摸。Slit 配体刺激 Roundabout 受体可抑制许多细胞类型的定向迁移,包括免疫细胞和癌细胞。我们报告说,SLIT2 通过诱导巨噬细胞中的细胞骨架变化,在体外和体内抑制巨胞饮作用。在小鼠中,SLIT2 可减少二肽基-N-乙酰基丝氨酸(muramyl dipeptide)的摄取,从而防止 NOD2 依赖性 NF-κB 的激活以及随后促炎趋化因子 CXCL1 的分泌。相反,阻断内源性 SLIT2 的作用会增强 CXCL1 的分泌。SLIT2 还可抑制 RAS 转化的癌细胞中的巨胞饮作用,从而降低其在类似于肿瘤微环境的营养缺乏条件下的存活能力。我们的结果表明 SLIT2 是巨胞饮作用的生理性抑制剂,这挑战了增强巨胞饮作用的信号负调节细胞迁移的传统观念,反之亦然。

https://cdn.ncbi.nlm.nih.gov/pmc/blobs/eb75/7431850/d87f37bb9ee2/41467_2020_17651_Fig1_HTML.jpg

文献检索

告别复杂PubMed语法,用中文像聊天一样搜索,搜遍4000万医学文献。AI智能推荐,让科研检索更轻松。

立即免费搜索

文件翻译

保留排版,准确专业,支持PDF/Word/PPT等文件格式,支持 12+语言互译。

免费翻译文档

深度研究

AI帮你快速写综述,25分钟生成高质量综述,智能提取关键信息,辅助科研写作。

立即免费体验