Suppr超能文献

在最先进的体外和小鼠感染模型中,未观察到慢性乙型肝炎病毒感染患者的缺氧基因表达。

Hypoxic gene expression in chronic hepatitis B virus infected patients is not observed in state-of-the-art in vitro and mouse infection models.

机构信息

Nuffield Department of Medicine Research Building, University of Oxford, Oxford, OX3 7LF, UK.

Medawar Building, University of Oxford, South Parks Road, Oxford, OX1 3SY, UK.

出版信息

Sci Rep. 2020 Aug 24;10(1):14101. doi: 10.1038/s41598-020-70865-7.

Abstract

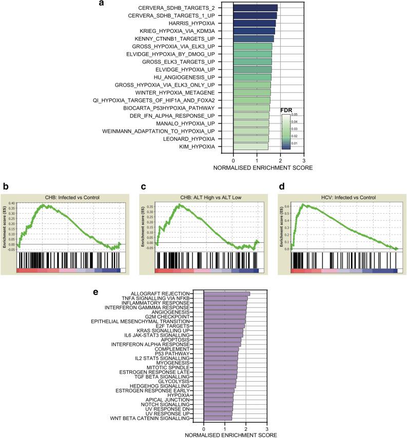
Hepatitis B virus (HBV) is the leading cause of hepatocellular carcinoma (HCC) worldwide. The prolyl hydroxylase domain (PHD)-hypoxia inducible factor (HIF) pathway is a key mammalian oxygen sensing pathway and is frequently perturbed by pathological states including infection and inflammation. We discovered a significant upregulation of hypoxia regulated gene transcripts in patients with chronic hepatitis B (CHB) in the absence of liver cirrhosis. We used state-of-the-art in vitro and in vivo HBV infection models to evaluate a role for HBV infection and the viral regulatory protein HBx to drive HIF-signalling. HBx had no significant impact on HIF expression or associated transcriptional activity under normoxic or hypoxic conditions. Furthermore, we found no evidence of hypoxia gene expression in HBV de novo infection, HBV infected human liver chimeric mice or transgenic mice with integrated HBV genome. Collectively, our data show clear evidence of hypoxia gene induction in CHB that is not recapitulated in existing models for acute HBV infection, suggesting a role for inflammatory mediators in promoting hypoxia gene expression.

摘要

乙型肝炎病毒(HBV)是全球导致肝细胞癌(HCC)的主要原因。脯氨酰羟化酶结构域(PHD)-低氧诱导因子(HIF)通路是一种关键的哺乳动物氧感应通路,经常受到包括感染和炎症在内的病理状态的干扰。我们发现,在没有肝硬化的情况下,慢性乙型肝炎(CHB)患者的低氧调节基因转录本显著上调。我们使用最先进的体外和体内 HBV 感染模型来评估 HBV 感染和病毒调节蛋白 HBx 对 HIF 信号的作用。在常氧或低氧条件下,HBx 对 HIF 表达或相关转录活性没有显著影响。此外,我们在 HBV 从头感染、HBV 感染的人肝嵌合小鼠或整合 HBV 基因组的转基因小鼠中均未发现缺氧基因表达的证据。总之,我们的数据清楚地表明,CHB 中存在缺氧基因诱导,而在现有的急性 HBV 感染模型中并未重现,这表明炎症介质在促进缺氧基因表达中发挥作用。

https://cdn.ncbi.nlm.nih.gov/pmc/blobs/7512/7445281/038a769438f7/41598_2020_70865_Fig1_HTML.jpg

文献AI研究员

20分钟写一篇综述,助力文献阅读效率提升50倍。

立即体验

用中文搜PubMed

大模型驱动的PubMed中文搜索引擎

马上搜索

文档翻译

学术文献翻译模型,支持多种主流文档格式。

立即体验