Suppr超能文献

人α-防御素-5可有效中和毒素TcdA、TcdB和CDT。

Human α-Defensin-5 Efficiently Neutralizes Toxins TcdA, TcdB, and CDT.

作者信息

Korbmacher Michael, Fischer Stephan, Landenberger Marc, Papatheodorou Panagiotis, Aktories Klaus, Barth Holger

机构信息

Institute of Pharmacology and Toxicology, University of Ulm Medical Center, Ulm, Germany.

Institute of Experimental and Clinical Pharmacology and Toxicology, University of Freiburg, Freiburg, Germany.

出版信息

Front Pharmacol. 2020 Aug 12;11:1204. doi: 10.3389/fphar.2020.01204. eCollection 2020.

Abstract

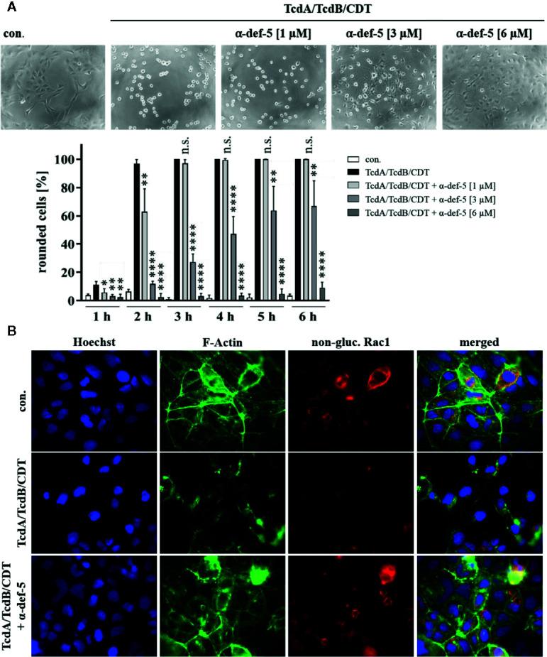
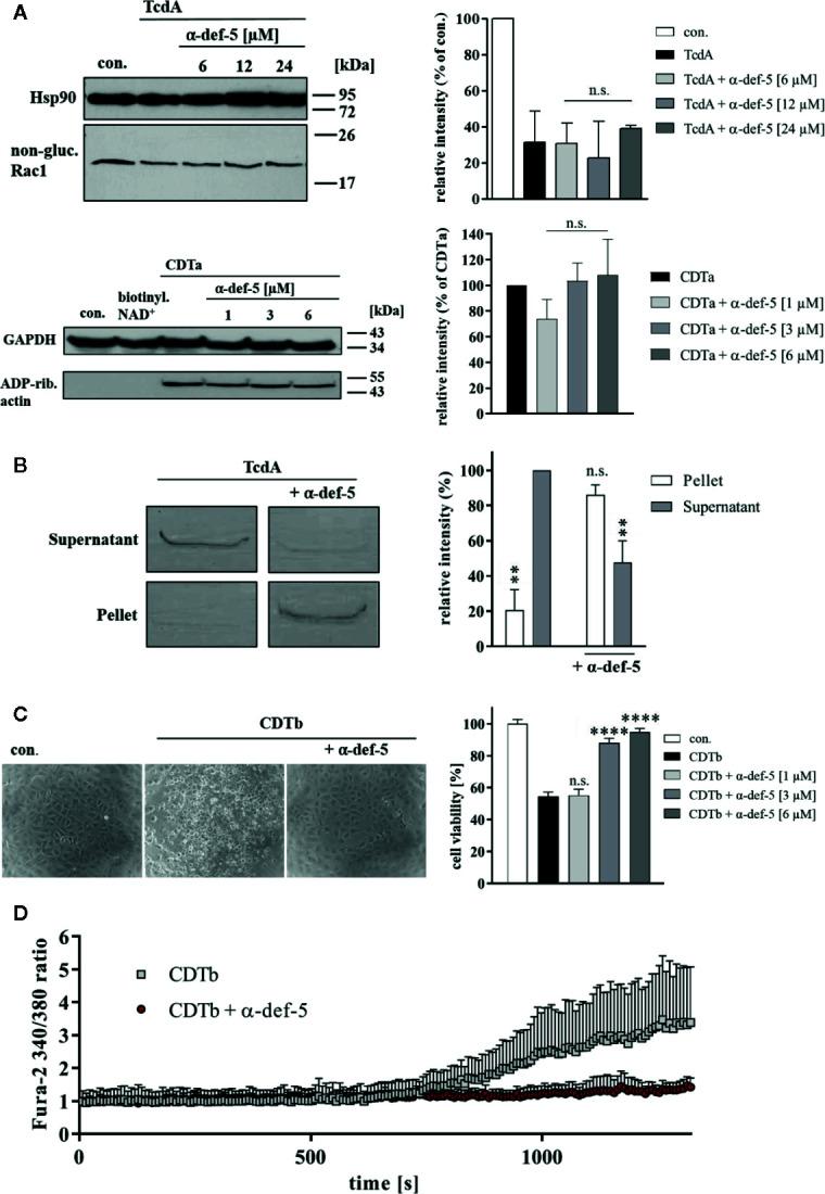
Infections with the pathogenic bacterium are coming more into focus, in particular in hospitalized patients after antibiotic treatment. produces the exotoxins TcdA and TcdB. Since some years, hypervirulent strains are described, which produce in addition the binary actin ADP-ribosylating toxin CDT. These strains are associated with more severe clinical presentations and increased morbidity and frequency. Once in the cytosol of their target cells, the catalytic domains of TcdA and TcdB glucosylate and thereby inactivate small Rho-GTPases whereas the enzyme subunit of CDT ADP-ribosylates G-actin. Thus, enzymatic activity of the toxins leads to destruction of the cytoskeleton and breakdown of the epidermal gut barrier integrity. This causes clinical symptoms ranging from mild diarrhea to life-threatening pseudomembranous colitis. Therefore, pharmacological inhibition of the secreted toxins is of peculiar medical interest. Here, we investigated the neutralizing effect of the human antimicrobial peptide α-defensin-5 toward TcdA, TcdB, and CDT in human cells. The toxin-neutralizing effects of α-defensin-5 toward TcdA, TcdB, and CDT as well as their medically relevant combination were demonstrated by analyzing toxins-induced changes in cell morphology, intracellular substrate modification, and decrease of trans-epithelial electrical resistance. For TcdA, the underlying mode of inhibition is most likely based on the formation of inactive toxin-defensin-aggregates whereas for CDT, the binding- and transport-component might be influenced. The application of α-defensin-5 delayed intoxication of cells in a time- and concentration-dependent manner. Due to its effect on the toxins, α-defensin-5 should be considered as a candidate to treat severe -associated diseases.

摘要

致病性细菌感染越来越受到关注,尤其是在接受抗生素治疗后的住院患者中。该细菌产生外毒素TcdA和TcdB。近年来,已描述了高毒力菌株,其还产生二元肌动蛋白ADP核糖基化毒素CDT。这些菌株与更严重的临床表现、更高的发病率和频率相关。一旦进入靶细胞的胞质溶胶中,TcdA和TcdB的催化结构域就会使小Rho-GTP酶糖基化,从而使其失活,而CDT的酶亚基则使G-肌动蛋白ADP核糖基化。因此,毒素的酶活性导致细胞骨架破坏和表皮肠道屏障完整性的破坏。这会引起从轻度腹泻到危及生命的假膜性结肠炎等临床症状。因此,分泌毒素的药理抑制具有特殊的医学意义。在此,我们研究了人类抗菌肽α-防御素-5对人类细胞中TcdA、TcdB和CDT的中和作用。通过分析毒素诱导的细胞形态变化、细胞内底物修饰和跨上皮电阻降低,证明了α-防御素-5对TcdA、TcdB和CDT以及它们与医学相关组合的毒素中和作用。对于TcdA,潜在的抑制模式很可能基于形成无活性的毒素-防御素聚集体,而对于CDT,结合和运输成分可能受到影响。α-防御素-5的应用以时间和浓度依赖性方式延迟了细胞中毒。由于其对毒素的作用,α-防御素-5应被视为治疗严重相关疾病的候选药物。

https://cdn.ncbi.nlm.nih.gov/pmc/blobs/fb31/7435013/68334b772be7/fphar-11-01204-g001.jpg

文献检索

告别复杂PubMed语法,用中文像聊天一样搜索,搜遍4000万医学文献。AI智能推荐,让科研检索更轻松。

立即免费搜索

文件翻译

保留排版,准确专业,支持PDF/Word/PPT等文件格式,支持 12+语言互译。

免费翻译文档

深度研究

AI帮你快速写综述,25分钟生成高质量综述,智能提取关键信息,辅助科研写作。

立即免费体验