• 文献检索
  • 文档翻译
  • 深度研究
  • 学术资讯
  • Suppr Zotero 插件Zotero 插件
  • 邀请有礼
  • 套餐&价格
  • 历史记录
应用&插件
Suppr Zotero 插件Zotero 插件浏览器插件Mac 客户端Windows 客户端微信小程序
定价
高级版会员购买积分包购买API积分包
服务
文献检索文档翻译深度研究API 文档MCP 服务
关于我们
关于 Suppr公司介绍联系我们用户协议隐私条款
关注我们

Suppr 超能文献

核心技术专利:CN118964589B侵权必究
粤ICP备2023148730 号-1Suppr @ 2026

文献检索

告别复杂PubMed语法,用中文像聊天一样搜索,搜遍4000万医学文献。AI智能推荐,让科研检索更轻松。

立即免费搜索

文件翻译

保留排版,准确专业,支持PDF/Word/PPT等文件格式,支持 12+语言互译。

免费翻译文档

深度研究

AI帮你快速写综述,25分钟生成高质量综述,智能提取关键信息,辅助科研写作。

立即免费体验

靶向PIN-1通过抑制PI3K/AKT信号通路减弱生发中心B细胞样弥漫性大B细胞淋巴瘤细胞的增殖。

Targeting PIN-1 Attenuates GCB DLBCL Cell Proliferation Through Inhibition of PI3K/AKT Signaling.

作者信息

Yang Haijun, Zhang Ping, Li Junkuo, Gao Yang, Zhao Luyao, Li Jia, Guo Mei, Zhang Jingfang, Li Haimei, Wang Fuqiang, Yuan Yufen

机构信息

Department of Pathology, Anyang Tumor Hospital, The Fourth Affiliated Hospital of Henan University of Science and Technology, Anyang 455000, People's Republic of China.

NHC Key Laboratory of Biotechnology of Antibiotics, Institute of Medicinal Biotechnology, Chinese Academy of Medical Sciences & Peking Union Medical College, Beijing 100032, People's Republic of China.

出版信息

Onco Targets Ther. 2020 Aug 25;13:8593-8600. doi: 10.2147/OTT.S247429. eCollection 2020.

DOI:10.2147/OTT.S247429
PMID:32904547
原文链接:https://pmc.ncbi.nlm.nih.gov/articles/PMC7457679/
Abstract

INTRODUCTION

Diffuse large B cell lymphoma (DLBCL) is a highly heterogeneous type of non-Hodgkin lymphoma with many molecular subtypes that can be distinguished by gene expression profiling (GEP). However, the pathogenesis of DLBCL is still unclear.

MATERIALS AND METHODS

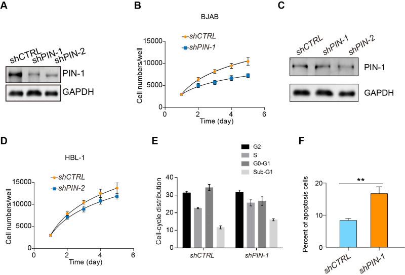
The expression levels of the prolyl isomerase PIN-1 and other related proteins were determined in 73 primary DLBCL patient samples and cell lines by Western blotting (WB) and immunohistochemical (IHC) staining. Cell cycle and apoptosis were evaluated by flow cytometry. Lymphoma cell viability was detected by CCK-8 proliferation assay.

RESULTS

High levels of PIN-1 expression were detected in 55% of germinal center B cell (GCB) DLBCL patient samples, whereas such abnormal expression levels were found in only 11% of non-GCB DLBCL patient samples. PIN-1 expression was positively associated with activation of the oncogenic phosphoinositide 3-kinase (PI3K)/protein kinase B (AKT) pathway in both GCB DLBCL cell lines and primary patient samples. Depletion of PIN-1 was cytotoxic to GCB DLBCL model cell lines because it led to inhibition of the PI3K/AKT signaling pathway, revealing a GCB DLBCL subgroup that is dependent on this pathway. A PI3K inhibitor was selectively toxic to GCB DLBCL lines expressing high levels of PIN-1.

CONCLUSION

Our study used PIN-1 to identify a new subgroup of GCB DLBCL associated with the PI3K/AKT signaling pathway, and our findings reveal that inhibition of PI3K is a promising therapeutic approach for GCB DLBCL.

摘要

引言

弥漫性大B细胞淋巴瘤(DLBCL)是一种高度异质性的非霍奇金淋巴瘤,有许多分子亚型,可通过基因表达谱分析(GEP)加以区分。然而,DLBCL的发病机制仍不清楚。

材料与方法

采用蛋白质免疫印迹法(WB)和免疫组织化学(IHC)染色,检测73例原发性DLBCL患者样本和细胞系中脯氨酰异构酶PIN-1及其他相关蛋白的表达水平。通过流式细胞术评估细胞周期和细胞凋亡情况。采用CCK-8增殖试验检测淋巴瘤细胞活力。

结果

在55%的生发中心B细胞(GCB)DLBCL患者样本中检测到高水平的PIN-1表达,而在非GCB DLBCL患者样本中,只有11%存在这种异常表达水平。在GCB DLBCL细胞系和原发性患者样本中,PIN-1表达均与致癌性磷酸肌醇3激酶(PI3K)/蛋白激酶B(AKT)信号通路的激活呈正相关。PIN-1缺失对GCB DLBCL模型细胞系具有细胞毒性,因为它会导致PI3K/AKT信号通路受到抑制,从而揭示了一个依赖该信号通路的GCB DLBCL亚组。PI3K抑制剂对高表达PIN-1的GCB DLBCL细胞系具有选择性毒性。

结论

我们的研究利用PIN-1鉴定出一个与PI3K/AKT信号通路相关的GCB DLBCL新亚组,我们的研究结果表明,抑制PI3K是一种有前景的GCB DLBCL治疗方法。

https://cdn.ncbi.nlm.nih.gov/pmc/blobs/c56a/7457679/3e4982eefadf/OTT-13-8593-g0004.jpg
https://cdn.ncbi.nlm.nih.gov/pmc/blobs/c56a/7457679/f930f5fd3826/OTT-13-8593-g0001.jpg
https://cdn.ncbi.nlm.nih.gov/pmc/blobs/c56a/7457679/265406a062e7/OTT-13-8593-g0002.jpg
https://cdn.ncbi.nlm.nih.gov/pmc/blobs/c56a/7457679/21ab39910129/OTT-13-8593-g0003.jpg
https://cdn.ncbi.nlm.nih.gov/pmc/blobs/c56a/7457679/3e4982eefadf/OTT-13-8593-g0004.jpg
https://cdn.ncbi.nlm.nih.gov/pmc/blobs/c56a/7457679/f930f5fd3826/OTT-13-8593-g0001.jpg
https://cdn.ncbi.nlm.nih.gov/pmc/blobs/c56a/7457679/265406a062e7/OTT-13-8593-g0002.jpg
https://cdn.ncbi.nlm.nih.gov/pmc/blobs/c56a/7457679/21ab39910129/OTT-13-8593-g0003.jpg
https://cdn.ncbi.nlm.nih.gov/pmc/blobs/c56a/7457679/3e4982eefadf/OTT-13-8593-g0004.jpg

相似文献

1
Targeting PIN-1 Attenuates GCB DLBCL Cell Proliferation Through Inhibition of PI3K/AKT Signaling.靶向PIN-1通过抑制PI3K/AKT信号通路减弱生发中心B细胞样弥漫性大B细胞淋巴瘤细胞的增殖。
Onco Targets Ther. 2020 Aug 25;13:8593-8600. doi: 10.2147/OTT.S247429. eCollection 2020.
2
PTEN loss defines a PI3K/AKT pathway-dependent germinal center subtype of diffuse large B-cell lymphoma.PTEN 缺失定义了弥漫性大 B 细胞淋巴瘤中依赖 PI3K/AKT 通路的生发中心亚型。
Proc Natl Acad Sci U S A. 2013 Jul 23;110(30):12420-5. doi: 10.1073/pnas.1305656110. Epub 2013 Jul 9.
3
PI3K/AKT inhibition reverses R-CHOP resistance by destabilizing SOX2 in diffuse large B cell lymphoma.PI3K/AKT 抑制通过破坏弥漫性大 B 细胞淋巴瘤中的 SOX2 逆转 R-CHOP 耐药性。
Theranostics. 2020 Feb 10;10(7):3151-3163. doi: 10.7150/thno.41362. eCollection 2020.
4
ASB2 is a direct target of FLI1 that sustains NF-κB pathway activation in germinal center-derived diffuse large B-cell lymphoma.ASB2 是 FLI1 的直接靶标,可维持生发中心衍生弥漫性大 B 细胞淋巴瘤中 NF-κB 通路的激活。
J Exp Clin Cancer Res. 2021 Nov 11;40(1):357. doi: 10.1186/s13046-021-02159-3.
5
Down-regulation of cylindromatosis protein phosphorylation by BTK inhibitor promotes apoptosis of non-GCB-diffuse large B-cell lymphoma.BTK抑制剂下调圆柱瘤蛋白磷酸化促进非生发中心型弥漫性大B细胞淋巴瘤的凋亡
Cancer Cell Int. 2021 Apr 7;21(1):195. doi: 10.1186/s12935-021-01891-2.
6
A super-SILAC based proteomics analysis of diffuse large B-cell lymphoma-NOS patient samples to identify new proteins that discriminate GCB and non-GCB lymphomas.基于超 SILAC 的弥漫性大 B 细胞淋巴瘤-NOS 患者样本蛋白质组学分析,以鉴定可区分 GCB 和非 GCB 淋巴瘤的新蛋白。
PLoS One. 2019 Oct 11;14(10):e0223260. doi: 10.1371/journal.pone.0223260. eCollection 2019.
7
Expression of programmed cell death ligand-1 protein in germinal center B-cell-like and non-germinal center B-cell-like subtypes of diffuse large B-cell lymphoma.程序性细胞死亡配体-1蛋白在弥漫性大B细胞淋巴瘤生发中心B细胞样和非生发中心B细胞样亚型中的表达
Mol Clin Oncol. 2022 Feb;16(2):42. doi: 10.3892/mco.2021.2474. Epub 2021 Dec 21.
8
Ki67 Proliferation Index in Germinal and Non-Germinal Subtypes of Diffuse Large B-Cell Lymphoma.弥漫性大B细胞淋巴瘤生发中心型和非生发中心型中的Ki67增殖指数
Cureus. 2021 Feb 4;13(2):e13120. doi: 10.7759/cureus.13120.
9
Clinicopathologic implication of microRNA-197 in diffuse large B cell lymphoma.microRNA-197 在弥漫性大 B 细胞淋巴瘤中的临床病理意义。
J Transl Med. 2018 Jun 11;16(1):162. doi: 10.1186/s12967-018-1537-0.
10
[Activation and clinicopathologic significance of AKT/mTOR signaling pathway in diffuse large B-cell lymphoma].[AKT/mTOR信号通路在弥漫性大B细胞淋巴瘤中的激活及临床病理意义]
Zhonghua Bing Li Xue Za Zhi. 2009 Jan;38(1):35-41.

引用本文的文献

1
Temperature-sensitive sodium beta-glycerophosphate/chitosan hydrogel loaded with all-trans retinoic acid regulates Pin1 to inhibit the formation of spinal cord injury-induced rat glial scar.负载全反式维甲酸的温度敏感型β-甘油磷酸钠/壳聚糖水凝胶通过调节Pin1抑制脊髓损伤诱导的大鼠胶质瘢痕形成。
Bioeng Transl Med. 2024 Oct 17;10(3):e10729. doi: 10.1002/btm2.10729. eCollection 2025 May.
2
Exosomal miR-200c and miR-141 as cerebrospinal fluid biopsy biomarkers for the response to chemotherapy in primary central nervous system lymphoma.外泌体miR-200c和miR-141作为原发性中枢神经系统淋巴瘤化疗反应的脑脊液活检生物标志物。
Discov Oncol. 2023 Nov 16;14(1):205. doi: 10.1007/s12672-023-00812-1.
3

本文引用的文献

1
Diffuse large B-cell lymphoma: 2019 update on diagnosis, risk stratification, and treatment.弥漫性大 B 细胞淋巴瘤:诊断、风险分层和治疗的 2019 年更新。
Am J Hematol. 2019 May;94(5):604-616. doi: 10.1002/ajh.25460.
2
BCR-ABL enhances the prolyl isomerase activity of Pin 1 by interacting with DAPK1 in ph ALL.BCR-ABL 通过与 DAPK1 相互作用增强 Ph ALL 中的脯氨酰异构酶活性。
Cancer Med. 2018 Jun;7(6):2530-2540. doi: 10.1002/cam4.1478. Epub 2018 Apr 17.
3
Diffuse large B-cell lymphoma.弥漫性大 B 细胞淋巴瘤。
Orelabrutinib and venetoclax synergistically induce cell death in double-hit lymphoma by interfering with the crosstalk between the PI3K/AKT and p38/MAPK signaling.
奥雷巴替尼和维奈托克通过干扰 PI3K/AKT 和 p38/MAPK 信号通路的串扰,协同诱导双打击淋巴瘤细胞死亡。
J Cancer Res Clin Oncol. 2023 Aug;149(9):5513-5529. doi: 10.1007/s00432-022-04473-5. Epub 2022 Dec 6.
4
The role of peptidyl-prolyl isomerase Pin1 in neuronal signaling in epilepsy.肽基脯氨酰异构酶Pin1在癫痫神经元信号传导中的作用。
Front Mol Neurosci. 2022 Oct 11;15:1006419. doi: 10.3389/fnmol.2022.1006419. eCollection 2022.
Pathology. 2018 Jan;50(1):74-87. doi: 10.1016/j.pathol.2017.09.006. Epub 2017 Nov 20.
4
The role of Pin1 in the development and treatment of cancer.Pin1 在癌症的发生发展及治疗中的作用
Arch Pharm Res. 2016 Dec;39(12):1609-1620. doi: 10.1007/s12272-016-0821-x. Epub 2016 Aug 29.
5
Prolyl-isomerase Pin1 controls Notch3 protein expression and regulates T-ALL progression.脯氨酰异构酶Pin1控制Notch3蛋白表达并调节T细胞急性淋巴细胞白血病的进展。
Oncogene. 2016 Sep 8;35(36):4741-51. doi: 10.1038/onc.2016.5. Epub 2016 Feb 15.
6
Active Pin1 is a key target of all-trans retinoic acid in acute promyelocytic leukemia and breast cancer.活化的Pin1是全反式维甲酸在急性早幼粒细胞白血病和乳腺癌中的关键靶点。
Nat Med. 2015 May;21(5):457-66. doi: 10.1038/nm.3839. Epub 2015 Apr 13.
7
Regulation of mitochondrial apoptosis by Pin1 in cancer and neurodegeneration.Pin1在癌症和神经退行性疾病中对线粒体凋亡的调控。
Mitochondrion. 2014 Nov;19 Pt A:88-96. doi: 10.1016/j.mito.2014.08.003. Epub 2014 Aug 15.
8
Prolyl isomerase Pin1 in cancer.癌症中的脯氨酰异构酶Pin1
Cell Res. 2014 Sep;24(9):1033-49. doi: 10.1038/cr.2014.109. Epub 2014 Aug 15.
9
PI3K/AKT addiction in subsets of diffuse large B-cell lymphoma.弥漫性大B细胞淋巴瘤亚群中的PI3K/AKT成瘾性
Cell Cycle. 2013 Nov 1;12(21):3347-8. doi: 10.4161/cc.26575. Epub 2013 Sep 23.
10
PTEN loss defines a PI3K/AKT pathway-dependent germinal center subtype of diffuse large B-cell lymphoma.PTEN 缺失定义了弥漫性大 B 细胞淋巴瘤中依赖 PI3K/AKT 通路的生发中心亚型。
Proc Natl Acad Sci U S A. 2013 Jul 23;110(30):12420-5. doi: 10.1073/pnas.1305656110. Epub 2013 Jul 9.