Suppr超能文献

裂殖酵母中的 Atg1 激酶通过 Atg11 介导的二聚化和顺式自磷酸化激活。

Atg1 kinase in fission yeast is activated by Atg11-mediated dimerization and cis-autophosphorylation.

机构信息

College of Life Sciences, Beijing Normal University, Beijing, China.

National Institute of Biological Sciences, Beijing, China.

出版信息

Elife. 2020 Sep 10;9:e58073. doi: 10.7554/eLife.58073.

Abstract

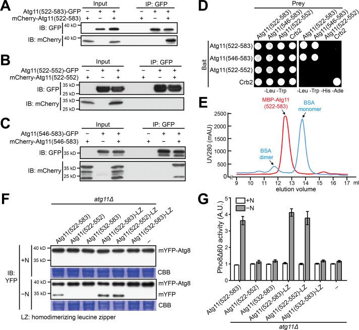
Autophagy is a proteolytic pathway that is conserved from yeasts to mammals. Atg1 kinase is essential for autophagy, but how its activity is controlled remains insufficiently understood. Here, we show that, in the fission yeast Atg1 kinase activity requires Atg11, the ortholog of mammalian FIP200/RB1CC1, but does not require Atg13, Atg17, or Atg101. Remarkably, a 62 amino acid region of Atg11 is sufficient for the autophagy function of Atg11 and for supporting the Atg1 kinase activity. This region harbors an Atg1-binding domain and a homodimerization domain. Dimerizing Atg1 is the main role of Atg11, as it can be bypassed by artificially dimerizing Atg1. In an Atg1 dimer, only one Atg1 molecule needs to be catalytically active, suggesting that Atg1 activation can be achieved through cis-autophosphorylation. We propose that mediating Atg1 oligomerization and activation may be a conserved function of Atg11/FIP200 family proteins and cis-autophosphorylation may be a general mechanism of Atg1 activation.

摘要

自噬是一种从酵母到哺乳动物都保守的蛋白水解途径。Atg1 激酶对于自噬是必需的,但它的活性如何被控制仍知之甚少。在这里,我们表明,在裂殖酵母中,Atg1 激酶活性需要 Atg11,即哺乳动物 FIP200/RB1CC1 的同源物,但不需要 Atg13、Atg17 或 Atg101。值得注意的是,Atg11 的 62 个氨基酸区域足以发挥 Atg11 的自噬功能,并支持 Atg1 激酶活性。该区域包含一个 Atg1 结合域和一个同源二聚化结构域。二聚化 Atg1 是 Atg11 的主要作用,因为它可以通过人工二聚化 Atg1 来绕过。在 Atg1 二聚体中,只有一个 Atg1 分子需要具有催化活性,这表明 Atg1 的激活可以通过顺式自磷酸化来实现。我们提出,介导 Atg1 寡聚化和激活可能是 Atg11/FIP200 家族蛋白的保守功能,而顺式自磷酸化可能是 Atg1 激活的一般机制。

https://cdn.ncbi.nlm.nih.gov/pmc/blobs/c06b/7511232/561c4806ffce/elife-58073-fig1.jpg

文献检索

告别复杂PubMed语法,用中文像聊天一样搜索,搜遍4000万医学文献。AI智能推荐,让科研检索更轻松。

立即免费搜索

文件翻译

保留排版,准确专业,支持PDF/Word/PPT等文件格式,支持 12+语言互译。

免费翻译文档

深度研究

AI帮你快速写综述,25分钟生成高质量综述,智能提取关键信息,辅助科研写作。

立即免费体验