• 文献检索
  • 文档翻译
  • 深度研究
  • 学术资讯
  • Suppr Zotero 插件Zotero 插件
  • 邀请有礼
  • 套餐&价格
  • 历史记录
应用&插件
Suppr Zotero 插件Zotero 插件浏览器插件Mac 客户端Windows 客户端微信小程序
定价
高级版会员购买积分包购买API积分包
服务
文献检索文档翻译深度研究API 文档MCP 服务
关于我们
关于 Suppr公司介绍联系我们用户协议隐私条款
关注我们

Suppr 超能文献

核心技术专利:CN118964589B侵权必究
粤ICP备2023148730 号-1Suppr @ 2026

文献检索

告别复杂PubMed语法,用中文像聊天一样搜索,搜遍4000万医学文献。AI智能推荐,让科研检索更轻松。

立即免费搜索

文件翻译

保留排版,准确专业,支持PDF/Word/PPT等文件格式,支持 12+语言互译。

免费翻译文档

深度研究

AI帮你快速写综述,25分钟生成高质量综述,智能提取关键信息,辅助科研写作。

立即免费体验

α-突触核蛋白对小胶质细胞极化的免疫调节:一种未被认识的生理功能。

Immunoregulation of microglial polarization: an unrecognized physiological function of α-synuclein.

机构信息

Department of Immunology, School of Basic Medical Sciences, Lanzhou University, Lanzhou, Gansu, 730000, China.

Department of Pathology, School of Basic Medical Sciences, Peking University, Beijing, 100191, China.

出版信息

J Neuroinflammation. 2020 Sep 17;17(1):272. doi: 10.1186/s12974-020-01940-z.

DOI:10.1186/s12974-020-01940-z
PMID:32943057
原文链接:https://pmc.ncbi.nlm.nih.gov/articles/PMC7500012/
Abstract

BACKGROUND

Microglial function is vital for maintaining the health of the brain, and their activation is an essential component of neurodegeneration. There is significant research on factors that provoke "reactive" or "inflammatory" phenotypes in conditions of injury or disease. One such factor, exposure to the aggregated or oligomeric forms of α-synuclein, an abundant brain protein, plays an essential role in driving microglial activation; including chemotactic migration and production of inflammatory mediators in Lewy body (LB) diseases such as Parkinson's disease. On the other hand, it is increasingly recognized that microglia also undergo changes, dependent on the cellular environment, that promote mainly reconstructive and anti-inflammatory functions, i.e., mostly desirable functions of microglia in a physiological state. What maintains microglia in this physiological state is essentially unknown.

METHODS

In this study, using in vitro and in vivo models, we challenged primary microglia or BV2 microglia with LPS + IFN-γ, IL-4 + IL-13, α-synuclein monomer, and α-synuclein oligomer, and examined microglia phenotype and the underlying mechanism by RT-PCR, Western blot, ELISA, IF, IHC, Co-IP.

RESULTS

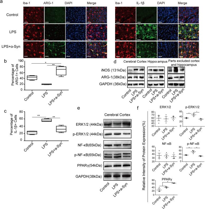
We described a novel physiological function of α-synuclein, in which it modulates microglia toward an anti-inflammatory phenotype by interaction with extracellular signal-regulated kinase (ERK) and recruitment of the ERK, nuclear factor kappa B (NF-κB), and peroxisome proliferator-activated receptor γ (PPARγ) pathways.

CONCLUSIONS

These findings suggest a previously unrecognized function of monomeric α-synuclein that likely gives new insights into the pathogenesis and potential therapies for Lewy body-related diseases and beyond, given the abundance and multiple functions of α-synuclein in brain tissue.

摘要

背景

小胶质细胞的功能对于维持大脑健康至关重要,其激活是神经退行性变的一个重要组成部分。有大量研究关注在损伤或疾病条件下引发“反应性”或“炎症性”表型的因素。其中一个因素是暴露于聚集或寡聚形式的α-突触核蛋白,一种丰富的大脑蛋白,在驱动小胶质细胞激活中起着至关重要的作用;包括趋化迁移和产生炎症介质在路易体(LB)疾病如帕金森病。另一方面,人们越来越认识到小胶质细胞也会发生变化,这取决于细胞环境,促进主要是重建和抗炎功能,即小胶质细胞在生理状态下的主要理想功能。是什么维持小胶质细胞处于这种生理状态还不清楚。

方法

在这项研究中,我们使用体外和体内模型,用 LPS+IFN-γ、IL-4+IL-13、α-突触核蛋白单体和α-突触核蛋白寡聚体挑战原代小胶质细胞或 BV2 小胶质细胞,通过 RT-PCR、Western blot、ELISA、IF、IHC、Co-IP 检查小胶质细胞表型和潜在机制。

结果

我们描述了α-突触核蛋白的一种新的生理功能,即通过与细胞外信号调节激酶(ERK)相互作用并募集 ERK、核因子 kappa B(NF-κB)和过氧化物酶体增殖物激活受体γ(PPARγ)途径,将小胶质细胞调节为抗炎表型。

结论

这些发现表明单体α-突触核蛋白具有以前未被认识的功能,鉴于其在脑组织中的丰富性和多种功能,这可能为路易体相关疾病及其他疾病的发病机制和潜在治疗提供新的见解。

https://cdn.ncbi.nlm.nih.gov/pmc/blobs/5d1d/7500012/f20c9fcc5c05/12974_2020_1940_Fig5_HTML.jpg
https://cdn.ncbi.nlm.nih.gov/pmc/blobs/5d1d/7500012/86747de7e077/12974_2020_1940_Fig1_HTML.jpg
https://cdn.ncbi.nlm.nih.gov/pmc/blobs/5d1d/7500012/63ffe879addb/12974_2020_1940_Fig2_HTML.jpg
https://cdn.ncbi.nlm.nih.gov/pmc/blobs/5d1d/7500012/3d653c0ea438/12974_2020_1940_Fig3_HTML.jpg
https://cdn.ncbi.nlm.nih.gov/pmc/blobs/5d1d/7500012/2ec5a69a5b21/12974_2020_1940_Fig4_HTML.jpg
https://cdn.ncbi.nlm.nih.gov/pmc/blobs/5d1d/7500012/f20c9fcc5c05/12974_2020_1940_Fig5_HTML.jpg
https://cdn.ncbi.nlm.nih.gov/pmc/blobs/5d1d/7500012/86747de7e077/12974_2020_1940_Fig1_HTML.jpg
https://cdn.ncbi.nlm.nih.gov/pmc/blobs/5d1d/7500012/63ffe879addb/12974_2020_1940_Fig2_HTML.jpg
https://cdn.ncbi.nlm.nih.gov/pmc/blobs/5d1d/7500012/3d653c0ea438/12974_2020_1940_Fig3_HTML.jpg
https://cdn.ncbi.nlm.nih.gov/pmc/blobs/5d1d/7500012/2ec5a69a5b21/12974_2020_1940_Fig4_HTML.jpg
https://cdn.ncbi.nlm.nih.gov/pmc/blobs/5d1d/7500012/f20c9fcc5c05/12974_2020_1940_Fig5_HTML.jpg

相似文献

1
Immunoregulation of microglial polarization: an unrecognized physiological function of α-synuclein.α-突触核蛋白对小胶质细胞极化的免疫调节:一种未被认识的生理功能。
J Neuroinflammation. 2020 Sep 17;17(1):272. doi: 10.1186/s12974-020-01940-z.
2
Mesenchymal stem cells enhance α-synuclein clearance via M2 microglia polarization in experimental and human parkinsonian disorder.间质干细胞通过 M2 小胶质细胞极化增强实验性和人类帕金森病模型中α-突触核蛋白的清除。
Acta Neuropathol. 2016 Nov;132(5):685-701. doi: 10.1007/s00401-016-1605-6. Epub 2016 Aug 6.
3
Extracellular vesicles derived from monomeric α-synuclein-treated microglia ameliorate neuroinflammation by delivery of miRNAs targeting PRAK.由单体α-突触核蛋白处理的小胶质细胞衍生的细胞外囊泡通过递送针对 PRAK 的 miRNAs 来改善神经炎症。
Neurosci Lett. 2024 Jan 1;818:137562. doi: 10.1016/j.neulet.2023.137562. Epub 2023 Nov 19.
4
Aggregated alpha-synuclein activates microglia: a process leading to disease progression in Parkinson's disease.聚集的α-突触核蛋白激活小胶质细胞:这是一个导致帕金森病疾病进展的过程。
FASEB J. 2005 Apr;19(6):533-42. doi: 10.1096/fj.04-2751com.
5
Alpha-synuclein activates BV2 microglia dependent on its aggregation state.α-突触核蛋白激活BV2小胶质细胞取决于其聚集状态。
Biochem Biophys Res Commun. 2016 Oct 28;479(4):881-886. doi: 10.1016/j.bbrc.2016.09.109. Epub 2016 Sep 22.
6
Curcumin inhibits LPS-induced neuroinflammation by promoting microglial M2 polarization via TREM2/ TLR4/ NF-κB pathways in BV2 cells.姜黄素通过 TREM2/TLR4/NF-κB 通路促进小胶质细胞 M2 极化抑制 LPS 诱导的神经炎症反应。
Mol Immunol. 2019 Dec;116:29-37. doi: 10.1016/j.molimm.2019.09.020. Epub 2019 Oct 4.
7
The gamma chain subunit of Fc receptors is required for alpha-synuclein-induced pro-inflammatory signaling in microglia.Fc 受体的伽马链亚基是α-突触核蛋白诱导小胶质细胞炎症信号所必需的。
J Neuroinflammation. 2012 Nov 27;9:259. doi: 10.1186/1742-2094-9-259.
8
Microglial activation contributes to cognitive impairments in rotenone-induced mouse Parkinson's disease model.小胶质细胞活化导致鱼藤酮诱导的小鼠帕金森病模型认知功能障碍。
J Neuroinflammation. 2021 Jan 5;18(1):4. doi: 10.1186/s12974-020-02065-z.
9
Prostaglandin E2 receptor subtype 2 (EP2) regulates microglial activation and associated neurotoxicity induced by aggregated alpha-synuclein.前列腺素E2受体亚型2(EP2)调节由聚集的α-突触核蛋白诱导的小胶质细胞活化及相关神经毒性。
J Neuroinflammation. 2007 Jan 4;4:2. doi: 10.1186/1742-2094-4-2.
10
Benefits of VCE-003.2, a cannabigerol quinone derivative, against inflammation-driven neuronal deterioration in experimental Parkinson's disease: possible involvement of different binding sites at the PPARγ receptor.大麻萜酚醌衍生物 VCE-003.2 对抗实验性帕金森病中炎症驱动的神经元恶化的益处:可能涉及 PPARγ 受体的不同结合位点。
J Neuroinflammation. 2018 Jan 16;15(1):19. doi: 10.1186/s12974-018-1060-5.

引用本文的文献

1
Role of Microglial Dysfunction in Parkinson's Disease: From Multifactorial Causes to Neurodegeneration.小胶质细胞功能障碍在帕金森病中的作用:从多因素病因到神经退行性变
Neurosci Bull. 2025 Sep 19. doi: 10.1007/s12264-025-01505-1.
2
Templating of monomeric alpha-synuclein results in inflammation and SNpc dopamine neuron death in a genetic mouse model of induced synucleinopathy.在诱导性突触核蛋白病的基因小鼠模型中,单体α-突触核蛋白的模板化会导致炎症和黑质致密部多巴胺能神经元死亡。
Sci Rep. 2025 Jul 22;15(1):26537. doi: 10.1038/s41598-025-10705-8.
3
Templating of Monomeric Alpha-Synuclein Induces Inflammation and SNpc Dopamine Neuron Death in a Genetic Mouse Model of Synucleinopathy.

本文引用的文献

1
ERK is a Pivotal Player of Chemo-Immune-Resistance in Cancer.ERK 是癌症化疗免疫耐药中的关键参与者。
Int J Mol Sci. 2019 May 21;20(10):2505. doi: 10.3390/ijms20102505.
2
ERK activation by zeranol has neuroprotective effect in cerebral ischemia reperfusion.泽仑诺尔通过激活 ERK 对脑缺血再灌注具有神经保护作用。
Life Sci. 2019 Jun 15;227:137-144. doi: 10.1016/j.lfs.2019.04.035. Epub 2019 Apr 18.
3
Aloin attenuates cognitive impairment and inflammation induced by d-galactose via down-regulating ERK, p38 and NF-κB signaling pathway.
在α-突触核蛋白病的基因小鼠模型中,单体α-突触核蛋白的模板化诱导炎症和黑质致密部多巴胺能神经元死亡。
Res Sq. 2024 Nov 20:rs.3.rs-5269499. doi: 10.21203/rs.3.rs-5269499/v1.
4
The involvement of α-synucleinopathy in the disruption of microglial homeostasis contributes to the pathogenesis of Parkinson's disease.α-突触核蛋白病参与小胶质细胞稳态的破坏导致帕金森病的发病机制。
Cell Commun Signal. 2024 Jan 12;22(1):31. doi: 10.1186/s12964-023-01402-y.
5
MerTK is a mediator of alpha-synuclein fibril uptake by human microglia.MerTK是人类小胶质细胞摄取α-突触核蛋白原纤维的介质。
Brain. 2024 Feb 1;147(2):427-443. doi: 10.1093/brain/awad298.
6
PPARs and Their Neuroprotective Effects in Parkinson's Disease: A Novel Therapeutic Approach in α-Synucleinopathy?过氧化物酶体增殖物激活受体及其在帕金森病中的神经保护作用:α-突触核蛋白病的新治疗方法?
Int J Mol Sci. 2023 Feb 7;24(4):3264. doi: 10.3390/ijms24043264.
7
The link between neuroinflammation and the neurovascular unit in synucleinopathies.神经炎症与突触核蛋白病中神经血管单元的关系。
Sci Adv. 2023 Feb 15;9(7):eabq1141. doi: 10.1126/sciadv.abq1141.
8
Cellular Models of Alpha-Synuclein Aggregation: What Have We Learned and Implications for Future Study.α-突触核蛋白聚集的细胞模型:我们学到了什么及对未来研究的启示
Biomedicines. 2022 Oct 20;10(10):2649. doi: 10.3390/biomedicines10102649.
9
α-synucleinopathy exerts sex-dimorphic effects on the multipurpose DNA repair/redox protein APE1 in mice and humans.α-突触核蛋白病在雌雄小鼠和人类多功能 DNA 修复/氧化还原蛋白 APE1 中发挥性别二态效应。
Prog Neurobiol. 2022 Sep;216:102307. doi: 10.1016/j.pneurobio.2022.102307. Epub 2022 Jun 13.
10
The immunology of Parkinson's disease.帕金森病的免疫学。
Semin Immunopathol. 2022 Sep;44(5):659-672. doi: 10.1007/s00281-022-00947-3. Epub 2022 Jun 8.
芦荟素通过下调 ERK、p38 和 NF-κB 信号通路来减轻由 D-半乳糖诱导的认知障碍和炎症。
Int Immunopharmacol. 2019 Jul;72:48-54. doi: 10.1016/j.intimp.2019.03.050. Epub 2019 Apr 5.
4
Neuroprotective Effect of Echinacoside in Subacute Mouse Model of Parkinson's Disease.松果菊苷对帕金森病亚急性模型小鼠的神经保护作用。
Biomed Res Int. 2019 Jan 30;2019:4379639. doi: 10.1155/2019/4379639. eCollection 2019.
5
Effects of Betaine on LPS-Stimulated Activation of Microglial M1/M2 Phenotypes by Suppressing TLR4/NF-κB Pathways in N9 Cells.甜菜碱通过抑制 TLR4/NF-κB 通路抑制 N9 细胞中 LPS 刺激的小胶质细胞 M1/M2 表型的激活。
Molecules. 2019 Jan 21;24(2):367. doi: 10.3390/molecules24020367.
6
ERK/MAP Kinase Activation is Evident in Activated Microglia of the Striatum and Substantia Nigra in an Acute and Chronically-Induced Mouse Model of Parkinson's Disease.在急性和慢性诱导的帕金森病小鼠模型中,ERK/丝裂原活化蛋白激酶激活在纹状体和黑质的活化小胶质细胞中明显可见。
Curr Neurovasc Res. 2018;15(4):336-344. doi: 10.2174/1567202616666181123152601.
7
Fingolimod (FTY720) is not protective in the subacute MPTP mouse model of Parkinson's disease and does not lead to a sustainable increase of brain-derived neurotrophic factor.芬戈莫德(FTY720)在亚急性 MPTP 帕金森病小鼠模型中没有保护作用,也不会导致脑源性神经营养因子的持续增加。
J Neurochem. 2018 Dec;147(5):678-691. doi: 10.1111/jnc.14575. Epub 2018 Nov 13.
8
Nuciferine inhibits LPS-induced inflammatory response in BV2 cells by activating PPAR-γ.荷叶碱通过激活 PPAR-γ 抑制 LPS 诱导的 BV2 细胞炎症反应。
Int Immunopharmacol. 2018 Oct;63:9-13. doi: 10.1016/j.intimp.2018.07.015. Epub 2018 Jul 26.
9
The Anti-neuroinflammatory Activity of Tectorigenin Pretreatment via Downregulated NF-κB and ERK/JNK Pathways in BV-2 Microglial and Microglia Inactivation in Mice With Lipopolysaccharide.鸢尾黄素预处理通过下调NF-κB和ERK/JNK信号通路对BV-2小胶质细胞发挥抗神经炎症作用及对脂多糖诱导的小鼠小胶质细胞失活的影响
Front Pharmacol. 2018 May 9;9:462. doi: 10.3389/fphar.2018.00462. eCollection 2018.
10
Brain Response to Injuries: When Microglia Go Sexist.大脑对损伤的反应:当小胶质细胞变得具有性别歧视性。
Neuroscience. 2019 May 1;405:14-23. doi: 10.1016/j.neuroscience.2018.02.048. Epub 2018 Mar 8.