Suppr超能文献

褪黑素诱导 APP 胞内域 50 SUMO 化通过增强转录激活和 Aβ 降解缓解 AD。

Melatonin Induction of APP Intracellular Domain 50 SUMOylation Alleviates AD through Enhanced Transcriptional Activation and Aβ Degradation.

机构信息

Graduate Institute of Life Sciences, National Defense Medical Center, Taipei 114, Taiwan; Institute of Biomedical Sciences, Academia Sinica, Taipei 115, Taiwan.

Institute of Biomedical Sciences, Academia Sinica, Taipei 115, Taiwan.

出版信息

Mol Ther. 2021 Jan 6;29(1):376-395. doi: 10.1016/j.ymthe.2020.09.003. Epub 2020 Sep 5.

Abstract

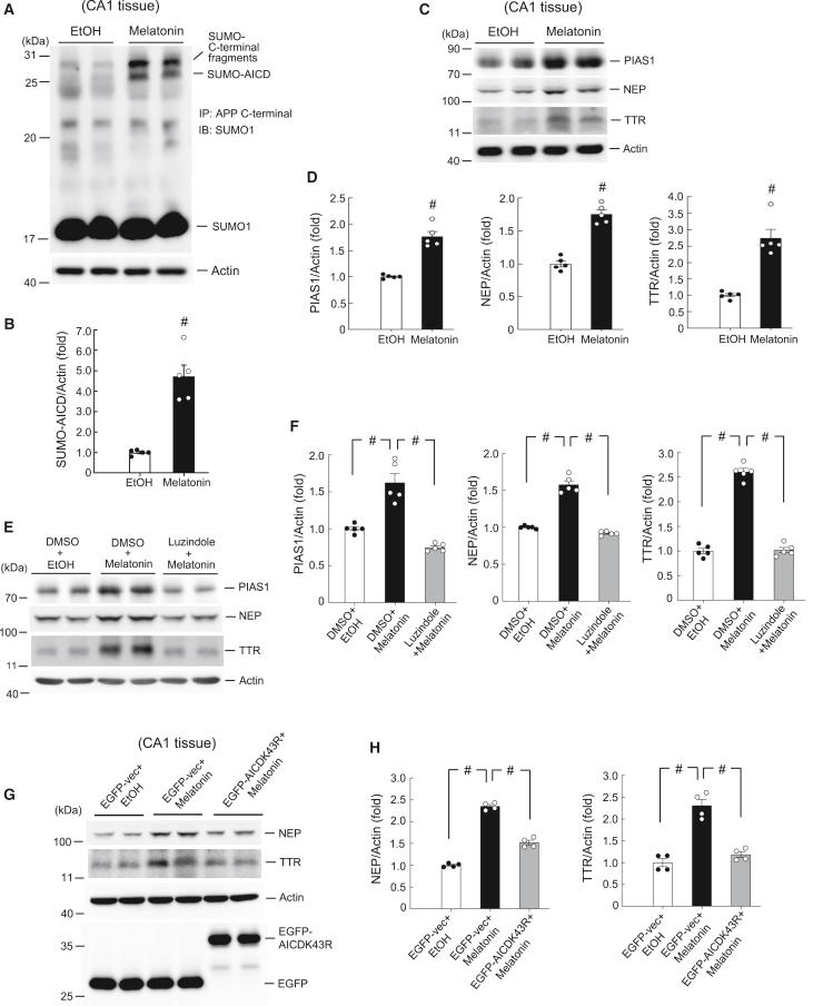
The amyloid precursor protein (APP) intracellular domain (AICD) is implicated in the pathogenesis of Alzheimer's disease (AD), but post-translational modification of AICD has rarely been studied and its role in AD is unknown. In this study, we examined the role and molecular mechanism of AICD SUMOylation in the pathogenesis of AD. We found that AICD is SUMO-modified by the SUMO E3 ligase protein inhibitor of activated STAT1 (PIAS1) in the hippocampus at Lys-43 predominantly, and that knockdown of PIAS1 decreases endogenous AICD SUMOylation. AICD SUMOylation increases AICD association with its binding protein Fe65 and increases AICD nuclear translocation. Furthermore, AICD SUMOylation increases AICD association with cyclic AMP-responsive element binding protein (CREB) and p65 and their DNA binding for transcriptional activation of neprilysin (NEP) and transthyretin (TTR), two major Aβ-degrading enzymes, respectively. Consequently, AICD SUMOylation decreases the Aβ level, Aβ oligomerization, and amyloid plaque deposits. It also rescues spatial memory deficits in APP/PS1 mice. Conversely, blockade of AICD SUMOylation at Lys-43 produces the opposite effects. Melatonin is identified as an endogenous stimulus that induces AICD SUMOylation. It also decreases the Aβ level and rescues reduction of PIAS1, NEP, and TTR expression in APP/PS1 mice. In this study, we demonstrate that AICD SUMOylation functions as a novel endogenous defense mechanism to combat AD.

摘要

淀粉样前体蛋白(APP)细胞内结构域(AICD)与阿尔茨海默病(AD)的发病机制有关,但 AICD 的翻译后修饰很少被研究,其在 AD 中的作用尚不清楚。在这项研究中,我们研究了 AICD 的 SUMO 化在 AD 发病机制中的作用和分子机制。我们发现 AICD 在海马体中主要通过 SUMO E3 连接酶蛋白抑制剂激活 STAT1(PIAS1)在赖氨酸 43 处被 SUMO 修饰,并且 PIAS1 的敲低会降低内源性 AICD 的 SUMO 化。AICD 的 SUMO 化增加了 AICD 与结合蛋白 Fe65 的结合,并增加了 AICD 的核转位。此外,AICD 的 SUMO 化增加了 AICD 与环磷腺苷反应元件结合蛋白(CREB)和 p65 的结合,并增加了它们的 DNA 结合,从而分别转录激活两种主要的 Aβ 降解酶神经肽酶(NEP)和转甲状腺素蛋白(TTR)。因此,AICD 的 SUMO 化降低了 Aβ 水平、Aβ 寡聚体形成和淀粉样斑块沉积。它还挽救了 APP/PS1 小鼠的空间记忆缺陷。相反,阻断 AICD 在赖氨酸 43 处的 SUMO 化会产生相反的效果。褪黑素被鉴定为一种内源性刺激物,可诱导 AICD 的 SUMO 化。它还降低了 Aβ 水平,并挽救了 APP/PS1 小鼠中 PIAS1、NEP 和 TTR 表达的减少。在这项研究中,我们证明了 AICD 的 SUMO 化是一种新的内源性防御机制,可对抗 AD。

https://cdn.ncbi.nlm.nih.gov/pmc/blobs/773b/7791018/6a09fead350f/fx1.jpg

文献检索

告别复杂PubMed语法,用中文像聊天一样搜索,搜遍4000万医学文献。AI智能推荐,让科研检索更轻松。

立即免费搜索

文件翻译

保留排版,准确专业,支持PDF/Word/PPT等文件格式,支持 12+语言互译。

免费翻译文档

深度研究

AI帮你快速写综述,25分钟生成高质量综述,智能提取关键信息,辅助科研写作。

立即免费体验