Suppr超能文献

血管紧张素转换酶 2 和 Mas 受体双重缺失增强血管紧张素 II 诱导的高血压和高血压肾病。

Dual deficiency of angiotensin-converting enzyme-2 and Mas receptor enhances angiotensin II-induced hypertension and hypertensive nephropathy.

机构信息

Department of Medicine & Therapeutics, Li Ka Shing Institute of Health Sciences, Lui Che Woo Institute of Innovative Medicine, The Chinese University of Hong Kong, Hong Kong SAR, China.

Department of Immunology and Microbiology, Shanghai Institute of Immunology, Shanghai Jiao Tong University School of Medicine, Shanghai, China.

出版信息

J Cell Mol Med. 2020 Nov;24(22):13093-13103. doi: 10.1111/jcmm.15914. Epub 2020 Sep 24.

Abstract

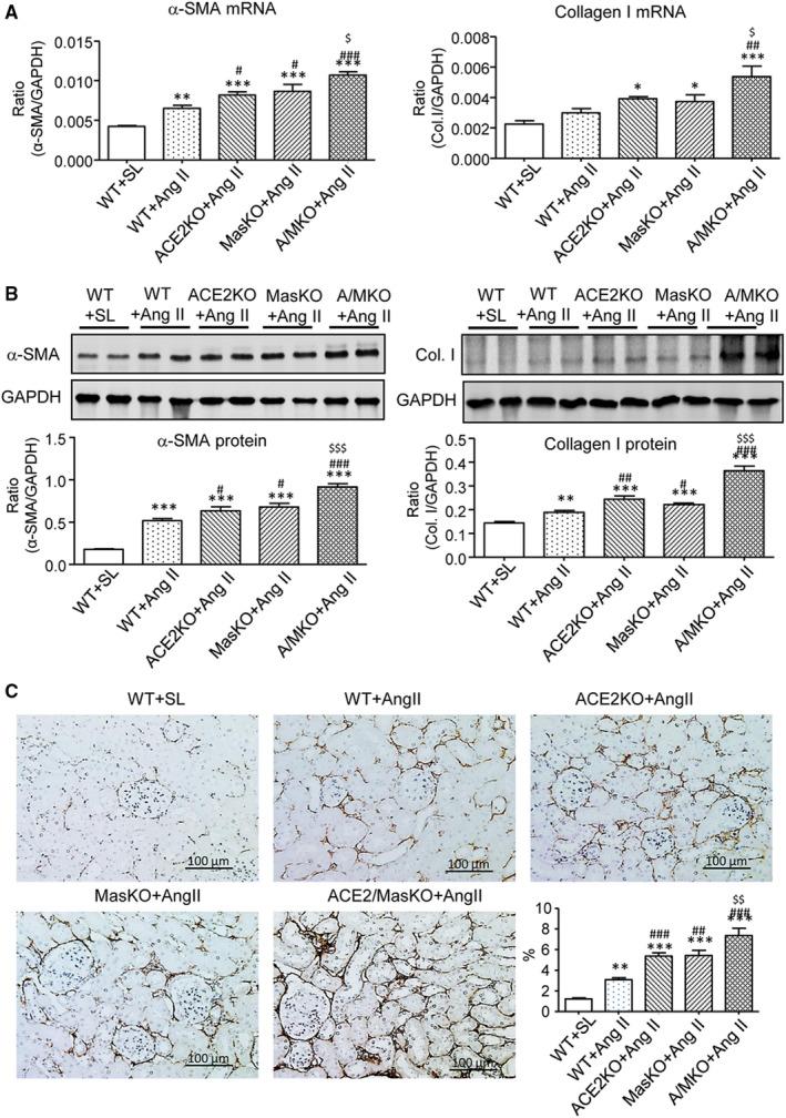
Angiotensin-converting enzyme-2 (ACE2) and Mas receptor are the major components of the ACE2/Ang 1-7/Mas axis and have been shown to play a protective role in hypertension and hypertensive nephropathy individually. However, the effects of dual deficiency of ACE2 and Mas (ACE2/Mas) on Ang II-induced hypertensive nephropathy remain unexplored, which was investigated in this study in a mouse model of hypertension induced in either ACE2 knockout (KO) or Mas KO mice and in double ACE2/Mas KO mice by subcutaneously chronic infusion of Ang II. Compared with wild-type (WT) animals, mice lacking either ACE2 or Mas significantly increased blood pressure over 7-28 days following a chronic Ang II infusion (P < .001), which was further exacerbated in double ACE2/Mas KO mice (P < .001). Furthermore, compared to a single ACE2 or Mas KO mice, mice lacking ACE2/Mas developed more severe renal injury including higher levels of serum creatinine and a further reduction in creatinine clearance, and progressive renal inflammation and fibrosis. Mechanistically, worsen hypertensive nephropathy in double ACE2/Mas KO mice was associated with markedly enhanced AT1-ERK1/2-Smad3 and NF-κB signalling, thereby promoting renal fibrosis and renal inflammation in the hypertensive kidney. In conclusion, ACE2 and Mas play an additive protective role in Ang II-induced hypertension and hypertensive nephropathy. Thus, restoring the ACE2/Ang1-7/Mas axis may represent a novel therapy for hypertension and hypertensive nephropathy.

摘要

血管紧张素转换酶 2(ACE2)和 Mas 受体是 ACE2/Ang 1-7/Mas 轴的主要组成部分,已被证明在高血压和高血压肾病中各自发挥保护作用。然而,ACE2 和 Mas 双重缺失(ACE2/Mas)对 Ang II 诱导的高血压肾病的影响尚未得到探索,本研究在 ACE2 敲除(KO)或 Mas KO 小鼠的高血压模型中以及在 ACE2/Mas 双 KO 小鼠中通过皮下慢性输注 Ang II 来研究。与野生型(WT)动物相比,缺乏 ACE2 或 Mas 的小鼠在慢性 Ang II 输注后 7-28 天内血压显著升高(P <.001),在 ACE2/Mas 双 KO 小鼠中进一步加重(P <.001)。此外,与单一 ACE2 或 Mas KO 小鼠相比,缺乏 ACE2/Mas 的小鼠发生更严重的肾脏损伤,包括更高的血清肌酐水平和肌酐清除率进一步降低,以及进行性的肾脏炎症和纤维化。从机制上讲,在 ACE2/Mas 双 KO 小鼠中,更严重的高血压肾病与明显增强的 AT1-ERK1/2-Smad3 和 NF-κB 信号转导有关,从而促进高血压肾脏中的肾纤维化和肾炎症。总之,ACE2 和 Mas 在 Ang II 诱导的高血压和高血压肾病中发挥着附加的保护作用。因此,恢复 ACE2/Ang1-7/Mas 轴可能是高血压和高血压肾病的一种新的治疗方法。

https://cdn.ncbi.nlm.nih.gov/pmc/blobs/d3bb/7701568/852a0a8f26d9/JCMM-24-13093-g001.jpg

文献AI研究员

20分钟写一篇综述,助力文献阅读效率提升50倍。

立即体验

用中文搜PubMed

大模型驱动的PubMed中文搜索引擎

马上搜索

文档翻译

学术文献翻译模型,支持多种主流文档格式。

立即体验