• 文献检索
  • 文档翻译
  • 深度研究
  • 学术资讯
  • Suppr Zotero 插件Zotero 插件
  • 邀请有礼
  • 套餐&价格
  • 历史记录
应用&插件
Suppr Zotero 插件Zotero 插件浏览器插件Mac 客户端Windows 客户端微信小程序
定价
高级版会员购买积分包购买API积分包
服务
文献检索文档翻译深度研究API 文档MCP 服务
关于我们
关于 Suppr公司介绍联系我们用户协议隐私条款
关注我们

Suppr 超能文献

核心技术专利:CN118964589B侵权必究
粤ICP备2023148730 号-1Suppr @ 2026

文献检索

告别复杂PubMed语法,用中文像聊天一样搜索,搜遍4000万医学文献。AI智能推荐,让科研检索更轻松。

立即免费搜索

文件翻译

保留排版,准确专业,支持PDF/Word/PPT等文件格式,支持 12+语言互译。

免费翻译文档

深度研究

AI帮你快速写综述,25分钟生成高质量综述,智能提取关键信息,辅助科研写作。

立即免费体验

通过基于报告基因的CRISPR/Cas9筛选对MLLr白血病中HOXA9调控组进行功能研究。

Functional interrogation of HOXA9 regulome in MLLr leukemia via reporter-based CRISPR/Cas9 screen.

作者信息

Zhang Hao, Zhang Yang, Zhou Xinyue, Wright Shaela, Hyle Judith, Zhao Lianzhong, An Jie, Zhao Xujie, Shao Ying, Xu Beisi, Lee Hyeong-Min, Chen Taosheng, Zhou Yang, Chen Xiang, Lu Rui, Li Chunliang

机构信息

Division of Hematology/Oncology, University of Alabama at Birmingham, Birmingham, United States.

O'Neal Comprehensive Cancer Center, University of Alabama at Birmingham, Birmingham, United States.

出版信息

Elife. 2020 Oct 1;9:e57858. doi: 10.7554/eLife.57858.

DOI:10.7554/eLife.57858
PMID:33001025
原文链接:https://pmc.ncbi.nlm.nih.gov/articles/PMC7599066/
Abstract

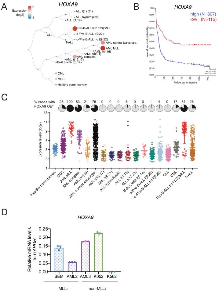
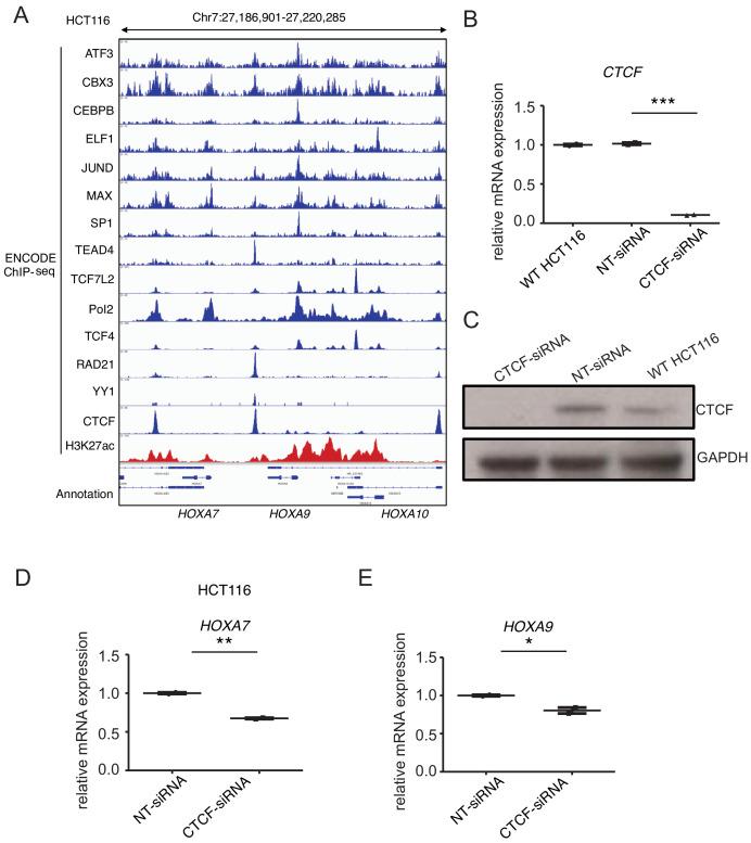
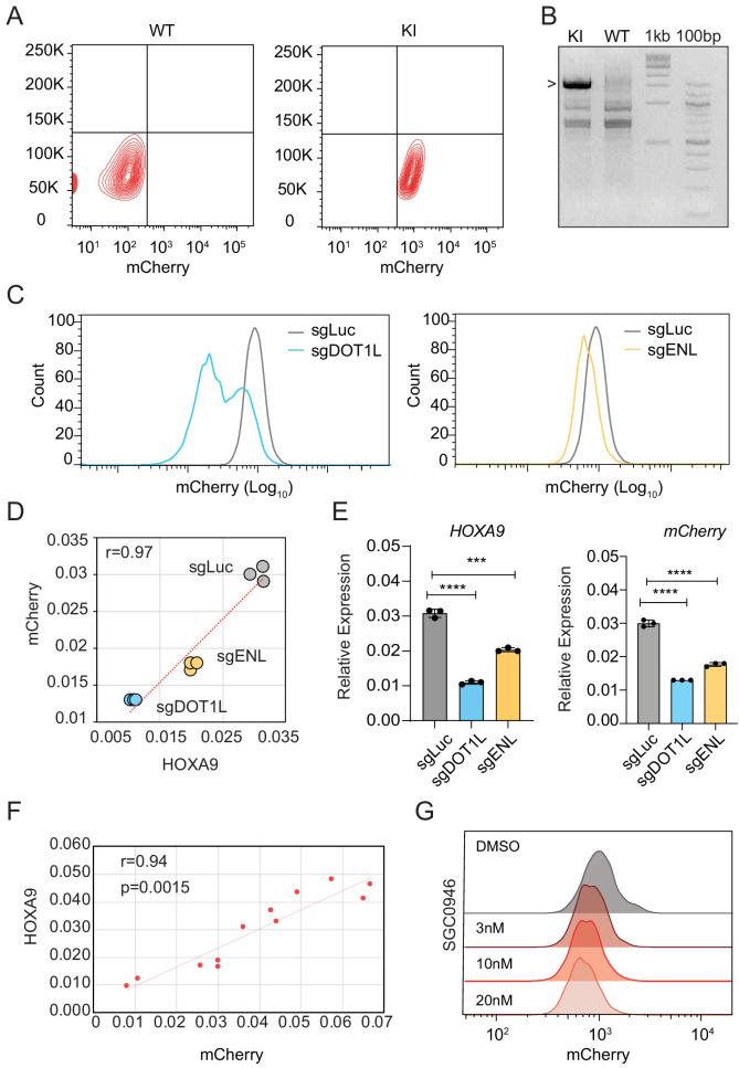
Aberrant expression is a hallmark of most aggressive acute leukemias, notably those with KMT2A (MLL) gene rearrangements. overexpression not only predicts poor diagnosis and outcome but also plays a critical role in leukemia transformation and maintenance. However, our current understanding of regulation in leukemia is limited, hindering development of therapeutic strategies. Here, we generated the knock-in reporter cell lines to dissect regulation. By utilizing the reporter and CRISPR/Cas9 screens, we identified transcription factors controlling expression, including a novel regulator, USF2, whose depletion significantly down-regulated expression and impaired MLLr leukemia cell proliferation. Ectopic expression of Hoxa9 rescued impaired leukemia cell proliferation upon USF2 loss. Cut and Run analysis revealed the direct occupancy of USF2 at promoter in MLLr leukemia cells. Collectively, the reporter facilitated the functional interrogation of the regulome and has advanced our understanding of the molecular regulation network in -driven leukemia.

摘要

异常表达是大多数侵袭性急性白血病的一个标志,尤其是那些具有KMT2A(MLL)基因重排的白血病。其过表达不仅预示着诊断不佳和预后不良,而且在白血病转化和维持中起着关键作用。然而,我们目前对白血病中该基因调控的理解有限,这阻碍了治疗策略的发展。在这里,我们生成了敲入报告细胞系来剖析其调控机制。通过利用报告基因和CRISPR/Cas9筛选,我们鉴定了控制该基因表达的转录因子,包括一个新的调节因子USF2,其缺失显著下调了该基因的表达并损害了MLLr白血病细胞的增殖。Hoxa9的异位表达挽救了USF2缺失时受损的白血病细胞增殖。Cut and Run分析揭示了USF2在MLLr白血病细胞中该基因启动子上的直接占据。总的来说,该报告基因促进了对该基因调控组的功能研究,并加深了我们对该基因驱动的白血病分子调控网络的理解。

https://cdn.ncbi.nlm.nih.gov/pmc/blobs/d975/7599066/146da4ee2b2d/elife-57858-fig5-figsupp3.jpg
https://cdn.ncbi.nlm.nih.gov/pmc/blobs/d975/7599066/9e0765df98db/elife-57858-fig1.jpg
https://cdn.ncbi.nlm.nih.gov/pmc/blobs/d975/7599066/aa60b69b039e/elife-57858-fig1-figsupp1.jpg
https://cdn.ncbi.nlm.nih.gov/pmc/blobs/d975/7599066/dbaee046f652/elife-57858-fig1-figsupp2.jpg
https://cdn.ncbi.nlm.nih.gov/pmc/blobs/d975/7599066/c4f9ceee6819/elife-57858-fig2.jpg
https://cdn.ncbi.nlm.nih.gov/pmc/blobs/d975/7599066/606ff5ec3352/elife-57858-fig2-figsupp1.jpg
https://cdn.ncbi.nlm.nih.gov/pmc/blobs/d975/7599066/26ab73d430da/elife-57858-fig3.jpg
https://cdn.ncbi.nlm.nih.gov/pmc/blobs/d975/7599066/5574b9140206/elife-57858-fig3-figsupp1.jpg
https://cdn.ncbi.nlm.nih.gov/pmc/blobs/d975/7599066/fbc92602a768/elife-57858-fig3-figsupp2.jpg
https://cdn.ncbi.nlm.nih.gov/pmc/blobs/d975/7599066/b2f0e5cd0bd4/elife-57858-fig3-figsupp3.jpg
https://cdn.ncbi.nlm.nih.gov/pmc/blobs/d975/7599066/ac00fc213f82/elife-57858-fig4.jpg
https://cdn.ncbi.nlm.nih.gov/pmc/blobs/d975/7599066/f171798ba982/elife-57858-fig4-figsupp1.jpg
https://cdn.ncbi.nlm.nih.gov/pmc/blobs/d975/7599066/98b60876b683/elife-57858-fig5.jpg
https://cdn.ncbi.nlm.nih.gov/pmc/blobs/d975/7599066/a26188428bce/elife-57858-fig5-figsupp1.jpg
https://cdn.ncbi.nlm.nih.gov/pmc/blobs/d975/7599066/28665711148c/elife-57858-fig5-figsupp2.jpg
https://cdn.ncbi.nlm.nih.gov/pmc/blobs/d975/7599066/146da4ee2b2d/elife-57858-fig5-figsupp3.jpg
https://cdn.ncbi.nlm.nih.gov/pmc/blobs/d975/7599066/9e0765df98db/elife-57858-fig1.jpg
https://cdn.ncbi.nlm.nih.gov/pmc/blobs/d975/7599066/aa60b69b039e/elife-57858-fig1-figsupp1.jpg
https://cdn.ncbi.nlm.nih.gov/pmc/blobs/d975/7599066/dbaee046f652/elife-57858-fig1-figsupp2.jpg
https://cdn.ncbi.nlm.nih.gov/pmc/blobs/d975/7599066/c4f9ceee6819/elife-57858-fig2.jpg
https://cdn.ncbi.nlm.nih.gov/pmc/blobs/d975/7599066/606ff5ec3352/elife-57858-fig2-figsupp1.jpg
https://cdn.ncbi.nlm.nih.gov/pmc/blobs/d975/7599066/26ab73d430da/elife-57858-fig3.jpg
https://cdn.ncbi.nlm.nih.gov/pmc/blobs/d975/7599066/5574b9140206/elife-57858-fig3-figsupp1.jpg
https://cdn.ncbi.nlm.nih.gov/pmc/blobs/d975/7599066/fbc92602a768/elife-57858-fig3-figsupp2.jpg
https://cdn.ncbi.nlm.nih.gov/pmc/blobs/d975/7599066/b2f0e5cd0bd4/elife-57858-fig3-figsupp3.jpg
https://cdn.ncbi.nlm.nih.gov/pmc/blobs/d975/7599066/ac00fc213f82/elife-57858-fig4.jpg
https://cdn.ncbi.nlm.nih.gov/pmc/blobs/d975/7599066/f171798ba982/elife-57858-fig4-figsupp1.jpg
https://cdn.ncbi.nlm.nih.gov/pmc/blobs/d975/7599066/98b60876b683/elife-57858-fig5.jpg
https://cdn.ncbi.nlm.nih.gov/pmc/blobs/d975/7599066/a26188428bce/elife-57858-fig5-figsupp1.jpg
https://cdn.ncbi.nlm.nih.gov/pmc/blobs/d975/7599066/28665711148c/elife-57858-fig5-figsupp2.jpg
https://cdn.ncbi.nlm.nih.gov/pmc/blobs/d975/7599066/146da4ee2b2d/elife-57858-fig5-figsupp3.jpg

相似文献

1
Functional interrogation of HOXA9 regulome in MLLr leukemia via reporter-based CRISPR/Cas9 screen.通过基于报告基因的CRISPR/Cas9筛选对MLLr白血病中HOXA9调控组进行功能研究。
Elife. 2020 Oct 1;9:e57858. doi: 10.7554/eLife.57858.
2
PBX3 is essential for leukemia stem cell maintenance in MLL-rearranged leukemia. PBX3 对于 MLL 重排白血病中的白血病干细胞维持是必需的。
Int J Cancer. 2017 Jul 15;141(2):324-335. doi: 10.1002/ijc.30739. Epub 2017 May 8.
3
HOXA9 is required for survival in human MLL-rearranged acute leukemias.HOXA9对于人类MLL重排急性白血病的存活是必需的。
Blood. 2009 Mar 12;113(11):2375-85. doi: 10.1182/blood-2007-09-113597. Epub 2008 Dec 3.
4
Molecular regulators of HOXA9 in acute myeloid leukemia.急性髓系白血病中HOXA9的分子调节因子
FEBS J. 2023 Jan;290(2):321-339. doi: 10.1111/febs.16268. Epub 2021 Nov 19.
5
RNA-binding protein RBM5 plays an essential role in acute myeloid leukemia by activating the oncogenic protein HOXA9.RNA 结合蛋白 RBM5 通过激活致癌蛋白 HOXA9 在急性髓细胞白血病中发挥重要作用。
Genome Biol. 2024 Jan 12;25(1):16. doi: 10.1186/s13059-023-03149-8.
6
PBX3 and MEIS1 Cooperate in Hematopoietic Cells to Drive Acute Myeloid Leukemias Characterized by a Core Transcriptome of the MLL-Rearranged Disease.PBX3和MEIS1在造血细胞中协同作用,驱动以MLL重排疾病核心转录组为特征的急性髓系白血病。
Cancer Res. 2016 Feb 1;76(3):619-29. doi: 10.1158/0008-5472.CAN-15-1566. Epub 2016 Jan 8.
7
Integrative methylome-transcriptome analysis unravels cancer cell vulnerabilities in infant MLL-rearranged B cell acute lymphoblastic leukemia.整合甲基化组-转录组分析揭示婴儿 MLL 重排 B 细胞急性淋巴细胞白血病中癌细胞的脆弱性。
J Clin Invest. 2021 Jul 1;131(13). doi: 10.1172/JCI138833.
8
PBX3 is an important cofactor of HOXA9 in leukemogenesis.PBX3 是白血病发生过程中 HOXA9 的一个重要辅助因子。
Blood. 2013 Feb 21;121(8):1422-31. doi: 10.1182/blood-2012-07-442004. Epub 2012 Dec 20.
9
Deregulation of the HOXA9/MEIS1 axis in acute leukemia.急性白血病中HOXA9/MEIS1轴的失调
Curr Opin Hematol. 2016 Jul;23(4):354-61. doi: 10.1097/MOH.0000000000000245.
10
Selective DOT1L, LSD1, and HDAC Class I Inhibitors Reduce HOXA9 Expression in MLL-AF9 Rearranged Leukemia Cells, But Dysregulate the Expression of Many Histone-Modifying Enzymes.选择性 DOT1L、 LSD1 和 HDAC I 类抑制剂可降低 MLL-AF9 重排白血病细胞中 HOXA9 的表达,但会使许多组蛋白修饰酶的表达失调。
J Proteome Res. 2018 Aug 3;17(8):2657-2667. doi: 10.1021/acs.jproteome.8b00118. Epub 2018 Jul 17.

引用本文的文献

1
Genome-wide CRISPR screens identify critical targets to enhance CAR-NK cell antitumor potency.全基因组CRISPR筛选确定增强CAR-NK细胞抗肿瘤效力的关键靶点。
Cancer Cell. 2025 Aug 18. doi: 10.1016/j.ccell.2025.07.021.
2
The NUDIX hydrolase NUDT5 regulates thiopurine metabolism and cytotoxicity.NUDIX水解酶NUDT5调节硫嘌呤代谢和细胞毒性。
J Clin Invest. 2025 Jul 15;135(14). doi: 10.1172/JCI190443.
3
Single-cell multi-modal integrative analyses highlight functional dynamic gene regulatory networks directing human cardiac development.

本文引用的文献

1
KAT7 is a genetic vulnerability of acute myeloid leukemias driven by MLL rearrangements.KAT7 是由 MLL 重排驱动的急性髓系白血病的遗传脆弱性。
Leukemia. 2021 Apr;35(4):1012-1022. doi: 10.1038/s41375-020-1001-z. Epub 2020 Aug 6.
2
Contribution of CTCF binding to transcriptional activity at the HOXA locus in NPM1-mutant AML cells.CTCF 结合对 NPM1 突变型 AML 细胞中 HOXA 基因座转录活性的贡献。
Leukemia. 2021 Feb;35(2):404-416. doi: 10.1038/s41375-020-0856-3. Epub 2020 May 12.
3
HBO1 is required for the maintenance of leukaemia stem cells.
单细胞多模态综合分析突出了功能动态基因调控网络,指导人类心脏发育。
Cell Genom. 2024 Nov 13;4(11):100680. doi: 10.1016/j.xgen.2024.100680. Epub 2024 Oct 21.
4
CRISPR screen of venetoclax response-associated genes identifies transcription factor ZNF740 as a key functional regulator.CRISPR 筛选 Venetoclax 反应相关基因鉴定转录因子 ZNF740 为关键功能调节剂。
Cell Death Dis. 2024 Aug 27;15(8):627. doi: 10.1038/s41419-024-06995-x.
5
Epigenetic regulation of noncanonical menin targets modulates menin inhibitor response in acute myeloid leukemia.组蛋白修饰对非典型 MENIN 靶点的调控调节了 MENIN 抑制剂在急性髓系白血病中的反应。
Blood. 2024 Nov 7;144(19):2018-2032. doi: 10.1182/blood.2023023644.
6
HOXA9 Regulome and Pharmacological Interventions in Leukemia.HOXA9 调控区与白血病的药物干预
Adv Exp Med Biol. 2024;1459:405-430. doi: 10.1007/978-3-031-62731-6_18.
7
RNA-binding protein RBM5 plays an essential role in acute myeloid leukemia by activating the oncogenic protein HOXA9.RNA 结合蛋白 RBM5 通过激活致癌蛋白 HOXA9 在急性髓细胞白血病中发挥重要作用。
Genome Biol. 2024 Jan 12;25(1):16. doi: 10.1186/s13059-023-03149-8.
8
Therapeutic applications of CRISPR/Cas9 mediated targeted gene editing in acute lymphoblastic leukemia: current perspectives, future challenges, and clinical implications.CRISPR/Cas9介导的靶向基因编辑在急性淋巴细胞白血病中的治疗应用:当前观点、未来挑战及临床意义
Front Pharmacol. 2023 Dec 7;14:1322937. doi: 10.3389/fphar.2023.1322937. eCollection 2023.
9
Systematic characterization of the HOXA9 downstream targets in MLL-r leukemia by noncoding CRISPR screens.通过非编码 CRISPR 筛选系统地鉴定 MLL-r 白血病中 HOXA9 的下游靶点。
Nat Commun. 2023 Nov 28;14(1):7464. doi: 10.1038/s41467-023-43264-5.
10
Is HOXA5 a Novel Prognostic Biomarker for Uterine Corpus Endometrioid Adenocarcinoma?HOXA5 是否为子宫内膜样腺癌的新型预后生物标志物?
Int J Mol Sci. 2023 Sep 29;24(19):14758. doi: 10.3390/ijms241914758.
HBO1 对于白血病干细胞的维持是必需的。
Nature. 2020 Jan;577(7789):266-270. doi: 10.1038/s41586-019-1835-6. Epub 2019 Dec 11.
4
A -element within the locus mediates repression of expression via long-range chromatin interactions.该基因座内的A元件通过长程染色质相互作用介导基因表达的抑制。
Proc Natl Acad Sci U S A. 2019 Dec 26;116(52):26644-26652. doi: 10.1073/pnas.1909720116. Epub 2019 Dec 9.
5
HOTTIP lncRNA Promotes Hematopoietic Stem Cell Self-Renewal Leading to AML-like Disease in Mice.HOTTIP lncRNA 促进造血干细胞自我更新导致小鼠类似 AML 的疾病。
Cancer Cell. 2019 Dec 9;36(6):645-659.e8. doi: 10.1016/j.ccell.2019.10.011. Epub 2019 Nov 27.
6
Mubritinib Targets the Electron Transport Chain Complex I and Reveals the Landscape of OXPHOS Dependency in Acute Myeloid Leukemia.Mubritinib 靶向电子传递链复合物 I,并揭示急性髓系白血病中氧化磷酸化依赖性的全景。
Cancer Cell. 2019 Jul 8;36(1):84-99.e8. doi: 10.1016/j.ccell.2019.06.003.
7
Direct and Indirect Targeting of HOXA9 Transcription Factor in Acute Myeloid Leukemia.急性髓系白血病中HOXA9转录因子的直接和间接靶向作用
Cancers (Basel). 2019 Jun 17;11(6):837. doi: 10.3390/cancers11060837.
8
Acute depletion of CTCF directly affects MYC regulation through loss of enhancer-promoter looping.急性 CTCF 耗竭通过增强子-启动子环的丧失直接影响 MYC 调节。
Nucleic Acids Res. 2019 Jul 26;47(13):6699-6713. doi: 10.1093/nar/gkz462.
9
Cells exhibiting strong promoter activation in vivo display features of senescence.体内具有强烈启动子激活的细胞表现出衰老的特征。
Proc Natl Acad Sci U S A. 2019 Feb 12;116(7):2603-2611. doi: 10.1073/pnas.1818313116. Epub 2019 Jan 25.
10
PAX5-driven subtypes of B-progenitor acute lymphoblastic leukemia.PAX5 驱动的 B 系前体细胞急性淋巴细胞白血病亚型。
Nat Genet. 2019 Feb;51(2):296-307. doi: 10.1038/s41588-018-0315-5. Epub 2019 Jan 14.