Suppr超能文献

高糖通过 Smad3/埃兹蛋白/PKA 通路诱导 Nox4 表达和足细胞凋亡。

High glucose induces Nox4 expression and podocyte apoptosis through the Smad3/ezrin/PKA pathway.

机构信息

Department of Pediatrics, Second Hospital, Jilin University, Changchun, 130041, China.

The Key Laboratory of Pathobiology, Ministry of Education, Norman Bethune College of Medicine, Jilin University, Changchun 130021, China.

出版信息

Biol Open. 2021 May 15;10(5). doi: 10.1242/bio.055012. Epub 2021 May 20.

Abstract

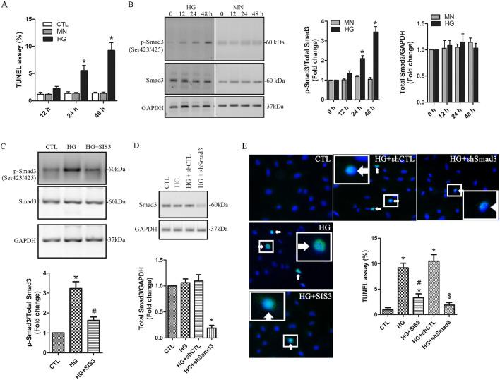
Podocytes are the major target in proteinuric kidney diseases such as diabetic nephropathy. The underlying molecular mechanisms by which high glucose (HG) results in podocyte damage remain unclear. This study investigated the regulatory role of Smad3, ezrin, and protein kinase A (PKA) in NADPH oxidase (Nox4) expression, reactive oxidative species (ROS) production, and apoptosis in HG-treated podocytes. A human podocyte cell line was cultured and differentiated, then treated with 30 mM HG. Apoptosis and intracellular ROS levels were assessed using TUNEL and DCF assays, respectively. Expressions of Nox4, phospho-Smad3Ser423/425, phospho-PKAThr197, and phospho-ezrinThr567 were evaluated using western blotting. ELISA was used to quantify intracellular cAMP concentration and PKA activity. Knockdown assay was used to inhibit the expressions of Smad3, Nox4, and ezrin by lentiviral shRNA. In HG-treated podocytes, the level of phospho-Smad3Ser423/425 and phospho-ezrinThr567 was increased significantly, which was accompanied by the reduction of cAMP and phospho-PKAThr197. HG-induced apoptosis was significantly prevented by the Smad3-inhibitor SIS3 or shRNA-Smad3. In podocytes expressing shRNA-ezrin or shRNA-Nox4, apoptosis was remarkably mitigated following HG treatment. HG-induced upregulation of phospho-ezrinThr567 and downregulation of phospho-PKAThr197 was significantly prevented by SIS3, shRNA-ezrin or shRNA-Smad3. Forskolin, a PKA activator, significantly inhibited HG-mediated upregulation of Nox4 expression, ROS generation, and apoptosis. Additionally, an increase in the ROS level was prohibited in HG-treated podocytes with the knockdown of Nox4, Smad3, or ezrin. Taken together, our findings provided evidence that Smad3-mediated ezrin activation upregulates Nox4 expression and ROS production, by suppressing PKA activity, which may at least in part contribute to HG-induced podocyte apoptosis.

摘要

足细胞是糖尿病肾病等蛋白尿性肾脏疾病的主要靶标。高血糖(HG)导致足细胞损伤的潜在分子机制尚不清楚。本研究探讨了 Smad3、ezrin 和蛋白激酶 A(PKA)在 HG 处理的足细胞中 NADPH 氧化酶(Nox4)表达、活性氧(ROS)产生和细胞凋亡中的调节作用。培养和分化人足细胞系,然后用 30mM HG 处理。使用 TUNEL 和 DCF 测定法分别评估细胞凋亡和细胞内 ROS 水平。使用 Western blot 评估 Nox4、磷酸化 Smad3Ser423/425、磷酸化 PKAThr197 和磷酸化 ezrinThr567 的表达。ELISA 用于定量细胞内 cAMP 浓度和 PKA 活性。通过慢病毒 shRNA 抑制 Smad3、Nox4 和 ezrin 的表达。在 HG 处理的足细胞中,磷酸化 Smad3Ser423/425 和磷酸化 ezrinThr567 的水平显著增加,同时 cAMP 和磷酸化 PKAThr197 的水平降低。Smad3 抑制剂 SIS3 或 shRNA-Smad3 显著阻止了 HG 诱导的细胞凋亡。在表达 shRNA-ezrin 或 shRNA-Nox4 的足细胞中,HG 处理后细胞凋亡明显减轻。SIS3、shRNA-ezrin 或 shRNA-Smad3 显著阻止了 HG 诱导的磷酸化 ezrinThr567 上调和磷酸化 PKAThr197 下调。PKA 激活剂 Forskolin 显著抑制了 HG 介导的 Nox4 表达、ROS 生成和细胞凋亡的上调。此外,在敲低 Nox4、Smad3 或 ezrin 的 HG 处理的足细胞中,ROS 水平的升高也受到了抑制。总之,我们的研究结果提供了证据,表明 Smad3 介导的 ezrin 激活通过抑制 PKA 活性上调 Nox4 表达和 ROS 产生,这可能至少部分导致 HG 诱导的足细胞凋亡。

https://cdn.ncbi.nlm.nih.gov/pmc/blobs/6846/8181897/049d415c3629/biolopen-10-055012-g1.jpg

文献AI研究员

20分钟写一篇综述,助力文献阅读效率提升50倍。

立即体验

用中文搜PubMed

大模型驱动的PubMed中文搜索引擎

马上搜索

文档翻译

学术文献翻译模型,支持多种主流文档格式。

立即体验