Faculty of Biochemistry and Molecular Medicine and Biocenter Oulu, University of Oulu, Oulu, Finland.
Faculty of Biochemistry and Molecular Medicine and Biocenter Oulu, University of Oulu, Oulu, Finland.
Redox Biol. 2020 Oct;37:101750. doi: 10.1016/j.redox.2020.101750. Epub 2020 Oct 7.
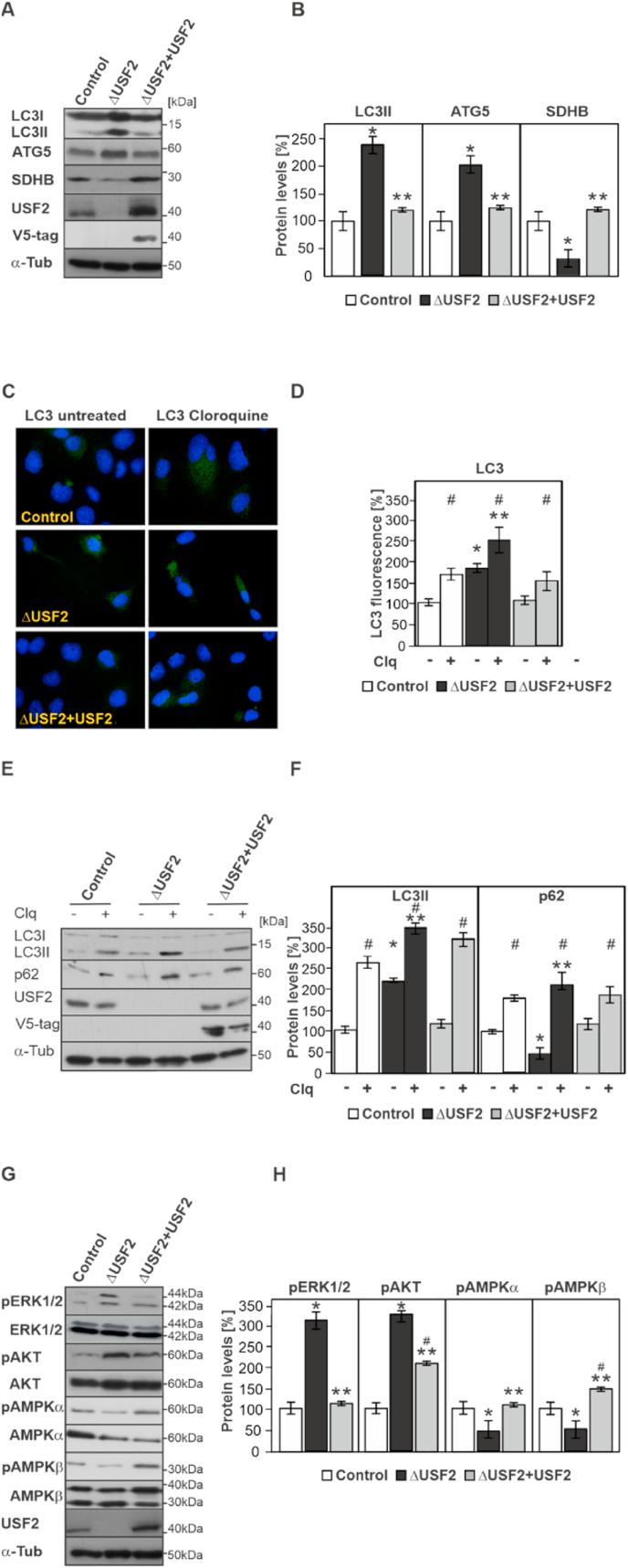
The upstream stimulatory factor 2 (USF2) is a transcription factor implicated in several cellular processes and among them, tumor development seems to stand out. However, the data with respect to the role of USF2 in tumor development are conflicting suggesting that it acts either as tumor promoter or suppressor. Here we show that absence of USF2 promotes proliferation and migration. Thereby, we reveal a previously unknown function of USF2 in mitochondrial homeostasis. Mechanistically, we demonstrate that deficiency of USF2 promotes survival by inducing mitophagy in a ROS-sensitive manner by activating both ERK1/2 and AKT. Altogether, this study supports USF2's function as tumor suppressor and highlights its novel role for mitochondrial function and energy homeostasis thereby linking USF2 to conditions such as insulin resistance, type-2 diabetes mellitus, and the metabolic syndrome.
上游刺激因子 2(USF2)是一种转录因子,涉及多种细胞过程,其中肿瘤的发生似乎尤为突出。然而,关于 USF2 在肿瘤发生中的作用的数据相互矛盾,表明它既可以作为肿瘤促进因子,也可以作为肿瘤抑制因子。在这里,我们发现 USF2 的缺失会促进增殖和迁移。由此,我们揭示了 USF2 在维持线粒体稳态方面的一个以前未知的功能。从机制上讲,我们证明了 USF2 通过以 ROS 敏感的方式激活 ERK1/2 和 AKT 来诱导细胞自噬,从而促进生存。总之,这项研究支持了 USF2 作为肿瘤抑制因子的功能,并强调了其在维持线粒体功能和能量稳态方面的新作用,从而将 USF2 与胰岛素抵抗、2 型糖尿病和代谢综合征等疾病联系起来。