• 文献检索
  • 文档翻译
  • 深度研究
  • 学术资讯
  • Suppr Zotero 插件Zotero 插件
  • 邀请有礼
  • 套餐&价格
  • 历史记录
应用&插件
Suppr Zotero 插件Zotero 插件浏览器插件Mac 客户端Windows 客户端微信小程序
定价
高级版会员购买积分包购买API积分包
服务
文献检索文档翻译深度研究API 文档MCP 服务
关于我们
关于 Suppr公司介绍联系我们用户协议隐私条款
关注我们

Suppr 超能文献

核心技术专利:CN118964589B侵权必究
粤ICP备2023148730 号-1Suppr @ 2026

文献检索

告别复杂PubMed语法,用中文像聊天一样搜索,搜遍4000万医学文献。AI智能推荐,让科研检索更轻松。

立即免费搜索

文件翻译

保留排版,准确专业,支持PDF/Word/PPT等文件格式,支持 12+语言互译。

免费翻译文档

深度研究

AI帮你快速写综述,25分钟生成高质量综述,智能提取关键信息,辅助科研写作。

立即免费体验

基于串联质量标签的血清蛋白质组分析用于发现年轻杜氏肌营养不良男孩的生物标志物

Tandem Mass Tag-Based Serum Proteome Profiling for Biomarker Discovery in Young Duchenne Muscular Dystrophy Boys.

作者信息

Alayi Tchilabalo D, Tawalbeh Shefa M, Ogundele Michael, Smith Holly R, Samsel Alison M, Barbieri Marissa L, Hathout Yetrib

机构信息

Department of Pharmaceutical Science, School of Pharmacy and Pharmaceutical Sciences, Binghamton University-SUNY, Johnson City, New York 13790, United States.

Department of Biomedical Engineering, Binghamton University-SUNY, 4400 Vestal Pkwy E, Binghamton, New York 13902, United States.

出版信息

ACS Omega. 2020 Oct 6;5(41):26504-26517. doi: 10.1021/acsomega.0c03206. eCollection 2020 Oct 20.

DOI:10.1021/acsomega.0c03206
PMID:33110978
原文链接:https://pmc.ncbi.nlm.nih.gov/articles/PMC7581259/
Abstract

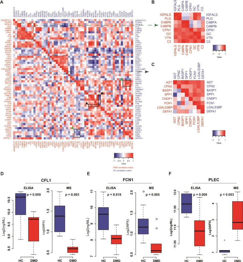
Blood-accessible molecular biomarkers are becoming highly attractive tools to assess disease progression and response to therapies in Duchenne muscular dystrophy (DMD) especially in very young patients for whom other outcome measures remain subjective and challenging. In this study, we have standardized a highly specific and reproducible multiplexing mass spectrometry method using the tandem mass tag (TMT) strategy in combination with depletion of abundant proteins from serum and high-pH reversed-phase peptide fractionation. Differential proteome profiling of 4 year-old DMD boys ( = 9) and age-matched healthy controls ( = 9) identified 38 elevated and 50 decreased serum proteins (adjusted < 0.05, FDR <0.05) in the DMD group relative to the healthy control group. As expected, we confirmed previously reported biomarkers but also identified novel biomarkers. These included novel muscle injury-associated biomarkers such as telethonin, smoothelin-like protein 1, cofilin-1, and plectin, additional muscle-specific enzymes such as UTP-glucose-1-phosphate uridylyltransferase, aspartate aminotransferase, pyruvate kinase PKM, lactotransferrin, tissue alpha-l-fucosidase, pantetheinase, and ficolin-1, and some pro-inflammatory and cell adhesion-associated biomarkers such as leukosialin, macrophage receptor MARCO, vitronectin, galectin-3-binding protein, and ProSAAS. The workflow including serum depletion, sample processing, and mass spectrometry analysis was found to be reproducible and stable over time with CV < 20%. Furthermore, the method was found to be superior in terms of specificity compared to other multiplexing affinity-based methods. These findings demonstrate the specificity and reliability of TMT-based mass spectrometry methods in detection and identification of serum biomarkers in presymptomatic young DMD patients.

摘要

血液中可检测到的分子生物标志物正成为评估杜氏肌营养不良症(DMD)疾病进展和治疗反应的极具吸引力的工具,尤其是对于非常年幼的患者,其他结局指标仍然主观且具有挑战性。在本研究中,我们使用串联质量标签(TMT)策略,结合血清中丰富蛋白质的去除和高pH反相肽分级分离,标准化了一种高度特异且可重复的多重质谱方法。对9名4岁DMD男孩和9名年龄匹配的健康对照进行差异蛋白质组分析,结果显示,与健康对照组相比,DMD组中有38种血清蛋白升高,50种血清蛋白降低(校正P<0.05,错误发现率<0.05)。正如预期的那样,我们证实了先前报道的生物标志物,但也发现了新的生物标志物。这些新生物标志物包括与肌肉损伤相关的新生物标志物,如隐钙素、类平滑肌蛋白1、丝切蛋白-1和网蛋白;其他肌肉特异性酶,如尿苷三磷酸-葡萄糖-1-磷酸尿苷酰转移酶、天冬氨酸转氨酶、丙酮酸激酶PKM、乳铁转铁蛋白、组织α-L-岩藻糖苷酶、泛硫乙胺酶和纤维胶凝蛋白-1;以及一些与促炎和细胞黏附相关的生物标志物,如白细胞涎酸蛋白、巨噬细胞受体MARCO、玻连蛋白、半乳糖凝集素-3结合蛋白和前体分泌蛋白原相关神经肽。包括血清去除、样品处理和质谱分析在内的工作流程随着时间的推移具有可重复性和稳定性,变异系数<20%。此外,与其他基于多重亲和的方法相比,该方法在特异性方面表现更优。这些发现证明了基于TMT的质谱方法在检测和识别症状前年轻DMD患者血清生物标志物方面的特异性和可靠性。

https://cdn.ncbi.nlm.nih.gov/pmc/blobs/74ad/7581259/a3a1d94b2010/ao0c03206_0005.jpg
https://cdn.ncbi.nlm.nih.gov/pmc/blobs/74ad/7581259/9ff967fb3998/ao0c03206_0002.jpg
https://cdn.ncbi.nlm.nih.gov/pmc/blobs/74ad/7581259/5b1a223f8a09/ao0c03206_0003.jpg
https://cdn.ncbi.nlm.nih.gov/pmc/blobs/74ad/7581259/2a4045815550/ao0c03206_0004.jpg
https://cdn.ncbi.nlm.nih.gov/pmc/blobs/74ad/7581259/a3a1d94b2010/ao0c03206_0005.jpg
https://cdn.ncbi.nlm.nih.gov/pmc/blobs/74ad/7581259/9ff967fb3998/ao0c03206_0002.jpg
https://cdn.ncbi.nlm.nih.gov/pmc/blobs/74ad/7581259/5b1a223f8a09/ao0c03206_0003.jpg
https://cdn.ncbi.nlm.nih.gov/pmc/blobs/74ad/7581259/2a4045815550/ao0c03206_0004.jpg
https://cdn.ncbi.nlm.nih.gov/pmc/blobs/74ad/7581259/a3a1d94b2010/ao0c03206_0005.jpg

相似文献

1
Tandem Mass Tag-Based Serum Proteome Profiling for Biomarker Discovery in Young Duchenne Muscular Dystrophy Boys.基于串联质量标签的血清蛋白质组分析用于发现年轻杜氏肌营养不良男孩的生物标志物
ACS Omega. 2020 Oct 6;5(41):26504-26517. doi: 10.1021/acsomega.0c03206. eCollection 2020 Oct 20.
2
Validation of Chemokine Biomarkers in Duchenne Muscular Dystrophy.杜氏肌营养不良症中趋化因子生物标志物的验证
Life (Basel). 2021 Aug 13;11(8):827. doi: 10.3390/life11080827.
3
Orthogonal proteomics methods warrant the development of Duchenne muscular dystrophy biomarkers.正交蛋白质组学方法有助于杜氏肌营养不良症生物标志物的开发。
Clin Proteomics. 2023 Jun 12;20(1):23. doi: 10.1186/s12014-023-09412-1.
4
Proteomics profiling of urine reveals specific titin fragments as biomarkers of Duchenne muscular dystrophy.尿蛋白质组学分析显示特定的肌联蛋白片段可作为杜氏肌营养不良症的生物标志物。
Neuromuscul Disord. 2014 Jul;24(7):563-73. doi: 10.1016/j.nmd.2014.03.012. Epub 2014 Apr 13.
5
Large-scale serum protein biomarker discovery in Duchenne muscular dystrophy.杜氏肌营养不良症中大规模血清蛋白生物标志物的发现
Proc Natl Acad Sci U S A. 2015 Jun 9;112(23):7153-8. doi: 10.1073/pnas.1507719112. Epub 2015 May 26.
6
Clinical utility of serum biomarkers in Duchenne muscular dystrophy.血清生物标志物在杜氏肌营养不良症中的临床应用
Clin Proteomics. 2016 Apr 5;13:9. doi: 10.1186/s12014-016-9109-x. eCollection 2016.
7
Serum miR-206 and other muscle-specific microRNAs as non-invasive biomarkers for Duchenne muscular dystrophy.血清 miR-206 和其他肌肉特异性 microRNAs 作为杜氏肌营养不良症的非侵入性生物标志物。
J Neurochem. 2014 Jun;129(5):877-83. doi: 10.1111/jnc.12662. Epub 2014 Feb 12.
8
Discovery of potential urine-accessible metabolite biomarkers associated with muscle disease and corticosteroid response in the mdx mouse model for Duchenne.发现与杜氏肌营养不良症的 mdx 小鼠模型中的肌肉疾病和皮质类固醇反应相关的潜在尿可及代谢物生物标志物。
PLoS One. 2019 Jul 16;14(7):e0219507. doi: 10.1371/journal.pone.0219507. eCollection 2019.
9
Non-Invasive Biomarkers for Duchenne Muscular Dystrophy and Carrier Detection.杜氏肌营养不良症及携带者检测的非侵入性生物标志物
Molecules. 2015 Jun 17;20(6):11154-72. doi: 10.3390/molecules200611154.
10
Streamlined Tandem Mass Tag (SL-TMT) Protocol: An Efficient Strategy for Quantitative (Phospho)proteome Profiling Using Tandem Mass Tag-Synchronous Precursor Selection-MS3.简化串联质量标签 (SL-TMT) 方案:串联质量标签-同步选择前体-MS3 用于定量 (磷酸化) 蛋白质组学分析的有效策略。
J Proteome Res. 2018 Jun 1;17(6):2226-2236. doi: 10.1021/acs.jproteome.8b00217. Epub 2018 May 16.

引用本文的文献

1
Serum protein biomarker signature of Duchenne muscular dystrophy.杜氏肌营养不良症的血清蛋白生物标志物特征
Eur J Transl Myol. 2025 Jun 27;35(2). doi: 10.4081/ejtm.2025.13956. Epub 2025 May 28.
2
Correlation of plasma plectin levels with small intracranial aneurysms instability and prognosis.血浆桥粒斑蛋白水平与颅内小动脉瘤不稳定性及预后的相关性
Neurosurg Rev. 2025 May 16;48(1):420. doi: 10.1007/s10143-025-03577-z.
3
Draft Guidance for Industry Duchenne Muscular Dystrophy, Becker Muscular Dystrophy, and Related Dystrophinopathies - Developing Potential Treatments for the Entire Spectrum of Disease.

本文引用的文献

1
Proteomic and Metabolomic Characterization of COVID-19 Patient Sera.COVID-19 患者血清的蛋白质组学和代谢组学特征。
Cell. 2020 Jul 9;182(1):59-72.e15. doi: 10.1016/j.cell.2020.05.032. Epub 2020 May 28.
2
Longitudinal serum biomarker screening identifies malate dehydrogenase 2 as candidate prognostic biomarker for Duchenne muscular dystrophy.纵向血清生物标志物筛查确定苹果酸脱氢酶2为杜氏肌营养不良症的候选预后生物标志物。
J Cachexia Sarcopenia Muscle. 2020 Apr;11(2):505-517. doi: 10.1002/jcsm.12517. Epub 2019 Dec 27.
3
Plasma vitronectin is reduced in patients with myasthenia gravis: Diagnostic and pathophysiological potential.
行业指南草案:杜氏肌营养不良症、贝克肌营养不良症和相关肌营养不良症——为整个疾病谱开发潜在的治疗方法。
J Neuromuscul Dis. 2024;11(2):499-523. doi: 10.3233/JND-230219.
4
How Can Proteomics Help to Elucidate the Pathophysiological Crosstalk in Muscular Dystrophy and Associated Multi-System Dysfunction?蛋白质组学如何有助于阐明肌营养不良症及相关多系统功能障碍中的病理生理串扰?
Proteomes. 2024 Jan 16;12(1):4. doi: 10.3390/proteomes12010004.
5
Integrated genomic, proteomic and cognitive assessment in Duchenne Muscular Dystrophy suggest astrocyte centric pathology.杜氏肌营养不良症的综合基因组、蛋白质组和认知评估表明以星形胶质细胞为中心的病理学特征。
Heliyon. 2023 Jul 25;9(8):e18530. doi: 10.1016/j.heliyon.2023.e18530. eCollection 2023 Aug.
6
Orthogonal proteomics methods warrant the development of Duchenne muscular dystrophy biomarkers.正交蛋白质组学方法有助于杜氏肌营养不良症生物标志物的开发。
Clin Proteomics. 2023 Jun 12;20(1):23. doi: 10.1186/s12014-023-09412-1.
7
Urine proteomics by mass spectrometry identifies proteins involved in key pathogenic pathways in patients with juvenile dermatomyositis.质谱法尿液蛋白质组学鉴定出少年皮肌炎患者关键致病途径中的相关蛋白。
Rheumatology (Oxford). 2023 Sep 1;62(9):3161-3168. doi: 10.1093/rheumatology/kead033.
8
Histopathology of Duchenne muscular dystrophy in correlation with changes in proteomic biomarkers.杜氏肌营养不良症的组织病理学与蛋白质组生物标志物变化的相关性。
Histol Histopathol. 2022 Feb;37(2):101-116. doi: 10.14670/HH-18-403. Epub 2021 Dec 7.
9
Validation of Chemokine Biomarkers in Duchenne Muscular Dystrophy.杜氏肌营养不良症中趋化因子生物标志物的验证
Life (Basel). 2021 Aug 13;11(8):827. doi: 10.3390/life11080827.
重症肌无力患者血浆玻连蛋白水平降低:诊断及病理生理学意义
J Circ Biomark. 2019 Sep 11;8:1849454419875912. doi: 10.1177/1849454419875912. eCollection 2019 Jan-Dec.
4
Disease-specific and glucocorticoid-responsive serum biomarkers for Duchenne Muscular Dystrophy.用于杜氏肌营养不良症的疾病特异性和糖皮质激素反应性血清生物标志物。
Sci Rep. 2019 Aug 21;9(1):12167. doi: 10.1038/s41598-019-48548-9.
5
Restoring Dystrophin Expression in Duchenne Muscular Dystrophy: Current Status of Therapeutic Approaches.恢复杜氏肌营养不良症中的抗肌萎缩蛋白表达:治疗方法的现状
J Pers Med. 2019 Jan 7;9(1):1. doi: 10.3390/jpm9010001.
6
In Aptamers They Trust: The Caveats of the SOMAscan Biomarker Discovery Platform from SomaLogic.他们信赖的适配体:来自SomaLogic的SOMAscan生物标志物发现平台的注意事项
Circulation. 2018 Nov 27;138(22):2482-2485. doi: 10.1161/CIRCULATIONAHA.118.036823. Epub 2018 Nov 26.
7
The PRIDE database and related tools and resources in 2019: improving support for quantification data.PRIDE 数据库及相关工具和资源在 2019 年的进展:提高定量数据支持。
Nucleic Acids Res. 2019 Jan 8;47(D1):D442-D450. doi: 10.1093/nar/gky1106.
8
Plasma Gelsolin: Indicator of Inflammation and Its Potential as a Diagnostic Tool and Therapeutic Target.血浆凝胶蛋白:炎症标志物及其作为诊断工具和治疗靶点的潜力。
Int J Mol Sci. 2018 Aug 25;19(9):2516. doi: 10.3390/ijms19092516.
9
Bone Health and Endocrine Care of Boys with Duchenne Muscular Dystrophy: Data from the MD STARnet.男孩杜氏肌营养不良症的骨骼健康和内分泌护理:来自 MD STARnet 的数据。
J Neuromuscul Dis. 2018;5(4):497-507. doi: 10.3233/JND-180317.
10
Biomarkers of Duchenne muscular dystrophy: current findings.杜氏肌营养不良症的生物标志物:当前研究结果
Degener Neurol Neuromuscul Dis. 2018 Jan 25;8:1-13. doi: 10.2147/DNND.S121099. eCollection 2018.