Suppr超能文献

肝细胞癌中肿瘤浸润性T细胞亚群的功能与临床特征

Functional and Clinical Characterization of Tumor-Infiltrating T Cell Subpopulations in Hepatocellular Carcinoma.

作者信息

Li Jianguo, Zhou Jin, Kai Shuangshuang, Wang Can, Wang Daijun, Jiang Jiying

机构信息

Schools of Medicine and Pharmacy, Weifang Medical University, Weifang, China.

出版信息

Front Genet. 2020 Sep 30;11:586415. doi: 10.3389/fgene.2020.586415. eCollection 2020.

Abstract

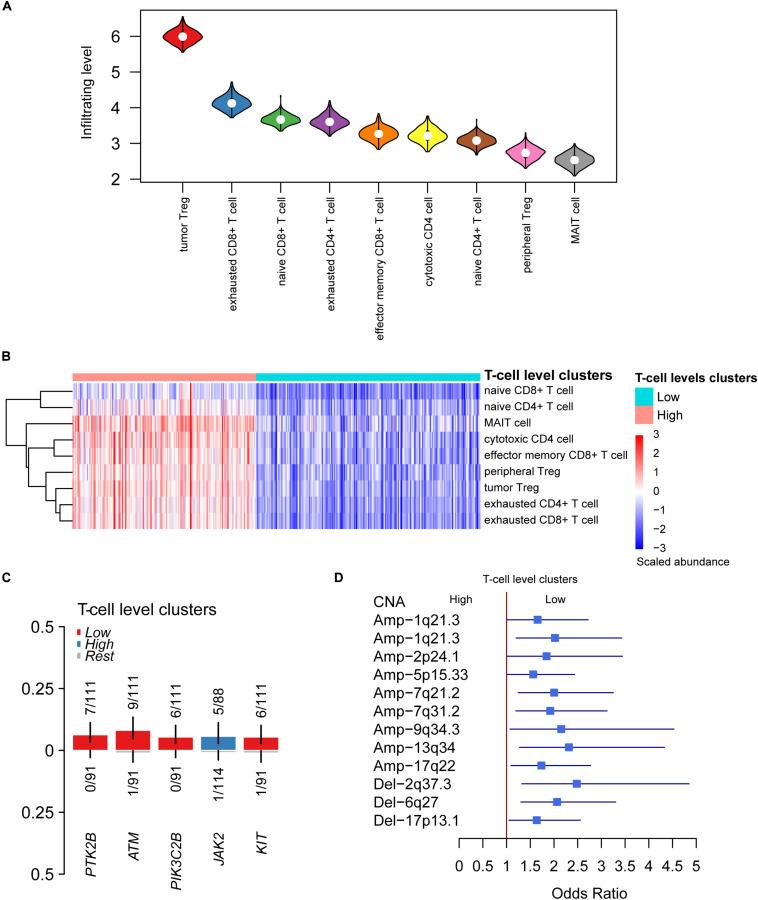
Tumor-infiltrating T-lymphocytes are defined as T-lymphocytes that infiltrated into tumor tissues; however, their composition, clinical significance, and underlying mechanism in hepatocellular carcinoma (HCC) and adjacent non-tumor tissues are still not completely understood. Herein, we collected marker genes of T cell subpopulations from a previous study and estimated their relative infiltrating levels in HCC and adjacent non-tumor tissues. Specifically, the infiltrating levels of all the T cells were significantly reduced in HCC as compared with non-tumor tissues. Unsupervised clustering of the HCC samples by the T cell infiltrating levels revealed that the HCC samples could be clearly classified into two groups. The driver genes, including , , , and , and several CNAs were observed to be associated with reduced T cell infiltrating levels. Particularly, deletion of TP53 more frequently occurred in low T cell infiltration HCC samples and resulted in its downregulation and cell cycle progression, indicating that cell cycle progression was closely associated with reduced T cell infiltration. In contrast, for the samples with high infiltration T cells, its immune evasion might be regulated by the immune checkpoint regulators, such as PD-1/PD-L1 and CTLA4. Moreover, Olaparib, one of the PARP inhibitors, and immune checkpoint inhibitors might be therapeutic candidates for the samples from the two T cell infiltrating clusters. Clinically, the tumor-infiltrating levels of cytotoxic CD4 cell, Mucosal associated invariant T (MAIT) cell, and exhausted CD8 T cell might be used as predictors for vascular invasion, recurrence, and overall survival. Collectively, we systematically evaluated the clinical significance and potential molecular mechanisms of tumor-infiltrating T cell subpopulations in hepatocellular carcinoma, which might broaden our insights into the immunological features of HCC and provide potential immunotherapeutic targets.

摘要

肿瘤浸润性T淋巴细胞被定义为浸润到肿瘤组织中的T淋巴细胞;然而,它们在肝细胞癌(HCC)及癌旁非肿瘤组织中的组成、临床意义和潜在机制仍未完全明确。在此,我们从先前的一项研究中收集了T细胞亚群的标志物基因,并评估了它们在HCC及癌旁非肿瘤组织中的相对浸润水平。具体而言,与非肿瘤组织相比,HCC中所有T细胞的浸润水平均显著降低。根据T细胞浸润水平对HCC样本进行无监督聚类分析,结果显示HCC样本可清晰地分为两组。我们观察到包括 、 、 、 在内的驱动基因以及一些拷贝数变异与T细胞浸润水平降低有关。特别是,TP53缺失在低T细胞浸润的HCC样本中更频繁发生,并导致其下调和细胞周期进展,这表明细胞周期进展与T细胞浸润减少密切相关。相反,对于高浸润T细胞的样本,其免疫逃逸可能受免疫检查点调节因子如PD - 1/PD - L1和CTLA4的调控。此外,聚腺苷二磷酸核糖聚合酶(PARP)抑制剂之一奥拉帕利和免疫检查点抑制剂可能是这两个T细胞浸润簇样本的治疗候选药物。在临床上,细胞毒性CD4细胞、黏膜相关恒定T(MAIT)细胞和耗竭性CD8 T细胞的肿瘤浸润水平可能用作血管侵犯、复发和总生存期的预测指标。总体而言,我们系统地评估了肝细胞癌中肿瘤浸润性T细胞亚群的临床意义和潜在分子机制,这可能拓宽我们对HCC免疫特征的认识,并提供潜在的免疫治疗靶点。

https://cdn.ncbi.nlm.nih.gov/pmc/blobs/d80f/7561438/553e921ea76b/fgene-11-586415-g001.jpg

文献AI研究员

20分钟写一篇综述,助力文献阅读效率提升50倍。

立即体验

用中文搜PubMed

大模型驱动的PubMed中文搜索引擎

马上搜索

文档翻译

学术文献翻译模型,支持多种主流文档格式。

立即体验