Suppr超能文献

一种变异体影响心脏型(Na1.5)和脑型(Na1.1)钠电流,并导致复杂的脑和心脏合并症。

An Variant Affects Both Cardiac-Type (Na1.5) and Brain-Type (Na1.1) Sodium Currents and Contributes to Complex Concomitant Brain and Cardiac Disorders.

作者信息

Martinez-Moreno Rebecca, Selga Elisabet, Riuró Helena, Carreras David, Parnes Mered, Srinivasan Chandra, Wangler Michael F, Pérez Guillermo J, Scornik Fabiana S, Brugada Ramon

机构信息

Departament de Ciències Mèdiques, Facultat de Medicina, Universitat de Girona, Girona, Spain.

Cardiovascular Genetics Center, Institut d'Investigació Biomèdica de Girona Dr. Josep Trueta, Girona, Spain.

出版信息

Front Cell Dev Biol. 2020 Sep 29;8:528742. doi: 10.3389/fcell.2020.528742. eCollection 2020.

Abstract

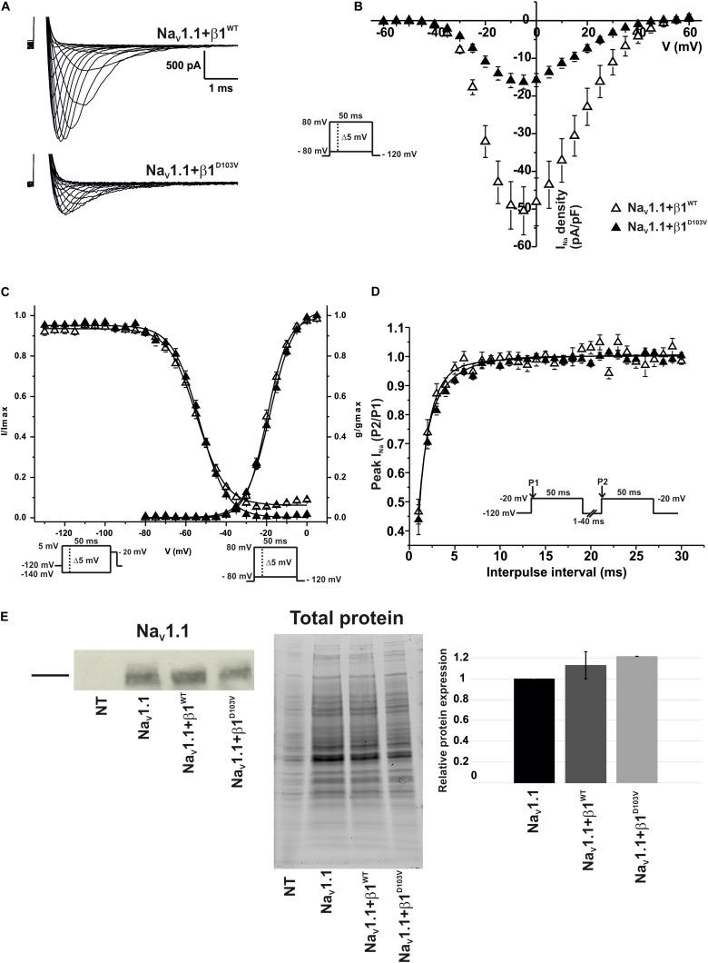
Voltage-gated sodium (Na) channels are transmembrane proteins that initiate and propagate neuronal and cardiac action potentials. Na channel β subunits have been widely studied due to their modulatory role. Mice null for , which encodes Na β1 and β1b subunits, have defects in neuronal development and excitability, spontaneous generalized seizures, cardiac arrhythmias, and early mortality. A mutation in exon 3 of , c.308A>T leading to β1_p.D103V and β1b_p.D103V, was previously found in a patient with a history of proarrhythmic conditions with progressive atrial standstill as well as cognitive and motor deficits accompanying structural brain abnormalities. We investigated whether β1 or β1b subunits carrying this mutation affect Na1.5 and/or Na1.1 currents using a whole cell patch-clamp technique in tsA201 cells. We observed a decrease in sodium current density in cells co-expressing Na1.5 or Na1.1 and β1 compared to β1. Interestingly, β1b did not affect Na1.1 sodium current density but induced a positive shift in the voltage dependence of inactivation and a faster recovery from inactivation compared to β1b. The β1b isoform did not affect Na1.5 current properties. Although the _c.308A>T mutation may not be the sole cause of the patient's symptoms, we observed a clear loss of function in both cardiac and brain sodium channels. Our results suggest that the mutant β1 and β1b subunits play a fundamental role in the observed electrical dysfunction.

摘要

电压门控钠(Na)通道是跨膜蛋白,可引发并传导神经元和心脏动作电位。由于其调节作用,Na通道β亚基已得到广泛研究。编码Naβ1和β1b亚基的基因敲除小鼠存在神经元发育和兴奋性缺陷、自发性全身性癫痫发作、心律失常以及早期死亡。先前在一名有促心律失常病史且伴有进行性心房停搏以及伴有结构性脑异常的认知和运动缺陷的患者中发现了该基因第3外显子的一个突变,即c.308A>T,导致β1_p.D103V和β1b_p.D103V。我们使用全细胞膜片钳技术在tsA201细胞中研究携带该突变的β1或β1b亚基是否会影响Na1.5和/或Na1.1电流。我们观察到,与野生型β1相比,共表达Na1.5或Na1.1与β1的细胞中钠电流密度降低。有趣的是,β1b不影响Na1.1钠电流密度,但与野生型β1b相比,它使失活电压依赖性发生正向偏移,并从失活状态恢复得更快。β1b同工型不影响Na1.5电流特性。尽管c.308A>T突变可能不是该患者症状的唯一原因,但我们观察到心脏和脑钠通道均出现明显的功能丧失。我们的结果表明,突变的β1和β1b亚基在观察到的电功能障碍中起重要作用。

https://cdn.ncbi.nlm.nih.gov/pmc/blobs/c1dc/7550680/574a65531d3c/fcell-08-528742-g001.jpg

文献检索

告别复杂PubMed语法,用中文像聊天一样搜索,搜遍4000万医学文献。AI智能推荐,让科研检索更轻松。

立即免费搜索

文件翻译

保留排版,准确专业,支持PDF/Word/PPT等文件格式,支持 12+语言互译。

免费翻译文档

深度研究

AI帮你快速写综述,25分钟生成高质量综述,智能提取关键信息,辅助科研写作。

立即免费体验