Suppr超能文献

MAIR-II缺乏通过抑制TLR9介导的巨噬细胞活化改善心肌梗死后的心脏重塑。

MAIR-II deficiency ameliorates cardiac remodelling post-myocardial infarction by suppressing TLR9-mediated macrophage activation.

作者信息

Yonebayashi Saori, Tajiri Kazuko, Murakoshi Nobuyuki, Xu Dongzhu, Li Siqi, Feng Duo, Okabe Yuta, Yuan Zixun, Song Zonghu, Aonuma Kazuhiro, Shibuya Akira, Aonuma Kazutaka, Ieda Masaki

机构信息

Graduate School of Comprehensive Human Sciences, University of Tsukuba, Tsukuba, Japan.

Department of Cardiology, Faculty of Medicine, University of Tsukuba, Tsukuba, Japan.

出版信息

J Cell Mol Med. 2020 Dec;24(24):14481-14490. doi: 10.1111/jcmm.16070. Epub 2020 Nov 2.

Abstract

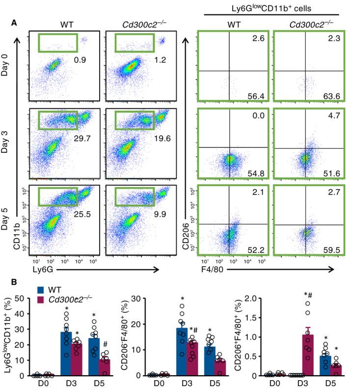
Macrophages are fundamental components of inflammation in post-myocardial infarction (MI) and contribute to adverse cardiac remodelling and heart failure. However, the regulatory mechanisms in macrophage activation have not been fully elucidated. Previous studies showed that myeloid-associated immunoglobulin-like receptor II (MAIR-II) is involved in inflammatory responses in macrophages. However, its role in MI is unknown. Thus, this study aimed to determine a novel role and mechanism of MAIR-II in MI. We first identified that MAIR-II-positive myeloid cells were abundant from post-MI days 3 to 5 in infarcted hearts of C57BL/6J (WT) mice induced by permanent left coronary artery ligation. Compared to WT, MAIR-II-deficient (Cd300c2 ) mice had longer survival, ameliorated cardiac remodelling, improved cardiac function and smaller infarct sizes. Moreover, we detected lower pro-inflammatory cytokine and fibrotic gene expressions in Cd300c2 -infarcted hearts. These mice also had less infiltrating pro-inflammatory macrophages following MI. To elucidate a novel molecular mechanism of MAIR-II, we considered macrophage activation by Toll-like receptor (TLR) 9-mediated inflammation. In vitro, we observed that Cd300c2 bone marrow-derived macrophages stimulated by a TLR9 agonist expressed less pro-inflammatory cytokines compared to WT. In conclusion, MAIR-II may enhance inflammation via TLR9-mediated macrophage activation in MI, leading to adverse cardiac remodelling and poor prognosis.

摘要

巨噬细胞是心肌梗死后炎症反应的基本组成部分,参与不良心脏重塑和心力衰竭的发生发展。然而,巨噬细胞激活的调控机制尚未完全阐明。以往研究表明,髓系相关免疫球蛋白样受体II(MAIR-II)参与巨噬细胞的炎症反应。然而,其在心肌梗死中的作用尚不清楚。因此,本研究旨在确定MAIR-II在心肌梗死中的新作用和机制。我们首先发现,在永久性左冠状动脉结扎诱导的C57BL/6J(野生型)小鼠梗死心脏中,MAIR-II阳性髓系细胞在心肌梗死后第3至5天大量存在。与野生型相比,MAIR-II缺陷(Cd300c2)小鼠生存期更长,心脏重塑改善,心脏功能增强,梗死面积更小。此外,我们检测到Cd300c2梗死心脏中促炎细胞因子和纤维化基因表达较低。这些小鼠在心肌梗死后浸润的促炎巨噬细胞也较少。为了阐明MAIR-II的新分子机制,我们考虑了Toll样受体(TLR)9介导的炎症对巨噬细胞的激活作用。在体外,我们观察到与野生型相比,经TLR9激动剂刺激的Cd300c2骨髓来源巨噬细胞表达的促炎细胞因子较少。总之,MAIR-II可能通过TLR9介导的巨噬细胞激活增强心肌梗死中的炎症反应,导致不良心脏重塑和预后不良。

https://cdn.ncbi.nlm.nih.gov/pmc/blobs/36b7/7753988/24a04c4af21d/JCMM-24-14481-g001.jpg

文献检索

告别复杂PubMed语法,用中文像聊天一样搜索,搜遍4000万医学文献。AI智能推荐,让科研检索更轻松。

立即免费搜索

文件翻译

保留排版,准确专业,支持PDF/Word/PPT等文件格式,支持 12+语言互译。

免费翻译文档

深度研究

AI帮你快速写综述,25分钟生成高质量综述,智能提取关键信息,辅助科研写作。

立即免费体验