Suppr超能文献

第一个细胞内环对于人 ABCG2 多药耐药转运蛋白的催化循环是必需的。

The first intracellular loop is essential for the catalytic cycle of the human ABCG2 multidrug resistance transporter.

机构信息

Max Perutz Labs Vienna, Center for Medical Biochemistry, Campus Vienna Biocenter, Medical University of Vienna, Austria.

St. Anna Children's Cancer Research Institute-CCRI, Vienna, Austria.

出版信息

FEBS Lett. 2020 Dec;594(23):4059-4075. doi: 10.1002/1873-3468.13994. Epub 2020 Nov 21.

Abstract

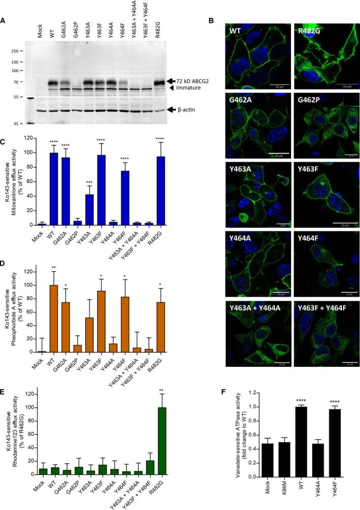
The human multidrug transporter ABCG2 is required for physiological detoxification and mediates anticancer drug resistance. Here, we identify pivotal residues in the first intracellular loop (ICL1), constituting an intrinsic part of the transmission interface. The architecture includes a triple helical bundle formed by the hot spot helix of the nucleotide-binding domain, the elbow helix, and ICL1. We show here that the highly conserved ICL1 residues G462, Y463, and Y464 are essential for the proper cross talk of the closed nucleotide-binding domain dimer with the transmembrane domains. Hence, ICL1 acts as a molecular spring, triggering the conformational switch of ABCG2 before substrate extrusion. These data suggest that the ABCG2 transmission interface may offer therapeutic options for the treatment of drug-resistant malignancies.

摘要

人源多药耐药相关蛋白 ABCG2 是生理解毒所必需的,并且介导抗癌药物耐药性。在这里,我们鉴定了构成跨膜传递界面固有部分的第一个细胞内环(ICL1)中的关键残基。该结构包括由核苷酸结合域热点螺旋、转角螺旋和 ICL1 组成的三螺旋束。我们在此表明,高度保守的 ICL1 残基 G462、Y463 和 Y464 对于关闭的核苷酸结合域二聚体与跨膜结构域的正确相互作用是必需的。因此,ICL1 充当分子弹簧,在底物外排之前触发 ABCG2 的构象转换。这些数据表明,ABCG2 的跨膜传递界面可能为治疗耐药性恶性肿瘤提供治疗选择。

https://cdn.ncbi.nlm.nih.gov/pmc/blobs/c229/7756363/fb5916fa8b2e/FEB2-594-4059-g001.jpg

文献AI研究员

20分钟写一篇综述,助力文献阅读效率提升50倍。

立即体验

用中文搜PubMed

大模型驱动的PubMed中文搜索引擎

马上搜索

文档翻译

学术文献翻译模型,支持多种主流文档格式。

立即体验