Engelhard Institute of Molecular Biology, Russian Academy of Sciences, 111991 Moscow, Russia.
Center for Precision Genome Editing and Genetic Technologies for Biomedicine, Engelhard Institute of Molecular Biology, 111991 Moscow, Russia.
Int J Mol Sci. 2020 Nov 6;21(21):8322. doi: 10.3390/ijms21218322.
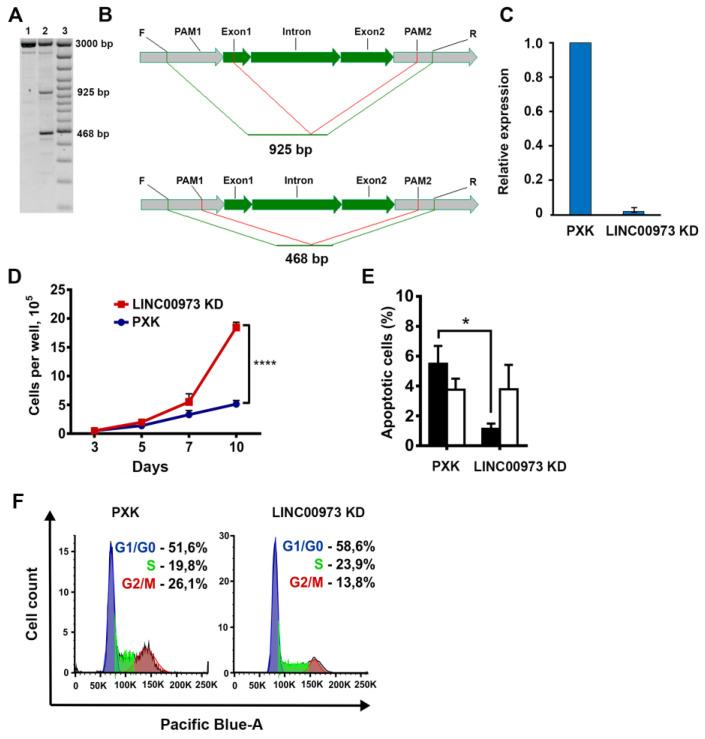
Overcoming drug resistance of cancer cells is the major challenge in molecular oncology. Here, we demonstrate that long non-coding RNA LINC00973 is up-regulated in normal and cancer cells of different origins upon treatment with different chemotherapeutics. Bioinformatics analysis shows that this is a consequence of DNA damage response pathway activation or mitotic arrest. Knockdown of decreases p21 levels, activates cellular proliferation of cancer cells, and suppresses apoptosis of drug-treated cells. We have found that LINC00973 strongly increases p21 protein content, possibly by blocking its degradation. Besides, we have found that ectopic over-expression of LINC00973 inhibits formation of the pro-survival p53-Ser15-P isoform, which preserves chromosome integrity. These results might open a new approach to the development of more efficient anti-cancer drugs.
克服癌细胞的耐药性是分子肿瘤学的主要挑战。在这里,我们证明了长链非编码 RNA LINC00973 在正常细胞和不同来源的癌细胞受到不同化疗药物处理时都会上调。生物信息学分析表明,这是 DNA 损伤反应途径激活或有丝分裂停滞的结果。下调 会降低 p21 水平,激活癌细胞的细胞增殖,并抑制药物处理细胞的凋亡。我们发现 LINC00973 能强烈增加 p21 蛋白含量,可能是通过阻止其降解。此外,我们还发现异位过表达 LINC00973 抑制了具有生存促进作用的 p53-Ser15-P 同工型的形成,从而维持了染色体的完整性。这些结果可能为开发更有效的抗癌药物开辟了新途径。