Department of Obstetrics and Gynecology, The First Hospital of Jilin University, Changchun, Jilin 130021, People's Republic of China.
Centre for Reproductive Medicine, Centre for Prenatal Diagnosis, The First Hospital of Jilin University, Changchun, Jilin 130021, People's Republic of China.
Drug Des Devel Ther. 2020 Nov 2;14:4659-4670. doi: 10.2147/DDDT.S274595. eCollection 2020.
Ectopic pregnancy (EP) is an ectopic embryo implantation occurred outside the uterine cavity. Nowadays, more attention have garnered in fast and effective treatment with less side effects. Pristimerin is known as the clinical application for anti-cancer, and the effect on EP therapy is still unclear.
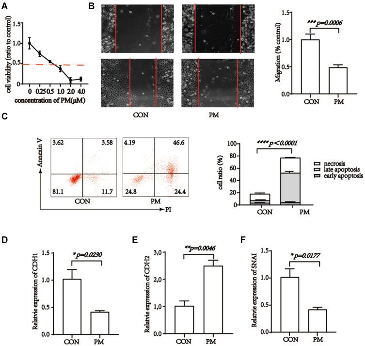
Trophoblast cell line HTR-8/SVneo was used; then, we performed cell counting kit-8 assay, wound healing assay, flow cytometry and real-time polymerase chain reaction analysis (RT-PCR) to detect the cell viability, migration ability, apoptosis and epithelial-mesenchymal transition (EMT) under pristimerin treatment. In addition, public bioinformatic database was used to discover the connection between molecular and genes. Finally, we used miRNA transfection and RT-PCR techniques to determine the underlying molecular mechanism.
We revealed that pristimerin inhibited trophoblast cells proliferation, migration and EMT, while induced trophoblast cell apoptosis. Furthermore, expression of miR-542-5p, AGO2 and EGFR was suppressed in HTR-8/SVneo cells post pristimerin treatment, and miR-542-5p silence showed the same effect. Combing pristimerin treatment and miR-542-5p silence showed a synergistic action.
Pristimerin could be an effective treatment to block embryo implantation by miR-542-5p and EGFR down-regulation.
宫外孕(EP)是指胚胎着床于子宫腔以外的部位。如今,人们越来越关注如何在减少副作用的前提下,实现快速有效的治疗。普瑞巴林已被应用于临床抗癌,但其对 EP 治疗的效果尚不清楚。
我们使用滋养层细胞系 HTR-8/SVneo;然后,我们通过细胞计数试剂盒-8 检测、划痕愈合试验、流式细胞术和实时聚合酶链反应分析(RT-PCR),检测普瑞巴林处理后细胞活力、迁移能力、凋亡和上皮间质转化(EMT)。此外,我们还使用公共生物信息数据库来发现分子和基因之间的联系。最后,我们使用 miRNA 转染和 RT-PCR 技术来确定潜在的分子机制。
我们发现普瑞巴林抑制滋养层细胞增殖、迁移和 EMT,并诱导滋养层细胞凋亡。此外,HTR-8/SVneo 细胞经普瑞巴林处理后 miR-542-5p、AGO2 和 EGFR 的表达受到抑制,miR-542-5p 沉默也表现出相同的效果。普瑞巴林处理联合 miR-542-5p 沉默显示出协同作用。
普瑞巴林可能通过下调 miR-542-5p 和 EGFR 来有效抑制胚胎着床。