• 文献检索
  • 文档翻译
  • 深度研究
  • 学术资讯
  • Suppr Zotero 插件Zotero 插件
  • 邀请有礼
  • 套餐&价格
  • 历史记录
应用&插件
Suppr Zotero 插件Zotero 插件浏览器插件Mac 客户端Windows 客户端微信小程序
定价
高级版会员购买积分包购买API积分包
服务
文献检索文档翻译深度研究API 文档MCP 服务
关于我们
关于 Suppr公司介绍联系我们用户协议隐私条款
关注我们

Suppr 超能文献

核心技术专利:CN118964589B侵权必究
粤ICP备2023148730 号-1Suppr @ 2026

文献检索

告别复杂PubMed语法,用中文像聊天一样搜索,搜遍4000万医学文献。AI智能推荐,让科研检索更轻松。

立即免费搜索

文件翻译

保留排版,准确专业,支持PDF/Word/PPT等文件格式,支持 12+语言互译。

免费翻译文档

深度研究

AI帮你快速写综述,25分钟生成高质量综述,智能提取关键信息,辅助科研写作。

立即免费体验

ARID1A 突变通过超增强子乙酰化促进 P300 依赖性子宫内膜浸润。

ARID1A Mutations Promote P300-Dependent Endometrial Invasion through Super-Enhancer Hyperacetylation.

机构信息

Department of Obstetrics, Gynecology, and Reproductive Biology, College of Human Medicine, Michigan State University, Grand Rapids, MI 49503, USA.

Genomics Core Facility, Van Andel Research Institute, Grand Rapids, MI 49503, USA.

出版信息

Cell Rep. 2020 Nov 10;33(6):108366. doi: 10.1016/j.celrep.2020.108366.

DOI:10.1016/j.celrep.2020.108366
PMID:33176148
原文链接:https://pmc.ncbi.nlm.nih.gov/articles/PMC7682620/
Abstract

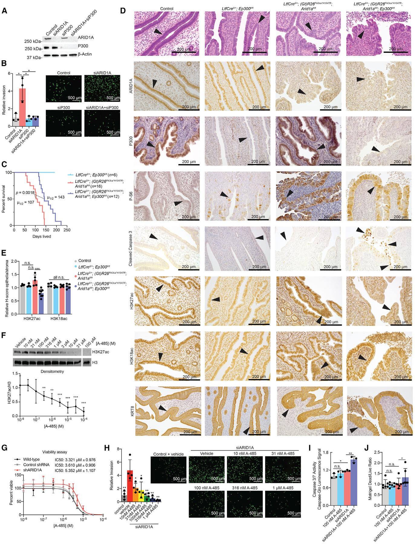
Endometriosis affects 1 in 10 women and is characterized by the presence of abnormal endometrium at ectopic sites. ARID1A mutations are observed in deeply invasive forms of the disease, often correlating with malignancy. To identify epigenetic dependencies driving invasion, we use an unbiased approach to map chromatin state transitions accompanying ARID1A loss in the endometrium. We show that super-enhancers marked by high H3K27 acetylation are strongly associated with ARID1A binding. ARID1A loss leads to H3K27 hyperacetylation and increased chromatin accessibility and enhancer RNA transcription at super-enhancers, but not typical enhancers, indicating that ARID1A normally prevents super-enhancer hyperactivation. ARID1A co-localizes with P300 at super-enhancers, and genetic or pharmacological inhibition of P300 in ARID1A mutant endometrial epithelia suppresses invasion and induces anoikis through the rescue of super-enhancer hyperacetylation. Among hyperactivated super-enhancers, SERPINE1 (PAI-1) is identified as an essential target gene driving ARID1A mutant endometrial invasion. Broadly, our findings provide rationale for therapeutic strategies targeting super-enhancers in ARID1A mutant endometrium.

摘要

子宫内膜异位症影响十分之一的女性,其特征是异位存在异常的子宫内膜。ARID1A 突变可见于疾病的深部浸润形式,常与恶性肿瘤相关。为了确定驱动侵袭的表观遗传依赖性,我们采用一种无偏的方法来绘制伴随子宫内膜 ARID1A 缺失的染色质状态转变图谱。我们表明,由高 H3K27 乙酰化标记的超级增强子与 ARID1A 结合密切相关。ARID1A 缺失导致 H3K27 超乙酰化,并增加超级增强子处的染色质可及性和增强子 RNA 转录,但不增加典型增强子,表明 ARID1A 通常可防止超级增强子过度激活。ARID1A 与 P300 在超级增强子上共定位,在 ARID1A 突变的子宫内膜上皮细胞中,通过拯救超级增强子的过度乙酰化,遗传或药理学抑制 P300 可抑制侵袭并诱导细胞凋亡。在过度激活的超级增强子中,SERPINE1(PAI-1)被鉴定为驱动 ARID1A 突变子宫内膜侵袭的必需靶基因。总的来说,我们的研究结果为针对 ARID1A 突变的子宫内膜中的超级增强子的治疗策略提供了依据。

https://cdn.ncbi.nlm.nih.gov/pmc/blobs/8965/7682620/974b9aaec6c7/nihms-1645784-f0008.jpg
https://cdn.ncbi.nlm.nih.gov/pmc/blobs/8965/7682620/549edd102269/nihms-1645784-f0002.jpg
https://cdn.ncbi.nlm.nih.gov/pmc/blobs/8965/7682620/ba5a031e2cf9/nihms-1645784-f0003.jpg
https://cdn.ncbi.nlm.nih.gov/pmc/blobs/8965/7682620/050329a3a9ce/nihms-1645784-f0004.jpg
https://cdn.ncbi.nlm.nih.gov/pmc/blobs/8965/7682620/02783187ef92/nihms-1645784-f0005.jpg
https://cdn.ncbi.nlm.nih.gov/pmc/blobs/8965/7682620/f25c9982b316/nihms-1645784-f0006.jpg
https://cdn.ncbi.nlm.nih.gov/pmc/blobs/8965/7682620/28b93389d125/nihms-1645784-f0007.jpg
https://cdn.ncbi.nlm.nih.gov/pmc/blobs/8965/7682620/974b9aaec6c7/nihms-1645784-f0008.jpg
https://cdn.ncbi.nlm.nih.gov/pmc/blobs/8965/7682620/549edd102269/nihms-1645784-f0002.jpg
https://cdn.ncbi.nlm.nih.gov/pmc/blobs/8965/7682620/ba5a031e2cf9/nihms-1645784-f0003.jpg
https://cdn.ncbi.nlm.nih.gov/pmc/blobs/8965/7682620/050329a3a9ce/nihms-1645784-f0004.jpg
https://cdn.ncbi.nlm.nih.gov/pmc/blobs/8965/7682620/02783187ef92/nihms-1645784-f0005.jpg
https://cdn.ncbi.nlm.nih.gov/pmc/blobs/8965/7682620/f25c9982b316/nihms-1645784-f0006.jpg
https://cdn.ncbi.nlm.nih.gov/pmc/blobs/8965/7682620/28b93389d125/nihms-1645784-f0007.jpg
https://cdn.ncbi.nlm.nih.gov/pmc/blobs/8965/7682620/974b9aaec6c7/nihms-1645784-f0008.jpg

相似文献

1
ARID1A Mutations Promote P300-Dependent Endometrial Invasion through Super-Enhancer Hyperacetylation.ARID1A 突变通过超增强子乙酰化促进 P300 依赖性子宫内膜浸润。
Cell Rep. 2020 Nov 10;33(6):108366. doi: 10.1016/j.celrep.2020.108366.
2
ARID1A and PGR proteins interact in the endometrium and reveal a positive correlation in endometriosis.ARID1A 蛋白和 PGR 蛋白在子宫内膜中相互作用,并在子宫内膜异位症中呈现正相关。
Biochem Biophys Res Commun. 2021 Apr 23;550:151-157. doi: 10.1016/j.bbrc.2021.02.144. Epub 2021 Mar 9.
3
ARID1A-dependent maintenance of H3.3 is required for repressive CHD4-ZMYND8 chromatin interactions at super-enhancers.ARID1A 依赖性维持 H3.3 对于抑制性 CHD4-ZMYND8 染色质在超级增强子上的相互作用是必需的。
BMC Biol. 2022 Sep 25;20(1):209. doi: 10.1186/s12915-022-01407-y.
4
ARID1A and PI3-kinase pathway mutations in the endometrium drive epithelial transdifferentiation and collective invasion.ARID1A 和 PI3-kinase 通路突变在子宫内膜中驱动上皮细胞转分化和集体浸润。
Nat Commun. 2019 Aug 7;10(1):3554. doi: 10.1038/s41467-019-11403-6.
5
SWI/SNF inactivation in the endometrial epithelium leads to loss of epithelial integrity.SWI/SNF 失活导致子宫内膜上皮完整性丧失。
Hum Mol Genet. 2020 Dec 18;29(20):3412-3430. doi: 10.1093/hmg/ddaa227.
6
Down-regulation of ARID1A is sufficient to initiate neoplastic transformation along with epigenetic reprogramming in non-tumorigenic endometriotic cells.ARID1A的下调足以在非致瘤性子宫内膜异位细胞中引发肿瘤转化并伴有表观遗传重编程。
Cancer Lett. 2017 Aug 10;401:11-19. doi: 10.1016/j.canlet.2017.04.040. Epub 2017 May 6.
7
Co-existing TP53 and ARID1A mutations promote aggressive endometrial tumorigenesis.同时存在 TP53 和 ARID1A 突变可促进侵袭性子宫内膜肿瘤的发生。
PLoS Genet. 2021 Dec 23;17(12):e1009986. doi: 10.1371/journal.pgen.1009986. eCollection 2021 Dec.
8
Endometrial epithelial ARID1A is critical for uterine gland function in early pregnancy establishment.子宫内膜上皮 ARID1A 对于早期妊娠建立中的子宫腺功能至关重要。
FASEB J. 2021 Feb;35(2):e21209. doi: 10.1096/fj.202002178R. Epub 2020 Nov 22.
9
ARID1A, Prostaglandin E2, and Its Receptor as Possible Predictors of Malignant Transformation of the Endometrium in Endometriosis.ARID1A、前列腺素E2及其受体作为子宫内膜异位症中子宫内膜恶性转化的可能预测指标
Bull Exp Biol Med. 2019 Aug;167(4):504-507. doi: 10.1007/s10517-019-04560-7. Epub 2019 Sep 7.
10
Inactivation of Arid1a in the endometrium is associated with endometrioid tumorigenesis through transcriptional reprogramming.子宫内膜中 ARID1A 的失活通过转录重编程与子宫内膜样肿瘤发生相关。
Nat Commun. 2020 Jun 1;11(1):2717. doi: 10.1038/s41467-020-16416-0.

引用本文的文献

1
LNP-enclosed NamiRNA inhibits pancreatic cancer proliferation and migration via dual pathways.脂质纳米颗粒包裹的纳米干扰RNA通过双重途径抑制胰腺癌的增殖和迁移。
J Nanobiotechnology. 2025 Jul 3;23(1):484. doi: 10.1186/s12951-025-03550-4.
2
Transcription factor addictions: exploring the potential Achilles' Heel of endometriosis.转录因子成瘾:探寻子宫内膜异位症潜在的致命弱点。
Sci China Life Sci. 2025 Mar 27. doi: 10.1007/s11427-024-2832-8.
3
Mettl3/Eed/Ythdc1 regulatory axis controls endometrial receptivity and function.Mettl3/Eed/Ythdc1调控轴控制子宫内膜容受性和功能。

本文引用的文献

1
Endometriosis.子宫内膜异位症
N Engl J Med. 2020 Mar 26;382(13):1244-1256. doi: 10.1056/NEJMra1810764.
2
Endometriotic cell culture contamination and authenticity: a source of bias in in vitro research?子宫内膜异位症细胞培养污染与真实性:体外研究的偏倚来源?
Hum Reprod. 2020 Feb 29;35(2):364-376. doi: 10.1093/humrep/dez266.
3
ARID1A influences HDAC1/BRD4 activity, intrinsic proliferative capacity and breast cancer treatment response.ARID1A 影响 HDAC1/BRD4 活性、内在增殖能力和乳腺癌治疗反应。
Commun Biol. 2025 Feb 11;8(1):215. doi: 10.1038/s42003-025-07667-y.
4
FOXM1, a super enhancer-associated gene, is related to poorer prognosis and gemcitabine resistance in pancreatic cancer.FOXM1是一种与超级增强子相关的基因,与胰腺癌较差的预后和吉西他滨耐药性有关。
Cell Biochem Biophys. 2025 Jun;83(2):2441-2452. doi: 10.1007/s12013-024-01653-7. Epub 2025 Feb 3.
5
Genetic dysregulation of EP300 in cancers in light of cancer epigenome control - targeting of p300-proficient and -deficient cancers.基于癌症表观基因组控制视角下癌症中EP300的基因失调——针对具有野生型和缺失型p300的癌症
Mol Ther Oncol. 2024 Sep 2;32(4):200871. doi: 10.1016/j.omton.2024.200871. eCollection 2024 Dec 19.
6
Proteomic insights into the regulatory function of ARID1A in colon cancer cells.蛋白质组学揭示ARID1A在结肠癌细胞中的调控功能
Oncol Lett. 2024 Jun 21;28(2):392. doi: 10.3892/ol.2024.14525. eCollection 2024 Aug.
7
The chromatin accessibility and transcriptomic landscape of the aging mice cochlea and the identification of potential functional super-enhancers in age-related hearing loss.衰老小鼠耳蜗的染色质可及性和转录组图谱,以及与年龄相关的听力损失中潜在功能超级增强子的鉴定。
Clin Epigenetics. 2024 Jul 4;16(1):86. doi: 10.1186/s13148-024-01702-1.
8
Super-enhancers: drivers of cells' identities and cells' debacles.超级增强子:细胞特性与细胞灾难的驱动因素
Epigenomics. 2024 Apr 8;16(9):681-700. doi: 10.2217/epi-2023-0409.
9
Functional characterization of cooperating MGA mutations in RUNX1::RUNX1T1 acute myeloid leukemia.RUNX1::RUNX1T1 急性髓系白血病中协同 MGA 突变的功能特征。
Leukemia. 2024 May;38(5):991-1002. doi: 10.1038/s41375-024-02193-y. Epub 2024 Mar 7.
10
Identification of somatic mutation-driven enhancers and their clinical utility in breast cancer.体细胞突变驱动的增强子的鉴定及其在乳腺癌中的临床应用
iScience. 2024 Jan 5;27(2):108780. doi: 10.1016/j.isci.2024.108780. eCollection 2024 Feb 16.
Nat Genet. 2020 Feb;52(2):187-197. doi: 10.1038/s41588-019-0541-5. Epub 2020 Jan 6.
4
A mouse model of endometriosis mimicking the natural spread of invasive endometrium.一种模拟侵袭性子宫内膜自然播散的子宫内膜异位症小鼠模型。
Hum Reprod. 2020 Jan 1;35(1):58-69. doi: 10.1093/humrep/dez253.
5
Endometrial Axin2 Cells Drive Epithelial Homeostasis, Regeneration, and Cancer following Oncogenic Transformation.子宫内膜 Axin2 细胞在致癌转化后驱动上皮细胞稳态、再生和癌症。
Cell Stem Cell. 2020 Jan 2;26(1):64-80.e13. doi: 10.1016/j.stem.2019.11.012. Epub 2019 Dec 26.
6
ARID1A and PI3-kinase pathway mutations in the endometrium drive epithelial transdifferentiation and collective invasion.ARID1A 和 PI3-kinase 通路突变在子宫内膜中驱动上皮细胞转分化和集体浸润。
Nat Commun. 2019 Aug 7;10(1):3554. doi: 10.1038/s41467-019-11403-6.
7
Heterozygous Mutations in SMARCA2 Reprogram the Enhancer Landscape by Global Retargeting of SMARCA4.SMARCA2中的杂合突变通过SMARCA4的全局重新定位来重新编程增强子景观。
Mol Cell. 2019 Sep 5;75(5):891-904.e7. doi: 10.1016/j.molcel.2019.06.024. Epub 2019 Jul 30.
8
Patient-derived organoids from endometrial disease capture clinical heterogeneity and are amenable to drug screening.子宫内膜疾病衍生的类器官可捕获临床异质性并适用于药物筛选。
Nat Cell Biol. 2019 Aug;21(8):1041-1051. doi: 10.1038/s41556-019-0360-z. Epub 2019 Aug 1.
9
Plasminogen activator inhibitor-1 (PAI-1) expression in endometriosis.纤溶酶原激活物抑制剂-1(PAI-1)在子宫内膜异位症中的表达。
PLoS One. 2019 Jul 17;14(7):e0219064. doi: 10.1371/journal.pone.0219064. eCollection 2019.
10
The ENCODE Blacklist: Identification of Problematic Regions of the Genome.ENCODE 黑名单:基因组中问题区域的鉴定。
Sci Rep. 2019 Jun 27;9(1):9354. doi: 10.1038/s41598-019-45839-z.