• 文献检索
  • 文档翻译
  • 深度研究
  • 学术资讯
  • Suppr Zotero 插件Zotero 插件
  • 邀请有礼
  • 套餐&价格
  • 历史记录
应用&插件
Suppr Zotero 插件Zotero 插件浏览器插件Mac 客户端Windows 客户端微信小程序
定价
高级版会员购买积分包购买API积分包
服务
文献检索文档翻译深度研究API 文档MCP 服务
关于我们
关于 Suppr公司介绍联系我们用户协议隐私条款
关注我们

Suppr 超能文献

核心技术专利:CN118964589B侵权必究
粤ICP备2023148730 号-1Suppr @ 2026

文献检索

告别复杂PubMed语法,用中文像聊天一样搜索,搜遍4000万医学文献。AI智能推荐,让科研检索更轻松。

立即免费搜索

文件翻译

保留排版,准确专业,支持PDF/Word/PPT等文件格式,支持 12+语言互译。

免费翻译文档

深度研究

AI帮你快速写综述,25分钟生成高质量综述,智能提取关键信息,辅助科研写作。

立即免费体验

信号通路抑制剂对造血干细胞的影响。

Effects of signaling pathway inhibitors on hematopoietic stem cells.

机构信息

Stem Cell Laboratory, Department of Biology, College of Life Sciences, Shanghai Normal University, Shanghai 200234, P.R. China.

出版信息

Mol Med Rep. 2021 Jan;23(1). doi: 10.3892/mmr.2020.11647. Epub 2020 Nov 12.

DOI:10.3892/mmr.2020.11647
PMID:33179097
原文链接:https://pmc.ncbi.nlm.nih.gov/articles/PMC7687261/
Abstract

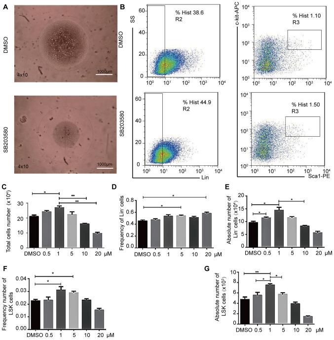
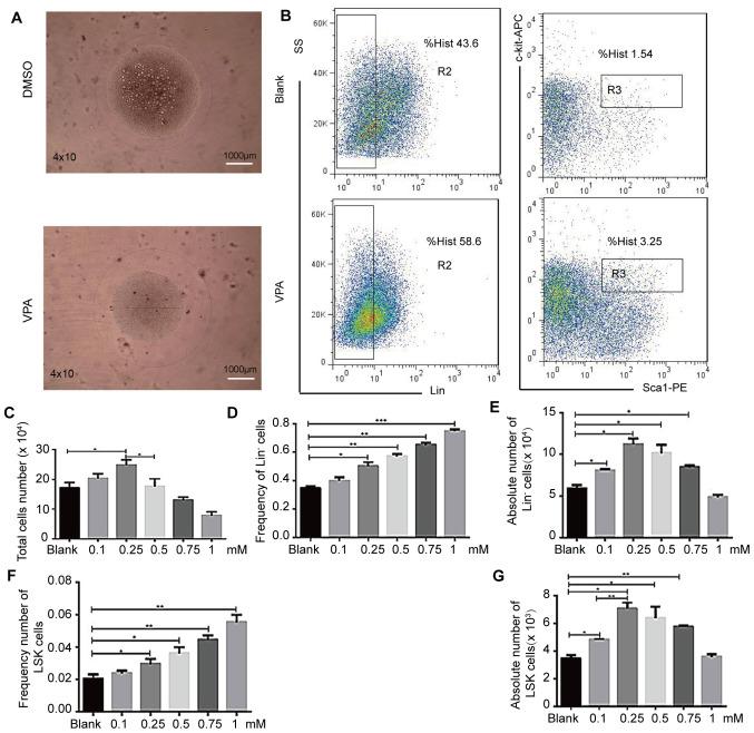
While there are numerous small molecule inhibitory drugs available for a wide range of signalling pathways, at present, they are generally not used in combination in clinical settings. Previous reports have reported that the effects of glycogen synthase kinase (GSK)3β, p38MAPK, mTOR and histone deacetylase signaling combined together to suppress the stem‑like nature of hematopoietic stem cells (HSCs), driving these cells to differentiate, cease proliferating and thereby impairing normal hematopoietic functionality. The present study aimed to determine the effect of HDACs, mTOR, GSK‑3β and p38MAPK inhibitor combinations on the efficient expansion of HSCs using flow cytometry. Moreover, it specifically aimed to determine how inhibitors of the GSK3β signaling pathway, in combination with inhibitors of P38MAPK and mTOR signaling or histone deacetylase (HDAC) inhibitors, could affect HSC expansion, with the goal of identifying novel combination strategies useful for the expansion of HSCs. The results indicated that p38MAPK and/or GSK3β inhibitors increased Lin‑ cell and Lin‑Sca‑1+c‑kit+ (LSK) cell numbers in vitro. Taken together, these results suggested that a combination of p38MAPK and GSK3β signaling may regulate HSC differentiation in vitro. These findings further indicated that the suppression of p38MAPK and/or GSK3β signalling may modulate HSC differentiation and self‑renewal to enhance HSC expansion.

摘要

虽然有许多小分子抑制药物可用于广泛的信号通路,但目前它们通常不在临床环境中联合使用。先前的报告表明,糖原合酶激酶 (GSK)3β、p38MAPK、mTOR 和组蛋白去乙酰化酶信号的联合作用抑制了造血干细胞 (HSC) 的干性,促使这些细胞分化、停止增殖,从而损害正常的造血功能。本研究旨在通过流式细胞术确定 HDAC、mTOR、GSK-3β 和 p38MAPK 抑制剂组合对 HSC 有效扩增的影响。此外,它还特别旨在确定 GSK3β 信号通路抑制剂与 P38MAPK 和 mTOR 信号抑制剂或组蛋白去乙酰化酶 (HDAC) 抑制剂联合使用如何影响 HSC 扩增,以期确定用于 HSC 扩增的新的联合策略。结果表明,p38MAPK 和/或 GSK3β 抑制剂在体外增加了 Lin-细胞和 Lin-Sca-1+c-kit+(LSK)细胞的数量。总之,这些结果表明 p38MAPK 和 GSK3β 信号的联合可能调节 HSC 分化。这些发现进一步表明抑制 p38MAPK 和/或 GSK3β 信号可能调节 HSC 分化和自我更新,从而增强 HSC 扩增。

https://cdn.ncbi.nlm.nih.gov/pmc/blobs/e85b/7687261/87fc1aa44e50/mmr-23-01-11647-g03.jpg
https://cdn.ncbi.nlm.nih.gov/pmc/blobs/e85b/7687261/c77f400983a2/mmr-23-01-11647-g00.jpg
https://cdn.ncbi.nlm.nih.gov/pmc/blobs/e85b/7687261/7a18979dce64/mmr-23-01-11647-g01.jpg
https://cdn.ncbi.nlm.nih.gov/pmc/blobs/e85b/7687261/c17ff8ce63e0/mmr-23-01-11647-g02.jpg
https://cdn.ncbi.nlm.nih.gov/pmc/blobs/e85b/7687261/87fc1aa44e50/mmr-23-01-11647-g03.jpg
https://cdn.ncbi.nlm.nih.gov/pmc/blobs/e85b/7687261/c77f400983a2/mmr-23-01-11647-g00.jpg
https://cdn.ncbi.nlm.nih.gov/pmc/blobs/e85b/7687261/7a18979dce64/mmr-23-01-11647-g01.jpg
https://cdn.ncbi.nlm.nih.gov/pmc/blobs/e85b/7687261/c17ff8ce63e0/mmr-23-01-11647-g02.jpg
https://cdn.ncbi.nlm.nih.gov/pmc/blobs/e85b/7687261/87fc1aa44e50/mmr-23-01-11647-g03.jpg

相似文献

1
Effects of signaling pathway inhibitors on hematopoietic stem cells.信号通路抑制剂对造血干细胞的影响。
Mol Med Rep. 2021 Jan;23(1). doi: 10.3892/mmr.2020.11647. Epub 2020 Nov 12.
2
Inhibition of p38 mitogen-activated protein kinase promotes ex vivo hematopoietic stem cell expansion.p38 丝裂原活化蛋白激酶的抑制促进了造血干细胞的体外扩增。
Stem Cells Dev. 2011 Jul;20(7):1143-52. doi: 10.1089/scd.2010.0413. Epub 2011 Feb 24.
3
Cross-talk between glycogen synthase kinase 3β (GSK3β) and p38MAPK regulates myocyte enhancer factor 2 (MEF2) activity in skeletal and cardiac muscle.糖原合酶激酶 3β (GSK3β) 和 p38MAPK 之间的串扰调节骨骼肌和心肌中的肌细胞增强因子 2 (MEF2) 活性。
J Mol Cell Cardiol. 2013 Jan;54:35-44. doi: 10.1016/j.yjmcc.2012.10.013. Epub 2012 Nov 5.
4
Inhibition of p38 MAPK activity promotes ex vivo expansion of human cord blood hematopoietic stem cells.抑制 p38 MAPK 活性可促进人脐血造血干细胞的体外扩增。
Ann Hematol. 2012 Jun;91(6):813-23. doi: 10.1007/s00277-011-1397-7. Epub 2012 Jan 19.
5
Pivotal role for glycogen synthase kinase-3 in hematopoietic stem cell homeostasis in mice.糖原合酶激酶-3 在小鼠造血干细胞稳态中的关键作用。
J Clin Invest. 2009 Dec;119(12):3519-29. doi: 10.1172/JCI40572.
6
Targeting of GSK3β promotes imatinib-mediated apoptosis in quiescent CD34+ chronic myeloid leukemia progenitors, preserving normal stem cells.靶向 GSK3β 可促进静止期 CD34+ 慢性髓性白血病祖细胞中伊马替尼介导的细胞凋亡,同时保留正常干细胞。
Blood. 2012 Mar 8;119(10):2335-45. doi: 10.1182/blood-2011-06-361261. Epub 2012 Jan 18.
7
Glycogen synthase kinase-3beta inhibition preserves hematopoietic stem cell activity and inhibits leukemic cell growth.糖原合酶激酶-3β抑制可维持造血干细胞活性并抑制白血病细胞生长。
Stem Cells. 2008 May;26(5):1288-97. doi: 10.1634/stemcells.2007-0600. Epub 2008 Mar 6.
8
Valproic acid stimulates proliferation and self-renewal of hematopoietic stem cells.丙戊酸可刺激造血干细胞的增殖和自我更新。
Cancer Res. 2005 Apr 1;65(7):2537-41. doi: 10.1158/0008-5472.CAN-04-3011.
9
The mood stabilizing properties of AF3581, a novel potent GSK-3β inhibitor.新型强效 GSK-3β 抑制剂 AF3581 的稳定情绪作用。
Biomed Pharmacother. 2020 Aug;128:110249. doi: 10.1016/j.biopha.2020.110249. Epub 2020 May 26.
10
Inhibitors of histone deacetylases promote hematopoietic stem cell self-renewal.组蛋白去乙酰化酶抑制剂可促进造血干细胞自我更新。
Cytotherapy. 2004;6(4):328-36. doi: 10.1080/14653240410004899.

引用本文的文献

1
Single-cell transcriptomics analysis reveals dynamic changes and prognostic signature in tumor microenvironment of PDAC.单细胞转录组学分析揭示了胰腺导管腺癌肿瘤微环境中的动态变化和预后特征。
Sci Rep. 2025 Feb 2;15(1):4025. doi: 10.1038/s41598-025-86950-8.
2
Ferroptosis mechanisms and regulations in cardiovascular diseases in the past, present, and future.铁死亡在心血管疾病中的过去、现在和未来的机制与调控。
Cell Biol Toxicol. 2024 Mar 21;40(1):17. doi: 10.1007/s10565-024-09853-w.
3
Emerging roles of mitochondrial functions and epigenetic changes in the modulation of stem cell fate.

本文引用的文献

1
Comparison of the outcomes after haploidentical and cord blood salvage transplantations for graft failure following allogeneic hematopoietic stem cell transplantation.异基因造血干细胞移植后移植物失败行单倍体相合和脐血挽救性移植的结局比较。
Bone Marrow Transplant. 2020 Sep;55(9):1784-1795. doi: 10.1038/s41409-020-0821-9. Epub 2020 Feb 12.
2
A small molecule protects mitochondrial integrity by inhibiting mTOR activity.一种小分子通过抑制 mTOR 活性来保护线粒体的完整性。
Proc Natl Acad Sci U S A. 2019 Nov 12;116(46):23332-23338. doi: 10.1073/pnas.1911246116. Epub 2019 Oct 25.
3
Re-programing Chromatin with a Bifunctional LSD1/HDAC Inhibitor Induces Therapeutic Differentiation in DIPG.
线粒体功能和表观遗传变化在干细胞命运调控中的新兴作用。
Cell Mol Life Sci. 2024 Jan 12;81(1):26. doi: 10.1007/s00018-023-05070-6.
4
Anti-apoptosis effect of traditional Chinese medicine in the treatment of cerebral ischemia-reperfusion injury.中药抗脑缺血再灌注损伤的细胞凋亡作用。
Apoptosis. 2023 Jun;28(5-6):702-729. doi: 10.1007/s10495-023-01824-6. Epub 2023 Mar 9.
双功能 LSD1/HDAC 抑制剂重编程染色质可诱导 DIPG 治疗性分化。
Cancer Cell. 2019 Nov 11;36(5):528-544.e10. doi: 10.1016/j.ccell.2019.09.005. Epub 2019 Oct 17.
4
[Influence of BMP4 on Regulation of Cell Cycle and Apoptosis of Hematopoietic Stem Cells/Progenitor Cells and Its Mechanism in Chemotherapy-Induced Myelosuppression].[骨形态发生蛋白4对造血干细胞/祖细胞细胞周期调控及凋亡的影响及其在化疗所致骨髓抑制中的机制]
Zhongguo Shi Yan Xue Ye Xue Za Zhi. 2019 Aug;27(4):1265-1271. doi: 10.19746/j.cnki.issn.1009-2137.2019.04.045.
5
Strategies for elevating hematopoietic stem cells expansion and engraftment capacity.提升造血干细胞扩增和植入能力的策略。
Life Sci. 2019 Sep 1;232:116598. doi: 10.1016/j.lfs.2019.116598. Epub 2019 Jun 25.
6
Long-term ex vivo haematopoietic-stem-cell expansion allows nonconditioned transplantation.长期的体外造血干细胞扩增可实现非条件性移植。
Nature. 2019 Jul;571(7763):117-121. doi: 10.1038/s41586-019-1244-x. Epub 2019 May 29.
7
Ex Vivo Expansion of Hematopoietic Stem Cells from Human Umbilical Cord Blood-derived CD34+ Cells Using Valproic Acid.使用丙戊酸对人脐带血来源的CD34+细胞中的造血干细胞进行体外扩增。
J Vis Exp. 2019 Apr 11(146). doi: 10.3791/59532.
8
Metabolic Targets for Improvement of Allogeneic Hematopoietic Stem Cell Transplantation and Graft-vs.-Host Disease.改善异基因造血干细胞移植和移植物抗宿主病的代谢靶点。
Front Immunol. 2019 Mar 5;10:295. doi: 10.3389/fimmu.2019.00295. eCollection 2019.
9
Regulation of Chemokines and Cytokines by Histone Deacetylases and an Update on Histone Decetylase Inhibitors in Human Diseases.组蛋白去乙酰化酶对趋化因子和细胞因子的调控及组蛋白去乙酰化酶抑制剂在人类疾病中的研究进展。
Int J Mol Sci. 2019 Mar 5;20(5):1110. doi: 10.3390/ijms20051110.
10
Hematopoietic stem cells and lineage cells undergo dynamic alterations under microgravity and recovery conditions.在微重力和恢复条件下,造血干细胞和谱系细胞发生动态变化。
FASEB J. 2019 Jun;33(6):6904-6918. doi: 10.1096/fj.201802421RR. Epub 2019 Feb 27.