Department of Pathology, School of Basic Medical Sciences, Fudan University, Shanghai, China.
Department of Neurosurgery, Huashan Hospital, Fudan University, Shanghai, China.
Lab Invest. 2021 Feb;101(2):258-270. doi: 10.1038/s41374-020-00503-3. Epub 2020 Nov 17.
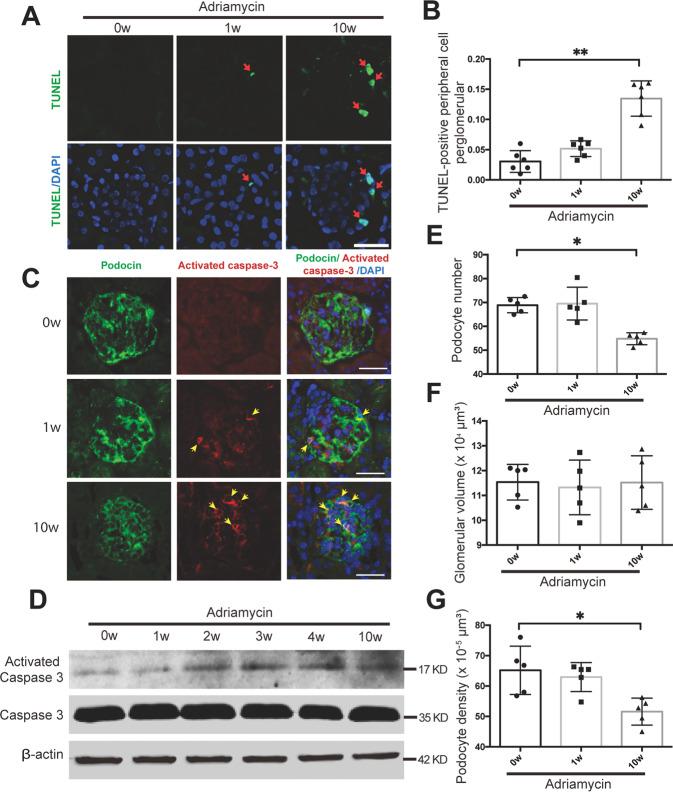
Focal segmental glomerulosclerosis (FSGS) is a chronic glomerular disease with poor clinical outcomes. Podocyte loss via apoptosis is one important mechanism underlying the pathogenesis of FSGS. Recently, Yes-associated-protein (YAP), a key downstream protein in the Hippo pathway, was identified as an activator for multiple gene transcriptional factors in the nucleus to control cell proliferation and apoptosis. To investigate the potential role of YAP in the progression of FSGS, we examined kidney samples from patients with minimal change disease or FSGS and found that increases in podocyte apoptosis is positively correlated with the cytoplasmic distribution of YAP in human FSGS. Utilizing an established mT/mG transgenic mouse model and primary cultured podocytes, we found that YAP was distributed uniformly in nucleus and cytoplasm in the podocytes of control animals. Adriamycin treatment induced gradual nuclear exclusion of YAP with enhanced phospho-YAP/YAP ratio, accompanied by the induction of podocyte apoptosis both in vivo and in vitro. Moreover, we used verteporfin to treat an Adriamycin-induced FSGS mouse model, and found YAP inhibition by verteporfin induced nuclear exclusion of YAP, thus increasing podocyte apoptosis and accelerating disease progression. Therefore, our findings suggest that YAP nuclear distribution and activation in podocytes is an important endogenous anti-apoptotic mechanism during the progression of FSGS.
局灶节段性肾小球硬化症(FSGS)是一种慢性肾小球疾病,临床预后较差。足细胞通过细胞凋亡丢失是 FSGS 发病机制的一个重要机制。最近,Yes 相关蛋白(YAP)作为 Hippo 通路的关键下游蛋白,被鉴定为核内多个基因转录因子的激活剂,以控制细胞增殖和凋亡。为了研究 YAP 在 FSGS 进展中的潜在作用,我们检查了微小病变性肾病或 FSGS 患者的肾脏样本,发现足细胞凋亡的增加与人类 FSGS 中 YAP 的细胞质分布呈正相关。利用已建立的 mT/mG 转基因小鼠模型和原代培养的足细胞,我们发现 YAP 在对照动物的足细胞中均匀分布于核和细胞质。阿霉素治疗诱导 YAP 逐渐核输出,同时伴有磷酸化 YAP/YAP 比值增加,导致体内和体外足细胞凋亡。此外,我们用维替泊芬治疗阿霉素诱导的 FSGS 小鼠模型,发现维替泊芬抑制 YAP 诱导核内 YAP 排斥,从而增加足细胞凋亡并加速疾病进展。因此,我们的研究结果表明,足细胞中 YAP 的核分布和激活是 FSGS 进展过程中重要的内源性抗凋亡机制。