Suppr超能文献

青蒿琥酯通过调节黏着斑激酶/磷脂酰肌醇-3激酶/蛋白激酶B信号通路减轻大鼠心肌缺血/再灌注诱导的心肌坏死以及H9C2细胞缺氧/复氧诱导的细胞凋亡。

Artesunate alleviates myocardial ischemia/reperfusion-induced myocardial necrosis in rats and hypoxia/reoxygenation-induced apoptosis in H9C2 cells via regulating the FAK/PI3K/Akt pathway.

作者信息

Fan Shunyang, Zhang Deyin, Liu Fuyun, Yang Yuqi, Xu Hongliang

机构信息

Department of Heart Center, The Third Affiliated Hospital of Zhengzhou University, Zhengzhou, China.

Department of Galactphore, The Third Affiliated Hospital of Zhengzhou University, Zhengzhou, China.

出版信息

Ann Transl Med. 2020 Oct;8(20):1291. doi: 10.21037/atm-20-5182.

Abstract

BACKGROUND

The various anti-inflammatory, anti-apoptotic, and antioxidant effects of Artesunate (Art) have been explored in numerous studies. This study aimed to evaluate the function of Art on myocardial necrosis in apoptotic cardiomyocytes and .

METHODS

Sprague Dawley (SD) rats were randomly divided into groups: a control group, a myocardial ischemia reperfusion (MI/R) group, and MI/R+ Art groups. To establish a MI/R model, rats were subjected to left anterior descending artery ischemia for 45 minutes, and then reperfusion for 2 hours. Hypoxia was induced in H9C2 cells by subjecting them to hypoxic conditions at 37 °C for 4 hours, before placing them in a normoxic chamber for 2 hours. The test methods were used in this test, such as echocardiography, enzyme-linked immunosorbent assay (ELISA), HE staining, TUNEL staining, immunohistochemistry, flow cytometry, western blot, and CCK-8 assay.

RESULTS

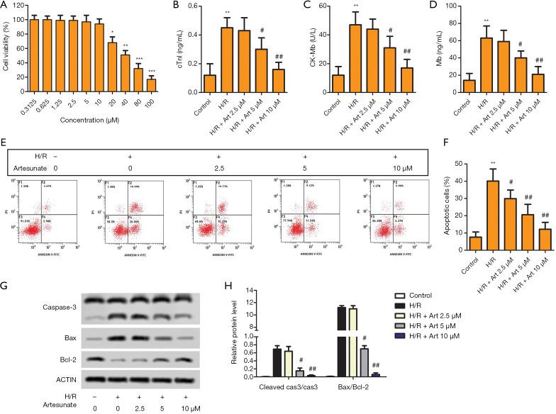
Art improved myocardial systolic function caused by MI/R injury . Simultaneously, Art reduced the levels of cardiac troponin I (cTnl), creatine kinase-MB (CK-MB) and myohemoglobin (Mb) and . Moreover, Art inhibited cardiomyocyte apoptosis and . The focal adhesion kinase (FAK)/phosphatidylinositide-3 kinases (PI3K)/AKT signaling pathway was also activated by Art and . Furthermore, after inhibitor PF573228 was added, Art inhibited apoptosis in H9C2 cells via activation of the FAK/PI3K/AKT signaling pathway

CONCLUSIONS

This study confirms that Art alleviated MI/R injury and inhibited cardiomyocyte apoptosis and . Art exerted an inhibitory effect on cardiomyocyte apoptosis by activating the FAK/PI3K/AKT signaling pathway. Therefore, Art may serve as an alternative treatment for MI/R injury.

摘要

背景

众多研究已探讨了青蒿琥酯(Art)的多种抗炎、抗凋亡和抗氧化作用。本研究旨在评估Art对凋亡心肌细胞中心肌坏死的作用。

方法

将Sprague Dawley(SD)大鼠随机分为几组:对照组、心肌缺血再灌注(MI/R)组和MI/R + Art组。为建立MI/R模型,对大鼠进行左前降支动脉缺血45分钟,然后再灌注2小时。将H9C2细胞置于37°C的缺氧条件下4小时以诱导缺氧,然后置于常氧培养箱中2小时。本试验采用了多种检测方法,如超声心动图、酶联免疫吸附测定(ELISA)、苏木精-伊红(HE)染色、末端脱氧核苷酸转移酶介导的缺口末端标记(TUNEL)染色、免疫组织化学、流式细胞术、蛋白质免疫印迹法和细胞计数试剂盒-8(CCK-8)检测。

结果

Art改善了MI/R损伤所致的心肌收缩功能。同时,Art降低了心肌肌钙蛋白I(cTnl)、肌酸激酶同工酶MB(CK-MB)和肌红蛋白(Mb)的水平。此外,Art抑制了心肌细胞凋亡。Art还激活了粘着斑激酶(FAK)/磷脂酰肌醇-3激酶(PI3K)/蛋白激酶B(AKT)信号通路。此外,加入抑制剂PF573228后,Art通过激活FAK/PI3K/AKT信号通路抑制H9C2细胞凋亡。

结论

本研究证实Art减轻了MI/R损伤并抑制了心肌细胞凋亡。Art通过激活FAK/PI3K/AKT信号通路对心肌细胞凋亡发挥抑制作用。因此,Art可能成为MI/R损伤的一种替代治疗方法。

https://cdn.ncbi.nlm.nih.gov/pmc/blobs/835b/7661874/0453c15feb4a/atm-08-20-1291-f1.jpg

文献检索

告别复杂PubMed语法,用中文像聊天一样搜索,搜遍4000万医学文献。AI智能推荐,让科研检索更轻松。

立即免费搜索

文件翻译

保留排版,准确专业,支持PDF/Word/PPT等文件格式,支持 12+语言互译。

免费翻译文档

深度研究

AI帮你快速写综述,25分钟生成高质量综述,智能提取关键信息,辅助科研写作。

立即免费体验