Suppr超能文献

单细胞分析正常和新转化的人乳腺细胞中的自噬活性。

Single-cell analysis of autophagy activity in normal and de novo transformed human mammary cells.

机构信息

Terry Fox Laboratory, BC Cancer Agency, 675 West 10th Avenue, Vancouver, BC, V5Z 1L3, Canada.

Centre de Recherche en Cancérologie de LyonInserm U1052-CNRS UMR5286, Centre Léon Bérard, Lyon, France.

出版信息

Sci Rep. 2020 Nov 20;10(1):20266. doi: 10.1038/s41598-020-77347-w.

Abstract

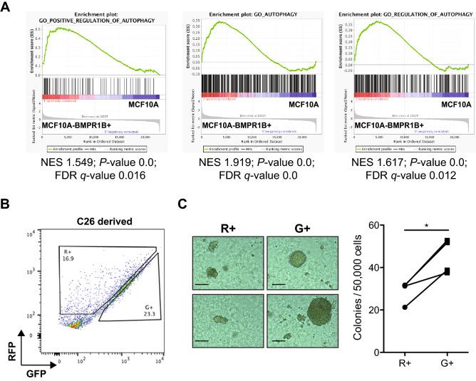
Assessment of autophagy activity has historically been limited to investigations of fixed tissue or bulk cell populations. To address questions of heterogeneity and relate measurements to functional properties of viable cells isolated from primary tissue, we created a lentiviral (RFP-GFP-MAP1LC3B) vector that allows the autophagosome and autolysosome content of transduced cells to be monitored at the single-cell level. Use of this strategy to analyze purified subsets of normal human mammary cells showed that both the luminal progenitor-containing (LP) subset and the basal cells (BCs) display highly variable but overall similar autophagic flux activity despite differences suggested by measurements of the proteins responsible (i.e., LC3B, ATG7 and BECLIN1) in bulk lysates. Autophagosome content was also highly variable in the clonogenic cells within both the LPs and BCs, but the proliferative response of the BCs was more sensitive to autophagy inhibition. In addition, use of this vector showed cells with the lowest autophagosome content elicited the fastest tumor growth in 2 different models of human mammary tumorigenesis. These results illustrate the utility of this vector to define differences in the autophagy properties of individual cells in primary tissue and couple these with their responses to proliferative and oncogenic stimuli.

摘要

自噬活性的评估在历史上一直局限于固定组织或批量细胞群体的研究。为了解决异质性问题,并将测量结果与从原代组织中分离的存活细胞的功能特性相关联,我们创建了一种慢病毒(RFP-GFP-MAP1LC3B)载体,该载体允许在单细胞水平上监测转导细胞的自噬体和自溶酶体含量。使用这种策略来分析正常人类乳腺细胞的纯化亚群表明,尽管在批量裂解物中负责的蛋白质(即 LC3B、ATG7 和 BECLIN1)的测量值表明存在差异,但含有腔前体细胞(LP)亚群和基底细胞(BC)的细胞均显示出高度可变但总体相似的自噬通量活性。LP 和 BC 中的克隆形成细胞中的自噬体含量也高度可变,但 BC 的增殖反应对自噬抑制更为敏感。此外,该载体的使用表明,在 2 种不同的人乳腺肿瘤发生模型中,自噬体含量最低的细胞引发了最快的肿瘤生长。这些结果说明了该载体在定义原代组织中单个细胞的自噬特性差异以及将这些差异与它们对增殖和致癌刺激的反应相关联的实用性。

https://cdn.ncbi.nlm.nih.gov/pmc/blobs/eb65/7679376/838e170a5b96/41598_2020_77347_Fig1_HTML.jpg

文献AI研究员

20分钟写一篇综述,助力文献阅读效率提升50倍。

立即体验

用中文搜PubMed

大模型驱动的PubMed中文搜索引擎

马上搜索

文档翻译

学术文献翻译模型,支持多种主流文档格式。

立即体验