Department of Life Science, College of Natural Science, Ewha Womans University, Seoul, 03760, South Korea.
Department of Life Science, College of Natural Science, Sogang University, Seoul, 04107, South Korea.
Exp Mol Med. 2020 Nov;52(11):1831-1844. doi: 10.1038/s12276-020-00525-3. Epub 2020 Nov 20.
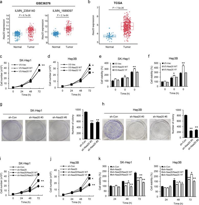
N-α-acetyltransferase 20 (Naa20), which is a catalytic subunit of the N-terminal acetyltransferase B (NatB) complex, has recently been reported to be implicated in hepatocellular carcinoma (HCC) progression and autophagy, but the underlying mechanism remains unclear. Here, we report that based on bioinformatic analysis of Gene Expression Omnibus and The Cancer Genome Atlas data sets, Naa20 expression is much higher in HCC tumors than in normal tissues, promoting oncogenic properties in HCC cells. Mechanistically, Naa20 inhibits the activity of AMP-activated protein kinase (AMPK) to promote the mammalian target of rapamycin signaling pathway, which contributes to cell proliferation, as well as autophagy, through its N-terminal acetyltransferase (NAT) activity. We further show that liver kinase B1 (LKB1), a major regulator of AMPK activity, can be N-terminally acetylated by NatB in vitro, but also probably by NatB and/or other members of the NAT family in vivo, which may have a negative effect on AMPK activity through downregulation of LKB1 phosphorylation at S428. Indeed, p-LKB1 (S428) and p-AMPK levels are enhanced in Naa20-deficient cells, as well as in cells expressing the nonacetylated LKB1-MPE mutant; moreover, importantly, LKB1 deficiency reverses the molecular and cellular events driven by Naa20 knockdown. Taken together, our findings suggest that N-terminal acetylation of LKB1 by Naa20 may inhibit the LKB1-AMPK signaling pathway, which contributes to tumorigenesis and autophagy in HCC.
N-α-乙酰转移酶 20(Naa20)是 N-末端乙酰转移酶 B(NatB)复合物的催化亚基,最近有报道称其参与肝细胞癌(HCC)的进展和自噬,但潜在的机制尚不清楚。在这里,我们报告说,基于基因表达综合分析和癌症基因组图谱数据集的生物信息学分析,Naa20 在 HCC 肿瘤中的表达明显高于正常组织,从而促进 HCC 细胞的致癌特性。从机制上讲,Naa20 抑制 AMP 激活蛋白激酶(AMPK)的活性,促进雷帕霉素哺乳动物靶蛋白(mTOR)信号通路,这有助于细胞增殖,以及通过其 N 端乙酰转移酶(NAT)活性促进自噬。我们进一步表明,LKB1 是 AMPK 活性的主要调节因子,可以在体外被 NatB 进行 N 端乙酰化,但也可能在体内被 NatB 和/或 NAT 家族的其他成员进行乙酰化,这可能通过下调 LKB1 在 S428 处的磷酸化对 AMPK 活性产生负面影响。事实上,Naa20 缺陷细胞以及表达非乙酰化 LKB1-MPE 突变体的细胞中,p-LKB1(S428)和 p-AMPK 水平升高;此外,重要的是,LKB1 缺陷逆转了由 Naa20 敲低驱动的分子和细胞事件。总之,我们的研究结果表明,Naa20 对 LKB1 的 N 端乙酰化可能抑制 LKB1-AMPK 信号通路,从而促进 HCC 中的肿瘤发生和自噬。