• 文献检索
  • 文档翻译
  • 深度研究
  • 学术资讯
  • Suppr Zotero 插件Zotero 插件
  • 邀请有礼
  • 套餐&价格
  • 历史记录
应用&插件
Suppr Zotero 插件Zotero 插件浏览器插件Mac 客户端Windows 客户端微信小程序
定价
高级版会员购买积分包购买API积分包
服务
文献检索文档翻译深度研究API 文档MCP 服务
关于我们
关于 Suppr公司介绍联系我们用户协议隐私条款
关注我们

Suppr 超能文献

核心技术专利:CN118964589B侵权必究
粤ICP备2023148730 号-1Suppr @ 2026

文献检索

告别复杂PubMed语法,用中文像聊天一样搜索,搜遍4000万医学文献。AI智能推荐,让科研检索更轻松。

立即免费搜索

文件翻译

保留排版,准确专业,支持PDF/Word/PPT等文件格式,支持 12+语言互译。

免费翻译文档

深度研究

AI帮你快速写综述,25分钟生成高质量综述,智能提取关键信息,辅助科研写作。

立即免费体验

激活的Slit2-Robo1信号通路与TGF-β1信号之间的串扰促进心脏纤维化。

Crosstalk between the activated Slit2-Robo1 pathway and TGF-β1 signalling promotes cardiac fibrosis.

作者信息

Liu Yunqi, Yin Ziwei, Xu Xueqin, Liu Chen, Duan Xiaoying, Song Qinlan, Tuo Ying, Wang Cuiping, Yang Jing, Yin Shengli

机构信息

Department of Cardiac Surgery, The First Affiliated Hospital, Sun Yat-sen University, Guangzhou, China.

NCH Key Laboratory of Assisted Circulation, Sun Yat-sen University, Guangzhou, China.

出版信息

ESC Heart Fail. 2021 Feb;8(1):447-460. doi: 10.1002/ehf2.13095. Epub 2020 Nov 24.

DOI:10.1002/ehf2.13095
PMID:33236535
原文链接:https://pmc.ncbi.nlm.nih.gov/articles/PMC7835586/
Abstract

AIMS

Previous reports indicated that the Slit2-Robo signalling pathway is involved in embryonic heart development and fibrosis in other solid organs, but its function in adult cardiac fibrosis has not been investigated. Here, we investigate the role of the Slit2-Robo1 signalling pathway in cardiac fibrosis.

METHODS AND RESULTS

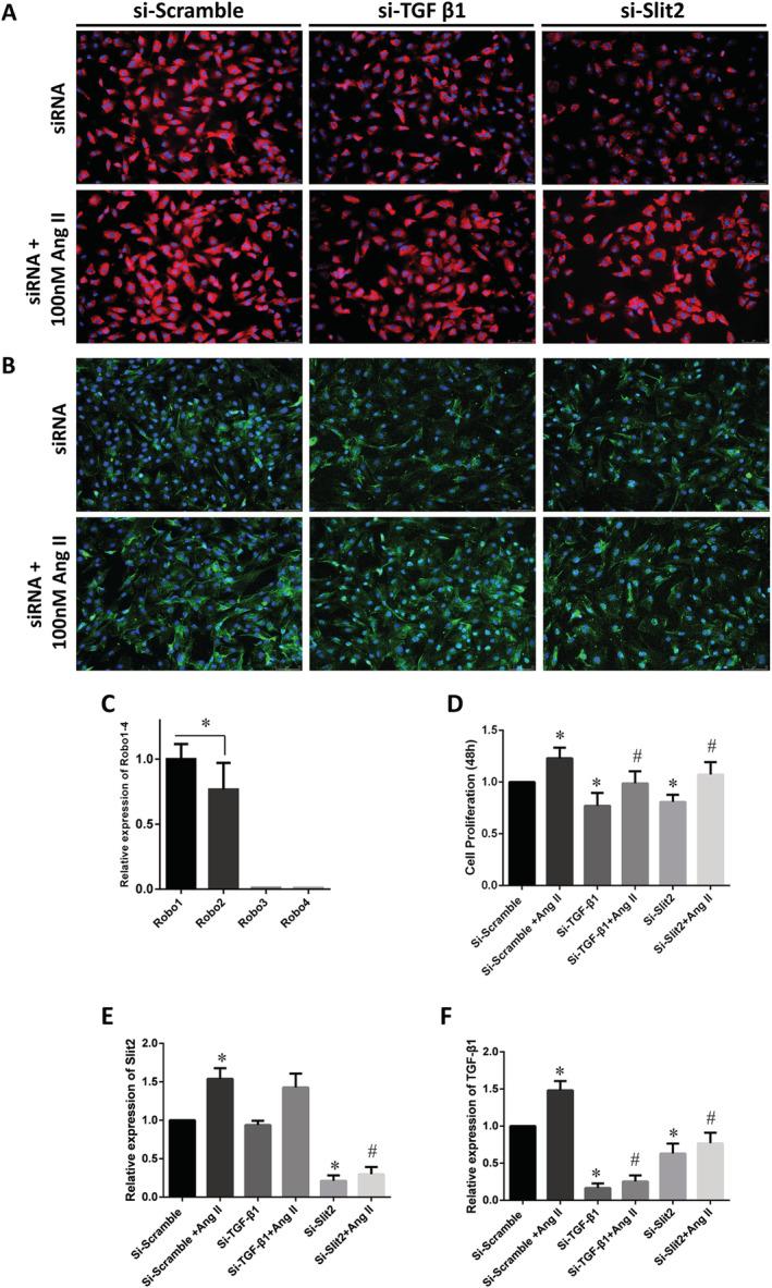
The right atrial tissue samples were obtained from patients with valvular heart disease complicated by atrial fibrillation during heart valve surgery and from healthy heart donors. The fibrotic animal model is created by performing transverse aortic constriction (TAC) surgery. The Robo1, Slit2, TGF-β1, and collagen I expression levels in human and animal samples were evaluated by immunohistochemistry and western blot analysis. Echocardiography measured the changes in heart size and cardiac functions of animals. Angiotensin II (Ang II), Slit2-siRNA, TGF-β1-siRNA, recombinant Slit2, and recombinant TGF-β1 were transfected to cardiac fibroblasts (CFs) respectively to observe their effects on collagen I expression level. The right atrial appendage of patients with valvular heart disease complicated by atrial fibrillation found significantly up-regulated Slit2, Robo1, TGF-β1, and collagen I expression levels. TAC surgery leads to heart enlargement, cardiac fibrosis, and up-regulation of Slit2, Robo1, TGF-β1, and collagen I expression levels in animal model. Robo1 antagonist R5 and TGF-β1 antagonist SB431542 suppressed cardiac fibrosis in TAC mice. Treatment with 100 nM Ang II in CFs caused significantly increased Slit2, Robo1, Smad2/3, TGF-β1, collagen I, PI3K, and Akt expression levels. Transfecting Slit2-siRNA and TGF-β1-siRNA, respectively, into rat CFs significantly down-regulated Smad2/3 and collagen I expression, inhibiting the effects of Ang II. Recombinant Slit2 activated the TGF-β1/Smad signalling pathway in CFs and up-regulated Periostin, Robo1, and collagen I expression.

CONCLUSIONS

The Slit2-Robo1 signalling pathway interfered with the TGF-β1/Smad pathway and promoted cardiac fibrosis. Blockade of Slit2-Robo1 might be a new treatment for cardiac fibrosis.

摘要

目的

既往报道表明,Slit2-Robo信号通路参与胚胎心脏发育及其他实体器官的纤维化过程,但尚未对其在成人心脏纤维化中的作用进行研究。在此,我们研究Slit2-Robo1信号通路在心脏纤维化中的作用。

方法与结果

右心耳组织样本取自心脏瓣膜手术中合并房颤的瓣膜性心脏病患者以及健康心脏供体。通过进行横向主动脉缩窄(TAC)手术建立纤维化动物模型。采用免疫组织化学和蛋白质印迹分析评估人和动物样本中Robo1、Slit2、TGF-β1和I型胶原的表达水平。超声心动图测量动物心脏大小和心功能的变化。分别将血管紧张素II(Ang II)、Slit2-siRNA、TGF-β1-siRNA、重组Slit2和重组TGF-β1转染至心脏成纤维细胞(CFs),观察它们对I型胶原表达水平的影响。合并房颤的瓣膜性心脏病患者的右心耳中,Slit2、Robo1、TGF-β1和I型胶原的表达水平显著上调。TAC手术导致动物模型心脏增大、心脏纤维化,以及Slit2、Robo1、TGF-β1和I型胶原表达水平上调。Robo1拮抗剂R5和TGF-β1拮抗剂SB431542可抑制TAC小鼠的心脏纤维化。用100 nM Ang II处理CFs可导致Slit2、Robo1、Smad2/3、TGF-β1、I型胶原、PI3K和Akt的表达水平显著升高。分别将Slit2-siRNA和TGF-β1-siRNA转染至大鼠CFs中,可显著下调Smad2/3和I型胶原的表达,抑制Ang II的作用。重组Slit2激活CFs中的TGF-β1/Smad信号通路,并上调骨膜蛋白、Robo1和I型胶原的表达。

结论

Slit2-Robo1信号通路干扰TGF-β1/Smad通路并促进心脏纤维化。阻断Slit2-Robo1可能是治疗心脏纤维化的一种新方法。

https://cdn.ncbi.nlm.nih.gov/pmc/blobs/987c/7835586/97d94789e191/EHF2-8-447-g006.jpg
https://cdn.ncbi.nlm.nih.gov/pmc/blobs/987c/7835586/0f57c666e7b2/EHF2-8-447-g001.jpg
https://cdn.ncbi.nlm.nih.gov/pmc/blobs/987c/7835586/69f7ea50455d/EHF2-8-447-g002.jpg
https://cdn.ncbi.nlm.nih.gov/pmc/blobs/987c/7835586/212769774cae/EHF2-8-447-g003.jpg
https://cdn.ncbi.nlm.nih.gov/pmc/blobs/987c/7835586/4423ff766edc/EHF2-8-447-g004.jpg
https://cdn.ncbi.nlm.nih.gov/pmc/blobs/987c/7835586/a13d41146d40/EHF2-8-447-g005.jpg
https://cdn.ncbi.nlm.nih.gov/pmc/blobs/987c/7835586/97d94789e191/EHF2-8-447-g006.jpg
https://cdn.ncbi.nlm.nih.gov/pmc/blobs/987c/7835586/0f57c666e7b2/EHF2-8-447-g001.jpg
https://cdn.ncbi.nlm.nih.gov/pmc/blobs/987c/7835586/69f7ea50455d/EHF2-8-447-g002.jpg
https://cdn.ncbi.nlm.nih.gov/pmc/blobs/987c/7835586/212769774cae/EHF2-8-447-g003.jpg
https://cdn.ncbi.nlm.nih.gov/pmc/blobs/987c/7835586/4423ff766edc/EHF2-8-447-g004.jpg
https://cdn.ncbi.nlm.nih.gov/pmc/blobs/987c/7835586/a13d41146d40/EHF2-8-447-g005.jpg
https://cdn.ncbi.nlm.nih.gov/pmc/blobs/987c/7835586/97d94789e191/EHF2-8-447-g006.jpg

相似文献

1
Crosstalk between the activated Slit2-Robo1 pathway and TGF-β1 signalling promotes cardiac fibrosis.激活的Slit2-Robo1信号通路与TGF-β1信号之间的串扰促进心脏纤维化。
ESC Heart Fail. 2021 Feb;8(1):447-460. doi: 10.1002/ehf2.13095. Epub 2020 Nov 24.
2
Activation of Slit2-Robo1 signaling promotes liver fibrosis.Slit2-Robo1 信号的激活促进肝纤维化。
J Hepatol. 2015 Dec;63(6):1413-20. doi: 10.1016/j.jhep.2015.07.033. Epub 2015 Aug 8.
3
Recombinant Slit2 attenuates tracheal fibroblast activation in benign central airway obstruction by inhibiting the TGF-β1/Smad3 signaling pathway.重组 Slit2 通过抑制 TGF-β1/Smad3 信号通路减轻良性中央气道阻塞中的气道成纤维细胞激活。
Mol Cell Probes. 2024 Feb;73:101947. doi: 10.1016/j.mcp.2023.101947. Epub 2023 Dec 22.
4
Reduced USP33 expression in gastric cancer decreases inhibitory effects of Slit2-Robo1 signalling on cell migration and EMT.胃癌中 USP33 表达降低会减弱 Slit2-Robo1 信号对细胞迁移和 EMT 的抑制作用。
Cell Prolif. 2019 May;52(3):e12606. doi: 10.1111/cpr.12606. Epub 2019 Mar 21.
5
Disrupted Slit-Robo signalling results in membranous ventricular septum defects and bicuspid aortic valves.Slit-Robo信号通路紊乱会导致膜性室间隔缺损和二叶式主动脉瓣。
Cardiovasc Res. 2015 Apr 1;106(1):55-66. doi: 10.1093/cvr/cvv040. Epub 2015 Feb 17.
6
Activation of Slit2/Robo1 Signaling Promotes Tumor Metastasis in Colorectal Carcinoma through Activation of the TGF-β/Smads Pathway.Slit2/Robo1 信号的激活通过激活 TGF-β/Smads 通路促进结直肠癌的肿瘤转移。
Cells. 2019 Jun 25;8(6):635. doi: 10.3390/cells8060635.
7
TGF-β1-induced miR-424 promotes pulmonary myofibroblast differentiation by targeting Slit2 protein expression.TGF-β1 诱导的 miR-424 通过靶向 Slit2 蛋白表达促进肺肌成纤维细胞分化。
Biochem Pharmacol. 2020 Oct;180:114172. doi: 10.1016/j.bcp.2020.114172. Epub 2020 Jul 24.
8
Slit2/Robo1 signaling is involved in angiogenesis of glomerular endothelial cells exposed to a diabetic-like environment.Slit2/Robo1 信号通路参与了暴露于糖尿病样环境中的肾小球内皮细胞的血管生成。
Angiogenesis. 2018 May;21(2):237-249. doi: 10.1007/s10456-017-9592-3. Epub 2018 Jan 3.
9
Velvet antler peptide prevents pressure overload-induced cardiac fibrosis via transforming growth factor (TGF)-β1 pathway inhibition.鹿茸多肽通过抑制转化生长因子(TGF)-β1通路预防压力超负荷诱导的心脏纤维化。
Eur J Pharmacol. 2016 Jul 15;783:33-46. doi: 10.1016/j.ejphar.2016.04.039. Epub 2016 Apr 21.
10
Loureirin B alleviates cardiac fibrosis by suppressing Pin1/TGF-β1 signaling.Loureirin B 通过抑制 Pin1/TGF-β1 信号通路减轻心脏纤维化。
Eur J Pharmacol. 2022 Mar 5;918:174791. doi: 10.1016/j.ejphar.2022.174791. Epub 2022 Jan 28.

引用本文的文献

1
regulation of cardiac fibroblast proliferation via the TGF-β/Smad pathway in an model of atrial fibrillation.通过转化生长因子-β/ Smad 信号通路对心房颤动模型中心脏成纤维细胞增殖的调控
J Thorac Dis. 2025 Jun 30;17(6):4249-4263. doi: 10.21037/jtd-2025-1088. Epub 2025 Jun 26.
2
Causal relationships between 4907 circulating proteins and heart failure and atrial fibrillation: A bidirectional Mendelian randomization study.4907种循环蛋白与心力衰竭和心房颤动之间的因果关系:一项双向孟德尔随机化研究
Medicine (Baltimore). 2025 Jul 4;104(27):e43198. doi: 10.1097/MD.0000000000043198.
3
Alternative mRNA splicing in anthracycline-induced cardiomyopathy - a COG-ALTE03N1 report.

本文引用的文献

1
It's Not All About the Cardiomyocyte: Fibroblasts, Empagliflozin, and Cardiac Remodelling.
Can J Cardiol. 2020 Apr;36(4):464-466. doi: 10.1016/j.cjca.2019.10.017. Epub 2019 Oct 19.
2
Highlights in heart failure.心力衰竭的要点。
ESC Heart Fail. 2019 Dec;6(6):1105-1127. doi: 10.1002/ehf2.12555.
3
Activation of Slit2/Robo1 Signaling Promotes Tumor Metastasis in Colorectal Carcinoma through Activation of the TGF-β/Smads Pathway.Slit2/Robo1 信号的激活通过激活 TGF-β/Smads 通路促进结直肠癌的肿瘤转移。
蒽环类药物诱导的心肌病中的可变mRNA剪接——COG-ALTE03N1报告
Cardiooncology. 2025 May 17;11(1):47. doi: 10.1186/s40959-025-00345-2.
4
Slit1 Promotes Hypertrophic Scar Formation Through the TGF-β Signaling Pathway.Slit1通过TGF-β信号通路促进肥厚性瘢痕形成。
Medicina (Kaunas). 2024 Dec 12;60(12):2051. doi: 10.3390/medicina60122051.
5
Genetic and epigenetic bases of long-term adverse effects of childhood cancer therapy.儿童癌症治疗长期不良反应的遗传和表观遗传基础。
Nat Rev Cancer. 2025 Feb;25(2):129-144. doi: 10.1038/s41568-024-00768-6. Epub 2024 Nov 7.
6
Possible mechanisms of SARS-CoV-2-associated myocardial fibrosis: reflections in the post-pandemic era.新型冠状病毒2型相关心肌纤维化的可能机制:大流行后时代的思考
Front Microbiol. 2024 Oct 8;15:1470953. doi: 10.3389/fmicb.2024.1470953. eCollection 2024.
7
Factors predicting the recurrence of atrial fibrillation after catheter ablation: A review.导管消融术后心房颤动复发的预测因素:综述
Heliyon. 2024 Jul 6;10(13):e34205. doi: 10.1016/j.heliyon.2024.e34205. eCollection 2024 Jul 15.
8
Identification of Shared Signature Genes and Immune Microenvironment Subtypes for Heart Failure and Chronic Kidney Disease Based on Machine Learning.基于机器学习的心力衰竭和慢性肾脏病共享特征基因及免疫微环境亚型的鉴定
J Inflamm Res. 2024 Mar 21;17:1873-1895. doi: 10.2147/JIR.S450736. eCollection 2024.
9
Disrupted cardiac fibroblast BCAA catabolism contributes to diabetic cardiomyopathy via a periostin/NAP1L2/SIRT3 axis.心脏成纤维细胞支链氨基酸分解代谢紊乱通过骨桥蛋白/NAP1L2/SIRT3 轴导致糖尿病心肌病。
Cell Mol Biol Lett. 2023 Nov 22;28(1):93. doi: 10.1186/s11658-023-00510-4.
10
Recombinant Slit2 suppresses neuroinflammation and Cdc42-mediated brain infiltration of peripheral immune cells via Robo1-srGAP1 pathway in a rat model of germinal matrix hemorrhage.重组 Slit2 通过 Robo1-srGAP1 通路抑制神经炎症和 Cdc42 介导的外周免疫细胞向脑实质出血大鼠模型中的浸润。
J Neuroinflammation. 2023 Oct 29;20(1):249. doi: 10.1186/s12974-023-02935-2.
Cells. 2019 Jun 25;8(6):635. doi: 10.3390/cells8060635.
4
Periostin Reexpression in Heart Disease Contributes to Cardiac Interstitial Remodeling by Supporting the Cardiac Myofibroblast Phenotype.骨膜蛋白在心脏疾病中的重新表达通过支持心脏肌成纤维细胞表型促进心脏间质重塑。
Adv Exp Med Biol. 2019;1132:35-41. doi: 10.1007/978-981-13-6657-4_4.
5
Inhibition of BRD4 attenuates transverse aortic constriction- and TGF-β-induced endothelial-mesenchymal transition and cardiac fibrosis.抑制 BRD4 可减轻主动脉缩窄和 TGF-β诱导的血管内皮间质转化和心脏纤维化。
J Mol Cell Cardiol. 2019 Feb;127:83-96. doi: 10.1016/j.yjmcc.2018.12.002. Epub 2018 Dec 7.
6
Ski drives an acute increase in MMP-9 gene expression and release in primary cardiac myofibroblasts.Ski可促使原代心肌成纤维细胞中MMP-9基因表达和释放急剧增加。
Physiol Rep. 2018 Nov;6(22):e13897. doi: 10.14814/phy2.13897.
7
BMI1 promotes cardiac fibrosis in ischemia-induced heart failure via the PTEN-PI3K/Akt-mTOR signaling pathway.BMI1 通过 PTEN-PI3K/Akt-mTOR 信号通路促进缺血性心力衰竭中的心肌纤维化。
Am J Physiol Heart Circ Physiol. 2019 Jan 1;316(1):H61-H69. doi: 10.1152/ajpheart.00487.2018. Epub 2018 Oct 25.
8
Effects of Ivabradine on Left Ventricular Systolic Function and Cardiac Fibrosis in Rat Myocardial Ischemia-Reperfusion Model.伊伐布雷定对大鼠心肌缺血-再灌注模型左心室收缩功能及心肌纤维化的影响
Chonnam Med J. 2018 Sep;54(3):167-172. doi: 10.4068/cmj.2018.54.3.167. Epub 2018 Sep 27.
9
Activation of TGF-β1/α-SMA/Col I Profibrotic Pathway in Fibroblasts by Galectin-3 Contributes to Atrial Fibrosis in Experimental Models and Patients.半乳糖凝集素-3激活成纤维细胞中的TGF-β1/α-SMA/Col I促纤维化途径,导致实验模型和患者的心房纤维化。
Cell Physiol Biochem. 2018;47(2):851-863. doi: 10.1159/000490077. Epub 2018 May 22.
10
Slit2-Robo2 signaling modulates the fibrogenic activity and migration of hepatic stellate cells.Slit2-Robo2 信号调节肝星状细胞的纤维生成活性和迁移。
Life Sci. 2018 Jun 15;203:39-47. doi: 10.1016/j.lfs.2018.04.017. Epub 2018 Apr 13.