Suppr超能文献

NLRP3 炎性体抑制剂 OLT1177 可挽救阿尔茨海默病小鼠模型的认知障碍。

The NLRP3 inflammasome inhibitor OLT1177 rescues cognitive impairment in a mouse model of Alzheimer's disease.

机构信息

Department of Cellular Neurobiology, Zoological Institute, Technische Universität Braunschweig, 38106 Braunschweig, Germany.

Neuroinflammation and Neurodegeneration Group, Helmholtz Centre for Infection Research, 38124 Braunschweig, Germany.

出版信息

Proc Natl Acad Sci U S A. 2020 Dec 15;117(50):32145-32154. doi: 10.1073/pnas.2009680117. Epub 2020 Nov 30.

Abstract

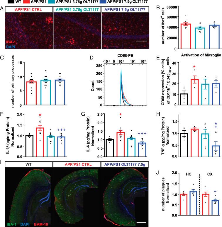
Numerous studies demonstrate that neuroinflammation is a key player in the progression of Alzheimer's disease (AD). Interleukin (IL)-1β is a main inducer of inflammation and therefore a prime target for therapeutic options. The inactive IL-1β precursor requires processing by the the nucleotide-binding oligomerization domain-like receptor family, pyrin domain containing 3 (NLRP3) inflammasome into a mature and active form. Studies have shown that IL-1β is up-regulated in brains of patients with AD, and that genetic inactivation of the NLRP3 inflammasome improves behavioral tests and synaptic plasticity phenotypes in a murine model of the disease. In the present study, we analyzed the effect of pharmacological inhibition of the NLRP3 inflammasome using dapansutrile (OLT1177), an oral NLRP3-specific inhibitor that is safe in humans. Six-month-old WT and APP/PS1 mice were fed with standard mouse chow or OLT1177-enriched chow for 3 mo. The Morris water maze test revealed an impaired learning and memory ability of 9-mo-old APP/PS1 mice ( = 0.001), which was completely rescued by OLT1177 fed to mice ( = 0.008 to untreated APP/PS1). Furthermore, our findings revealed that 3 mo of OLT1177 diet can rescue synaptic plasticity in this mouse model of AD ( = 0.007 to untreated APP/PS1). In addition, microglia were less activated ( = 0.07) and the number of plaques was reduced in the cortex ( = 0.03) following NLRP3 inhibition with OLT1177 administration. We also observed an OLT1177 dose-dependent normalization of plasma metabolic markers of AD to those of WT mice. This study suggests the therapeutic potential of treating neuroinflammation with an oral inhibitor of the NLRP3 inflammasome.

摘要

大量研究表明神经炎症是阿尔茨海默病(AD)进展的关键因素。白细胞介素(IL)-1β是炎症的主要诱导剂,因此是治疗选择的主要靶点。无活性的 IL-1β前体需要核苷酸结合寡聚化结构域样受体家族,富含吡喃结构域 3(NLRP3)炎性小体的加工,才能转化为成熟和有活性的形式。研究表明,AD 患者大脑中的 IL-1β上调,并且 NLRP3 炎性小体的遗传失活可改善疾病的小鼠模型中的行为测试和突触可塑性表型。在本研究中,我们使用 dapansutrile(OLT1177)分析了 NLRP3 炎性小体的药理抑制作用,OLT1177 是一种在人体中安全的口服 NLRP3 特异性抑制剂。用标准小鼠饲料或富含 OLT1177 的饲料喂养 6 个月大的 WT 和 APP/PS1 小鼠 3 个月。Morris 水迷宫测试显示 9 个月大的 APP/PS1 小鼠的学习和记忆能力受损(= 0.001),而用 OLT1177 喂养的小鼠(= 0.008 至未处理的 APP/PS1)则完全得到挽救。此外,我们的研究结果表明,3 个月的 OLT1177 饮食可以挽救 AD 小鼠模型中的突触可塑性(= 0.007 至未处理的 APP/PS1)。此外,用 OLT1177 抑制 NLRP3 后,小胶质细胞的激活减少(= 0.07),皮质中的斑块数量减少(= 0.03)。我们还观察到 OLT1177 剂量依赖性地将 AD 的血浆代谢标志物正常化至 WT 小鼠的水平。这项研究表明,用 NLRP3 炎性小体的口服抑制剂治疗神经炎症具有治疗潜力。

https://cdn.ncbi.nlm.nih.gov/pmc/blobs/525c/7749353/ad845cdbcbd7/pnas.2009680117fig01.jpg

文献检索

告别复杂PubMed语法,用中文像聊天一样搜索,搜遍4000万医学文献。AI智能推荐,让科研检索更轻松。

立即免费搜索

文件翻译

保留排版,准确专业,支持PDF/Word/PPT等文件格式,支持 12+语言互译。

免费翻译文档

深度研究

AI帮你快速写综述,25分钟生成高质量综述,智能提取关键信息,辅助科研写作。

立即免费体验