Suppr超能文献

外周和全身神经肽 Y 缺失的不同影响。

Divergent effects of peripheral and global neuropeptide Y deletion.

机构信息

Department of Reconstructive Sciences, University of Connecticut Health Center, Farmington, USA.

Molecular Toxicology Unit, Institute for Medical Research and Occupational Health, Zagreb, Croatia.

出版信息

J Musculoskelet Neuronal Interact. 2020 Dec 1;20(4):579-590.

Abstract

OBJECTIVES

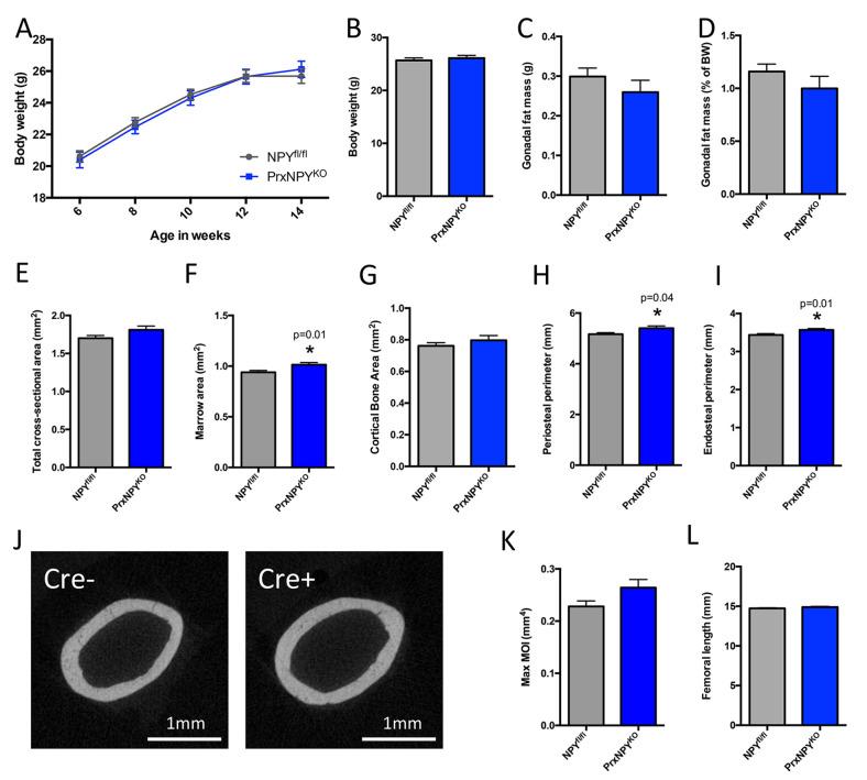
Neuropeptide Y (NPY) is involved in the coordination of bone mass and adiposity. However, multiple NPY sources exist and their individual contribution to the skeleton and adiposity not known. The objectives of our study were to evaluate the effects of peripheral mesenchymal derived NPY to the skeleton and adiposity and to compare them to the global NPY model.

METHODS

To study the role of mesenchymal-derived NPY, we crossed conditional NPY (NPY) mice with Prx1cre to generate PrxNPY mice. The bone phenotype was assessed using micro-CT. The skeletal phenotype of PrxNPY mice was subsequently compared to global NPY model. We evaluated body weight, adiposity and functionally assessed the feeding response of NPY neurons to determine whether central NPY signaling was altered by Prx1cre.

RESULTS

We identified the increase in cortical parameters in PrxNPY mice with no changes to cancellous bone. This was the opposite phenotype to global NPY mice generated from the same conditional allele. Male NPYmice have increased adiposity, while PrxNPY mice showed no difference, demonstrating that local mesenchymal-derived NPY does not influence adiposity.

CONCLUSION

NPY mediates both positive and negative effects on bone mass via separate regulatory pathways. Deletion of mesenchymal-derived NPY had a positive effect on bone mass.

摘要

目的

神经肽 Y(NPY)参与骨量和脂肪量的协调。然而,存在多种 NPY 来源,其对骨骼和脂肪的单独贡献尚不清楚。我们研究的目的是评估外周间充质衍生的 NPY 对骨骼和脂肪的影响,并将其与整体 NPY 模型进行比较。

方法

为了研究间充质衍生的 NPY 的作用,我们将条件性 NPY(NPY)小鼠与 Prx1cre 杂交,生成 PrxNPY 小鼠。使用 micro-CT 评估骨表型。随后将 PrxNPY 小鼠的骨骼表型与整体 NPY 模型进行比较。我们评估体重、脂肪量,并对 NPY 神经元的摄食反应进行功能评估,以确定 Prx1cre 是否改变了中枢 NPY 信号。

结果

我们发现 PrxNPY 小鼠的皮质参数增加,而松质骨没有变化。这与来自相同条件性等位基因的整体 NPY 小鼠的表型相反。雄性 NPY 小鼠的脂肪量增加,而 PrxNPY 小鼠则没有差异,这表明局部间充质衍生的 NPY 不会影响脂肪量。

结论

NPY 通过独立的调节途径对骨量产生正向和负向影响。间充质衍生的 NPY 的缺失对骨量有积极影响。

https://cdn.ncbi.nlm.nih.gov/pmc/blobs/d113/7716695/f1fc5da68d1c/JMNI-20-579-g001.jpg

文献检索

告别复杂PubMed语法,用中文像聊天一样搜索,搜遍4000万医学文献。AI智能推荐,让科研检索更轻松。

立即免费搜索

文件翻译

保留排版,准确专业,支持PDF/Word/PPT等文件格式,支持 12+语言互译。

免费翻译文档

深度研究

AI帮你快速写综述,25分钟生成高质量综述,智能提取关键信息,辅助科研写作。

立即免费体验