Suppr超能文献

部分抑制线粒体复合物 I 可减少 3xTg-AD 小鼠的 Tau 病理学,并改善能量稳态和突触功能。

Partial Inhibition of Mitochondrial Complex I Reduces Tau Pathology and Improves Energy Homeostasis and Synaptic Function in 3xTg-AD Mice.

机构信息

Department of Neurology, Mayo Clinic, Rochester, MN, USA.

Department of Neurosurgery, Mayo Clinic, Rochester, MN, USA.

出版信息

J Alzheimers Dis. 2021;79(1):335-353. doi: 10.3233/JAD-201015.

Abstract

BACKGROUND

Accumulation of hyperphosphorylated tau (pTau) protein is associated with synaptic dysfunction in Alzheimer's disease (AD). We previously demonstrated that neuroprotection in familial mouse models of AD could be achieved by targeting mitochondria complex I (MCI) and activating the adaptive stress response. Efficacy of this strategy on pTau-related pathology remained unknown.

OBJECTIVE

To investigate the effect of specific MCI inhibitor tricyclic pyrone compound CP2 on levels of human pTau, memory function, long term potentiation (LTP), and energy homeostasis in 18-month-old 3xTg-AD mice and explore the potential mechanisms.

METHODS

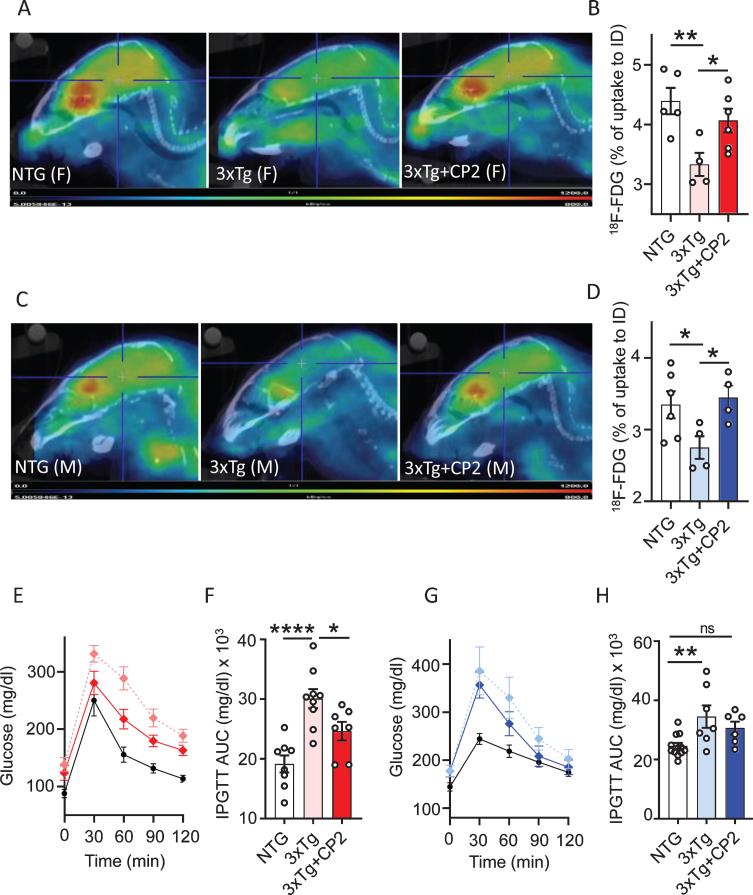
CP2 was administered to male and female 3xTg-AD mice from 3.5-18 months of age. Cognitive function was assessed using the Morris water maze. Glucose metabolism was measured in periphery using a glucose tolerance test and in the brain using fluorodeoxyglucose F18 positron-emission tomography (FDG-PET). LTP was evaluated using electrophysiology in the hippocampus. The expression of key proteins associated with neuroprotective mechanisms were assessed by western blotting.

RESULTS

Chronic CP2 treatment restored synaptic activity in female 3xTg-AD mice; cognitive function, levels of synaptic proteins, glucose metabolism, and energy homeostasis were improved in male and female 3xTg-AD mice. Significant reduction of human pTau in the brain was associated with increased activity of protein phosphatase of type 2A (PP2A), and reduced activity of cyclin-dependent kinase 5 (CDK5) and glycogen synthase kinase 3β (GSK3β).

CONCLUSION

CP2 treatment protected against synaptic dysfunction and memory impairment in symptomatic 3xTg-AD mice, and reduced levels of human pTau, indicating that targeting mitochondria with small molecule specific MCI inhibitors represents a promising strategy for treating AD.

摘要

背景

过度磷酸化的 tau 蛋白(pTau)的积累与阿尔茨海默病(AD)中的突触功能障碍有关。我们之前证明,通过靶向线粒体复合物 I(MCI)并激活适应性应激反应,可以在 AD 的家族性小鼠模型中实现神经保护。这种策略对 pTau 相关病理的疗效仍不清楚。

目的

研究特异性 MCI 抑制剂三环吡喃化合物 CP2 对 18 个月龄 3xTg-AD 小鼠中人 pTau 水平、记忆功能、长时程增强(LTP)和能量稳态的影响,并探讨其潜在机制。

方法

CP2 从 3.5-18 个月龄开始给予雄性和雌性 3xTg-AD 小鼠。使用 Morris 水迷宫评估认知功能。使用葡萄糖耐量试验在外周测量葡萄糖代谢,并用氟脱氧葡萄糖 F18 正电子发射断层扫描(FDG-PET)测量大脑中的葡萄糖代谢。用电生理学评估海马中的 LTP。通过 Western blot 评估与神经保护机制相关的关键蛋白的表达。

结果

慢性 CP2 治疗恢复了雌性 3xTg-AD 小鼠的突触活性;改善了雄性和雌性 3xTg-AD 小鼠的认知功能、突触蛋白水平、葡萄糖代谢和能量稳态。大脑中人 pTau 的显著减少与蛋白磷酸酶 2A(PP2A)活性增加以及周期蛋白依赖性激酶 5(CDK5)和糖原合酶激酶 3β(GSK3β)活性降低有关。

结论

CP2 治疗可预防有症状的 3xTg-AD 小鼠的突触功能障碍和记忆损伤,并降低人 pTau 水平,表明使用小分子特异性 MCI 抑制剂靶向线粒体是治疗 AD 的一种有前途的策略。

https://cdn.ncbi.nlm.nih.gov/pmc/blobs/ba01/7902954/47c0531f79e4/jad-79-jad201015-g001.jpg

文献检索

告别复杂PubMed语法,用中文像聊天一样搜索,搜遍4000万医学文献。AI智能推荐,让科研检索更轻松。

立即免费搜索

文件翻译

保留排版,准确专业,支持PDF/Word/PPT等文件格式,支持 12+语言互译。

免费翻译文档

深度研究

AI帮你快速写综述,25分钟生成高质量综述,智能提取关键信息,辅助科研写作。

立即免费体验