Suppr超能文献

1%异氟烷和1.2微克/毫升丙泊酚:对缺氧神经元造成损伤最小的麻醉剂组合。

1% Isoflurane and 1.2 μg/ml of Propofol: A Combination of Anesthetics That Causes the Least Damage to Hypoxic Neurons.

作者信息

Bu Xinyue, Li Tang, Guo Di, Yang Chenyi, Wang Jinxin, Wang Xinyi, Yang Zhuo, Wang Haiyun

机构信息

Department of Anesthesiology, The Third Central Clinical College of Tianjin Medical University, Tianjin, China.

Tianjin Key Laboratory of Extracorporeal Life Support for Critical Diseases, Artificial Cell Engineering Technology Research Center, Tianjin Institute of Hepatobiliary Disease, Tianjin, China.

出版信息

Front Aging Neurosci. 2020 Nov 16;12:591938. doi: 10.3389/fnagi.2020.591938. eCollection 2020.

Abstract

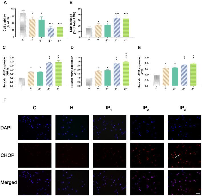
: Aging-related impairment of cerebral blood flow regulation leads to the disruption of neuronal micro-environmental homeostasis. Anesthetics should be carefully selected for aging patients since they have less cognition capacity. Effects and mechanisms of propofol or isoflurane have been widely investigated. However, how different combinations of propofol and isoflurane affect neurons and the mechanism still needs to be demonstrated. : We cultured rat hippocampal neurons and established a hypoxic injury model to imitate the micro-environment of aging brains. Three different combinations of propofol and isoflurane were applied to find out an optimum group Cell Counting Kit-8 (CCK8) assay, lactic acid dehydrogenase (LDH) assay, real-time qPCR, and immunofluorescence of key proteins. Then BiP was silenced by small interfering RNA (siRNA) to explore the mechanism of how isoflurane and propofol affect neurons. Endoplasmic reticulum (ER) stress was measured by Western blot and immunofluorescence. To detect GABAR α1 subunit proteostasis and its function, real-time qPCR, immunoprecipitation, and Western blot were carried out. : Hypoxic neurons showed no different changes on cell viability, LDH leakage, and ER stress after treatment with 1% isoflurane and 1.2 μg/ml of propofol. Hypoxic neurons showed a sharp increase of LDH leakage and ER stress and a decrease of cell viability after treatment with 1.4% isoflurane and 0.6 μg/ml of propofol or 0.5% isoflurane and 1.8 μg/ml of propofol. After knockdown of BiP, the application of 1% isoflurane and 1.2 μg/ml of propofol led to the decrease of GABAR α1 subunit protein content and viability of cell, as well as aggravation of ER stress. : A combination of 1% isoflurane and 1.2 μg/ml of propofol causes the least damage than do other dosages of both two drugs, and endogenous BiP plays an important role in this process.

摘要

衰老相关的脑血流调节受损会导致神经元微环境稳态的破坏。由于老年患者认知能力较差,因此应为他们谨慎选择麻醉剂。丙泊酚或异氟烷的作用及机制已得到广泛研究。然而,丙泊酚和异氟烷的不同组合如何影响神经元及其机制仍有待证实。

我们培养大鼠海马神经元并建立缺氧损伤模型以模拟衰老大脑的微环境。应用丙泊酚和异氟烷的三种不同组合来找出最佳组,采用细胞计数试剂盒-8(CCK8)检测、乳酸脱氢酶(LDH)检测、实时定量聚合酶链反应(qPCR)以及关键蛋白的免疫荧光检测。然后用小干扰RNA(siRNA)沉默结合免疫球蛋白重链结合蛋白(BiP),以探究异氟烷和丙泊酚影响神经元的机制。通过蛋白质免疫印迹法和免疫荧光法检测内质网(ER)应激。为检测γ-氨基丁酸A型受体α1亚基(GABAR α1)的蛋白质稳态及其功能,进行了实时定量聚合酶链反应、免疫沉淀和蛋白质免疫印迹法检测。

在用1%异氟烷和1.2μg/ml丙泊酚处理后,缺氧神经元在细胞活力、LDH泄漏和内质网应激方面未显示出不同变化。在用1.4%异氟烷和0.6μg/ml丙泊酚或0.5%异氟烷和1.8μg/ml丙泊酚处理后,缺氧神经元的LDH泄漏和内质网应激急剧增加,细胞活力下降。在敲低BiP后,应用1%异氟烷和1.2μg/ml丙泊酚导致GABAR α1亚基蛋白含量和细胞活力下降,以及内质网应激加剧。

1%异氟烷和1.2μg/ml丙泊酚的组合比两种药物的其他剂量造成的损伤最小,内源性BiP在此过程中起重要作用。

https://cdn.ncbi.nlm.nih.gov/pmc/blobs/abc3/7701289/c2dfd82e6582/fnagi-12-591938-g0001.jpg

文献AI研究员

20分钟写一篇综述,助力文献阅读效率提升50倍。

立即体验

用中文搜PubMed

大模型驱动的PubMed中文搜索引擎

马上搜索

文档翻译

学术文献翻译模型,支持多种主流文档格式。

立即体验