Suppr超能文献

抑制微小 RNA-494-5p 通过提高 TIMP3 促进椎间盘退变小鼠髓核细胞的增殖和抑制衰老。

Inhibited microRNA-494-5p promotes proliferation and suppresses senescence of nucleus pulposus cells in mice with intervertebral disc degeneration by elevating TIMP3.

机构信息

Orthopedic Department, The Second Affiliated Hospital Zhejiang University School of Medicine , Hangzhou, Zhejiang, China.

出版信息

Cell Cycle. 2021 Jan;20(1):11-22. doi: 10.1080/15384101.2020.1843812. Epub 2020 Dec 22.

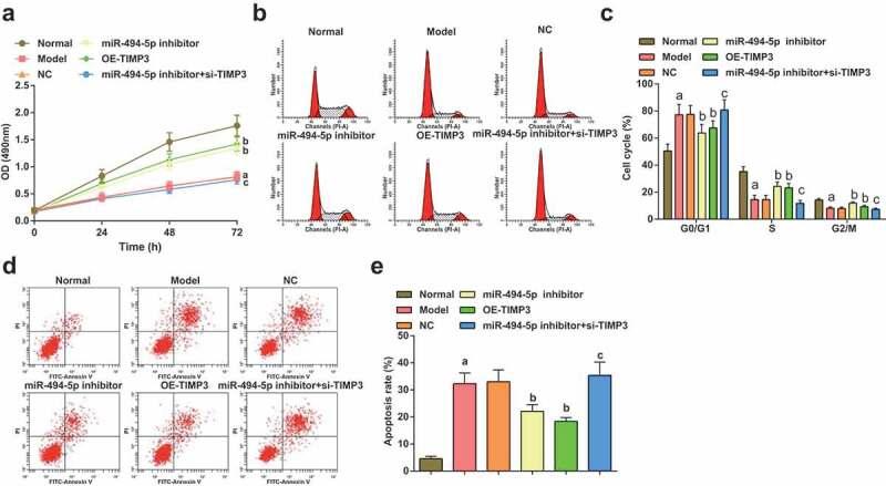
Abstract

It has been unraveled that microRNAs (miRNAs) played crucial roles in processes of human diseases, while the role of miR-494-5p in intervertebral disc degeneration (IDD) remains scarcely studied. We aimed to investigate the mechanisms of miR-494-5p in IDD with the involvement of tissue inhibitor of metalloproteinase 3 (TIMP3). Expression of miR-494-5p and TIMP3 in IDD clinical specimens was assessed. The IDD models were established by needle punching, which were then injected with low expression of miR-494-5p or TIMP3 overexpression lentivirus to observe their effects on pathology and apoptosis in IDD mice. The nucleus pulposus cells were isolated and, respectively, treated with miR-494-5p inhibitor or TIMP3 overexpression plasmid to determine the viability, apoptosis, and senescence . Furthermore, the expression of Aggrecan, Col-2, Caveolin-1, and SA-β-gal in nucleus pulposus cells were measured. The target relation between miR-494-5p and TIMP3 was determined. An increased expression of miR-494-5p and a decreased expression of TIMP3 were found in IDD. Downregulation of miR-494-5p or overexpression of TIMP3 could relieve pathology and suppress nucleus pulposus cell apoptosis in IDD mice, as well as promote the viability and attenuate the apoptosis and senescence of nucleus pulposus cells from IDD mice. Moreover, inhibition of miR-494-5p or overexpression of TIMP3 upregulated Aggrecan and Col-2 expression while downregulated Caveolin-1 and SA-β-gal expression, and TIMP3 was the target gene of miR-494-5p. Results of this study indicated that the degradation of miR-494-5p ameliorates the development of IDD by elevating TIPM3, which may provide new targets for IDD treatment.

摘要

现已揭示,微小 RNA(miRNA)在人类疾病过程中发挥着关键作用,而 miR-494-5p 在椎间盘退变(IDD)中的作用仍鲜有研究。我们旨在探讨 miR-494-5p 通过组织金属蛋白酶抑制剂 3(TIMP3)在 IDD 中的作用机制。评估了 miR-494-5p 和 TIMP3 在 IDD 临床标本中的表达。通过针刺建立 IDD 模型,然后向模型中注射低表达 miR-494-5p 或 TIMP3 过表达慢病毒,观察它们对 IDD 小鼠病理和细胞凋亡的影响。分离髓核细胞,分别用 miR-494-5p 抑制剂或 TIMP3 过表达质粒处理,以确定其对髓核细胞活力、凋亡和衰老的影响。此外,还测定了髓核细胞中的 Aggrecan、Col-2、Caveolin-1 和 SA-β-gal 的表达。确定了 miR-494-5p 和 TIMP3 之间的靶关系。IDD 中 miR-494-5p 的表达增加,TIMP3 的表达减少。下调 miR-494-5p 或过表达 TIMP3 可减轻 IDD 小鼠的病理变化并抑制髓核细胞凋亡,促进 IDD 小鼠髓核细胞活力并减轻其凋亡和衰老。此外,抑制 miR-494-5p 或过表达 TIMP3 可上调 Aggrecan 和 Col-2 的表达,下调 Caveolin-1 和 SA-β-gal 的表达,且 TIMP3 是 miR-494-5p 的靶基因。本研究结果表明,miR-494-5p 的降解通过上调 TIMP3 改善 IDD 的发展,这为 IDD 的治疗提供了新的靶点。

https://cdn.ncbi.nlm.nih.gov/pmc/blobs/46d7/7849772/1f6131cc637a/KCCY_A_1843812_F0001_OC.jpg

文献AI研究员

20分钟写一篇综述,助力文献阅读效率提升50倍。

立即体验

用中文搜PubMed

大模型驱动的PubMed中文搜索引擎

马上搜索

文档翻译

学术文献翻译模型,支持多种主流文档格式。

立即体验