Department of Veterinary Preventive Medicine, College of Animal Science and Technology, Jiangxi Agricultural University, Nanchang 330045, P. R. China; Jiangxi Provincial Key laboratory for Animal Science and Technology, College of Animal Science and Technology, Jiangxi Agricultural University, Nanchang 330045, P. R. China.
China Institute of Veterinary Drug Control (MOA Center for Veterinary Drug Evaluation), Beijing 100081, P. R. China.
Poult Sci. 2021 Jan;100(1):9-18. doi: 10.1016/j.psj.2020.08.020. Epub 2020 Aug 27.
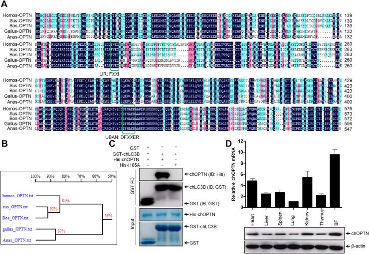
Chicken MDA5 (chMDA5), the essential accepted pattern recognition receptors for detecting cytoplasmic viral RNA in chicken, initiates interferon β (IFN-β) generation. However, there is an incomplete elucidation of regulating chMDA5-mediated IFN-β production. NEMO-related protein, optineurin, was identified as inhibitors of virus triggered IFN-β induction in human or mice. In this study, full length of chicken optineurin (chOPTN) was cloned from chicken embryo fibroblast, and its role in inhibiting IFN-β signaling pathway was further explored. Full-length chOPTN encodes 547 amino acids residues and contains unique LC3 interaction region and ubiquitin binding domain. Chicken optineurin mRNA and protein are widely expressed in different tissues, especially the heart, kidney, and bursal fabricius (BF). Overexpressed chOPTN not only inhibits poly I:C or homos-induced human IFN-β promoter activation in 293T cells but also suppresses poly I:C, infectious bursal disease virus (IBDV) genome double-strand RNA (dsRNA), and chMDA5-induced chicken IFN-β (chIFN-β) promoter activation. In addition, we first revealed that chOPTN negatively regulates chIFN-β production via inhibiting ubiquitination of chicken TBK1, which is dependent on the ubiquitin-binding domain of chOPTN. Moreover, chIFN-β stimulus, poly I:C, and IBDV genome dsRNA improve chOPTN expression. Endogenous chOPTN expression is also upregulated by IBDV infection in 293T, DF-1 cells, as well as in BF. Therefore, our results suggested that chOPTN plays an inhibition role of chMDA5-mediated chIFN-β signaling pathway in chicken cells.
鸡 MDA5(chMDA5)是鸡体内检测细胞质病毒 RNA 的重要模式识别受体,它启动干扰素 β(IFN-β)的产生。然而,chMDA5 介导的 IFN-β 产生的调控机制尚不完全清楚。神经末梢蛋白,视神经萎缩症相关蛋白,被鉴定为在人类或小鼠中抑制病毒触发 IFN-β诱导的抑制剂。在本研究中,从鸡胚成纤维细胞中克隆了全长鸡视神经萎缩症相关蛋白(chOPTN),并进一步研究了其在抑制 IFN-β信号通路中的作用。全长 chOPTN 编码 547 个氨基酸残基,含有独特的 LC3 相互作用区和泛素结合结构域。鸡视神经萎缩症相关蛋白 mRNA 和蛋白在不同组织中广泛表达,特别是心脏、肾脏和法氏囊(BF)。过表达的 chOPTN 不仅抑制 poly I:C 或 homos 诱导的 293T 细胞中人 IFN-β 启动子的激活,还抑制 poly I:C、传染性法氏囊病病毒(IBDV)基因组双链 RNA(dsRNA)和 chMDA5 诱导的鸡 IFN-β(chIFN-β)启动子的激活。此外,我们首次揭示 chOPTN 通过抑制鸡 TBK1 的泛素化负调控 chIFN-β的产生,这依赖于 chOPTN 的泛素结合结构域。此外,chIFN-β 刺激物、poly I:C 和 IBDV 基因组 dsRNA 提高 chOPTN 的表达。IBDV 感染也会导致 293T、DF-1 细胞以及 BF 中内源性 chOPTN 表达上调。因此,我们的研究结果表明,chOPTN 在鸡细胞中发挥抑制 chMDA5 介导的 chIFN-β 信号通路的作用。