Suppr超能文献

丝状肌动蛋白结合蛋白2的过表达促进胰腺导管腺癌。

Overexpression of rhophilin 2 promotes pancreatic ductal adenocarcinoma.

作者信息

Bo Wentao, Feng Xielin, Tang Xiaoli

机构信息

Department of Hepatopancreatobiliary Surgery, Sichuan Cancer Hospital & Institute, Sichuan Cancer Center, School of Medicine, University of Electronic Science and Technology of China, Chengdu, Sichuan 610041, P.R. China.

出版信息

Oncol Lett. 2021 Jan;21(1):76. doi: 10.3892/ol.2020.12337. Epub 2020 Nov 25.

Abstract

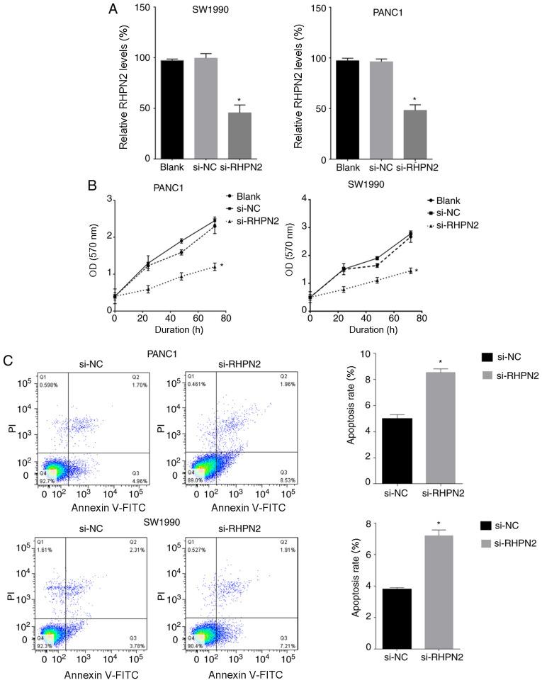
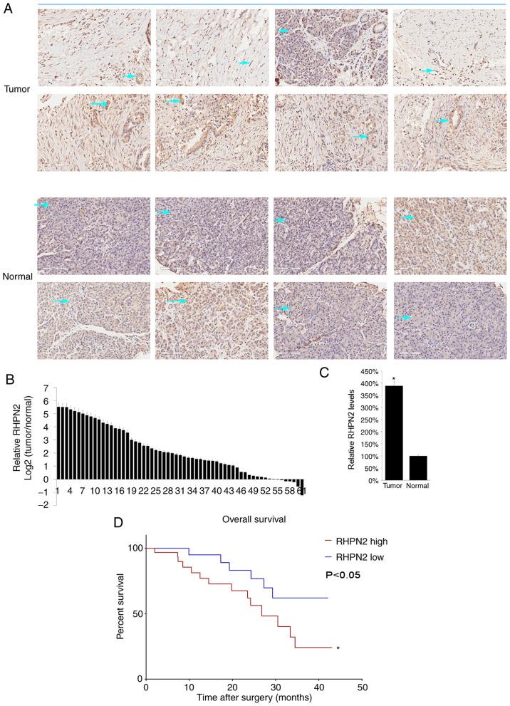
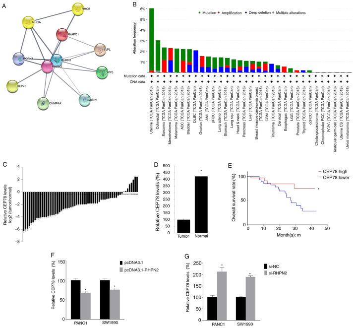
Pancreatic ductal adenocarcinoma (PDAC) is the most common type of pancreatic cancer and is the seventh leading cause of global cancer deaths. In recent years, targeted therapy has been used for pancreatic cancer; however, the drugs available for use in targeted therapy for pancreatic cancer are still very limited. Hence, identification of novel targeted molecules for PDAC is required. Rhophilin 2 (RHPN2) was proven to be a driver gene in glioblastoma. However, the function of RHPN2 in PDAC remains unknown. In the present study, the function of RHPN2 was investigated. The RHPN2 levels were overexpressed by pcDNA3.1-RHPN2 and downregulated by si-RHPN2. Cell proliferation was assessed using the MTT assay and apoptosis was assessed using flow cytometry. The results revealed that high RHPN2 levels in PDAC tissue were correlated with a low overall survival rate of patients with PDAC. Inhibition of RHPN2 reduced SW1990 and PANC1 proliferation and increased the rate of apoptosis. Network analysis demonstrated that centrosomal protein 78 expression was negatively correlated with RHPN2 expression. In conclusion, the present study demonstrated that RHPN2 may promote PDAC making it a potential candidate for targeted therapy.

摘要

胰腺导管腺癌(PDAC)是胰腺癌最常见的类型,也是全球癌症死亡的第七大主要原因。近年来,靶向治疗已用于胰腺癌;然而,可用于胰腺癌靶向治疗的药物仍然非常有限。因此,需要鉴定PDAC的新型靶向分子。Rho相关卷曲螺旋蛋白2(RHPN2)被证明是胶质母细胞瘤中的驱动基因。然而,RHPN2在PDAC中的功能仍不清楚。在本研究中,对RHPN2的功能进行了研究。通过pcDNA3.1-RHPN2使RHPN2水平过表达,通过si-RHPN2使其下调。使用MTT法评估细胞增殖,使用流式细胞术评估细胞凋亡。结果显示,PDAC组织中高RHPN2水平与PDAC患者的低总生存率相关。抑制RHPN2可降低SW1990和PANC1的增殖并增加凋亡率。网络分析表明,中心体蛋白78的表达与RHPN2的表达呈负相关。总之,本研究表明RHPN2可能促进PDAC,使其成为靶向治疗的潜在候选者。

https://cdn.ncbi.nlm.nih.gov/pmc/blobs/9558/7716719/a21fcf16ab12/ol-21-01-12337-g00.jpg

文献检索

告别复杂PubMed语法,用中文像聊天一样搜索,搜遍4000万医学文献。AI智能推荐,让科研检索更轻松。

立即免费搜索

文件翻译

保留排版,准确专业,支持PDF/Word/PPT等文件格式,支持 12+语言互译。

免费翻译文档

深度研究

AI帮你快速写综述,25分钟生成高质量综述,智能提取关键信息,辅助科研写作。

立即免费体验