Suppr超能文献

广谱抗病毒化合物扰乱寨卡病毒子代释放,挽救脑类器官中的病毒诱导毒性。

Broadly Active Antiviral Compounds Disturb Zika Virus Progeny Release Rescuing Virus-Induced Toxicity in Brain Organoids.

机构信息

Science for Life Laboratory, Department of Oncology-Pathology, Karolinska Institutet, 171 65 Stockholm, Sweden.

National Veterinary Institute, 756 51 Uppsala, Sweden.

出版信息

Viruses. 2020 Dec 29;13(1):37. doi: 10.3390/v13010037.

Abstract

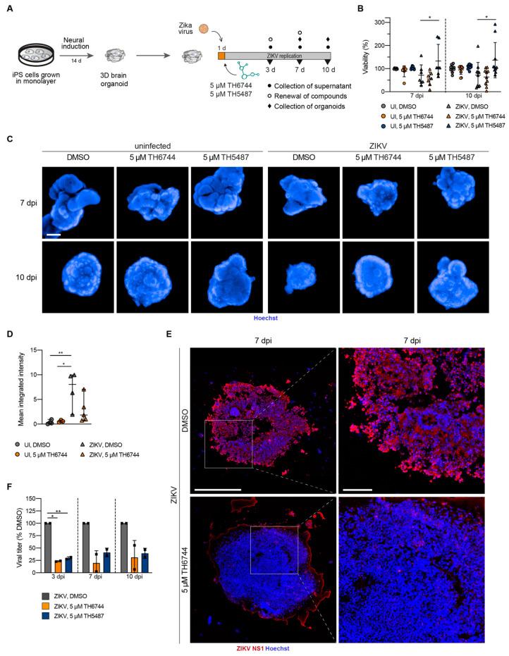
RNA viruses have gained plenty of attention during recent outbreaks of Severe acute respiratory syndrome coronavirus 2 (SARS-CoV-2), Zika virus (ZIKV), and Ebola virus. ZIKV is a vector borne Flavivirus that is spread by mosquitoes and it mainly infects neuronal progenitor cells. One hallmark of congenital ZIKV disease is a reduced brain size in fetuses, leading to severe neurological defects. The World Health Organization (WHO) is urging the development of new antiviral treatments against ZIKV, as there are no efficient countermeasures against ZIKV disease. Previously, we presented a new class of host-targeting antivirals active against a number of pathogenic RNA viruses, such as SARS-CoV-2. Here, we show the transfer of the image-based phenotypic antiviral assay to ZIKV-infected brain cells, followed by mechanism-of-action studies and a proof-of-concept study in a three-dimensional (3D) organoid model. The novel antiviral compounds showed a therapeutic window against ZIKV in several cell models and rescued ZIKV-induced neurotoxicity in brain organoids. The compound's mechanism-of-action was pinpointed to late steps in the virus life cycle, impairing the formation of new virus particles. Collectively, in this study, we expand the antiviral activity of new small molecule inhibitors to a new virus class of Flaviviruses, but also uncover compounds' mechanism of action, which are important for the further development of antivirals.

摘要

在最近的严重急性呼吸系统综合征冠状病毒 2 (SARS-CoV-2)、寨卡病毒 (ZIKV) 和埃博拉病毒爆发期间,RNA 病毒引起了广泛关注。ZIKV 是一种由蚊子传播的虫媒黄病毒,主要感染神经祖细胞。先天性 ZIKV 病的一个标志是胎儿大脑体积缩小,导致严重的神经缺陷。世界卫生组织 (WHO) 正在敦促开发针对 ZIKV 的新抗病毒治疗方法,因为目前尚无针对 ZIKV 疾病的有效对策。此前,我们提出了一类新的针对多种致病 RNA 病毒(如 SARS-CoV-2)的宿主靶向抗病毒药物。在这里,我们展示了基于图像的表型抗病毒测定法在感染 ZIKV 的脑细胞中的转移,随后进行了作用机制研究,并在三维 (3D) 类器官模型中进行了概念验证研究。新型抗病毒化合物在几种细胞模型中对 ZIKV 显示出治疗窗口,并挽救了 ZIKV 诱导的类器官神经毒性。该化合物的作用机制被确定为病毒生命周期的后期步骤,损害了新病毒颗粒的形成。总的来说,在这项研究中,我们将新的小分子抑制剂的抗病毒活性扩展到了黄病毒这一新的病毒类别,同时还揭示了化合物的作用机制,这对于抗病毒药物的进一步开发非常重要。

https://cdn.ncbi.nlm.nih.gov/pmc/blobs/b33d/7823652/bb01655900ce/viruses-13-00037-g001.jpg

文献AI研究员

20分钟写一篇综述,助力文献阅读效率提升50倍。

立即体验

用中文搜PubMed

大模型驱动的PubMed中文搜索引擎

马上搜索

文档翻译

学术文献翻译模型,支持多种主流文档格式。

立即体验